Suppr超能文献

柬埔寨西部多药耐药地区马德望转诊医院的严重疟疾:2006-2009 年病例回顾性分析。

Severe malaria in Battambang Referral Hospital, an area of multidrug resistance in Western-Cambodia: a retrospective analysis of cases from 2006-2009.

机构信息

Department of Immunology & Medicine, Armed Forces Research Institute of Medical Sciences, 315/6 Rajvithi Road, Bangkok 10400, Thailand.

出版信息

Malar J. 2013 Jun 27;12:217. doi: 10.1186/1475-2875-12-217.

Abstract

BACKGROUND

Despite recent malaria containment and control efforts leading to reduced incidence, Cambodia remains endemic for both Plasmodium vivax and multidrug-resistant Plasmodium falciparum malaria. Little has been reported in the peer-reviewed literature regarding the burden of severe malaria (SM) in Cambodia.

METHODS

Medical records for all patients admitted to the Battambang Referral Hospital (BRH) with an admitting or discharge diagnosis of SM from 2006 to 2009 (suspected SM cases) were reviewed. Those meeting the case definition of SM according to retrospective chart review and investigator assessment of probable cases, based on published national guidelines available at the time, were analysed for trends in demographics, mortality and referral patterns.

RESULTS

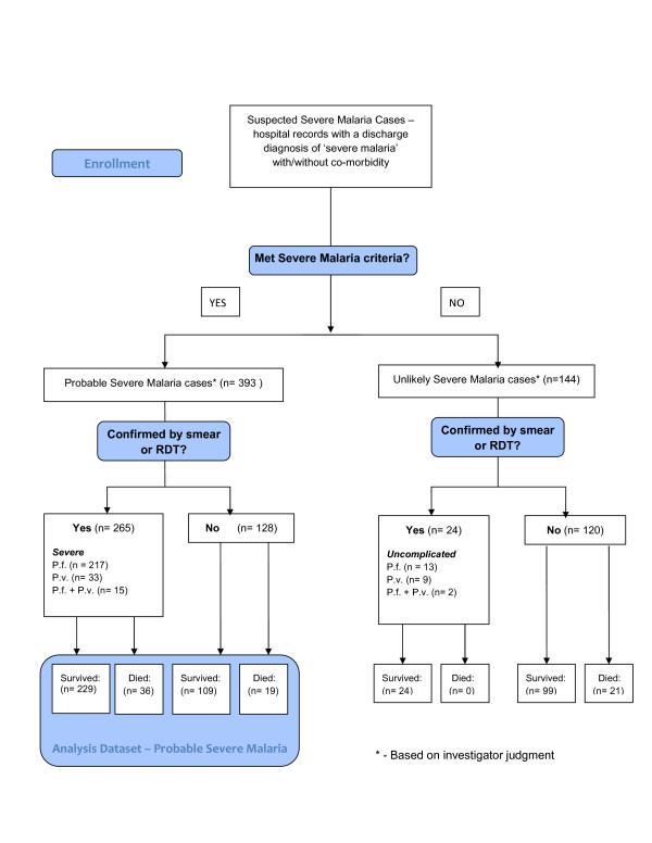
Of the 537 suspected SM cases at BRH during the study period, 393 (73%) met published WHO criteria for SM infection. Despite limited diagnostic and treatment facilities, overall mortality was 14%, with 7% mortality in children 14 and under, but 19% in adults (60% of cases). Cerebral malaria with coma was relatively rare (17%), but mortality was disproportionately high at 35%. Mean time to hospital presentation was five days (range one to 30 days) after onset of symptoms. While patients with delays in presentation had worse outcomes, there was no excess mortality based on treatment referral times, distance travelled or residence in artemisinin-resistance containment (ARC) Zone 1 compared to Zone 2.

CONCLUSIONS

Despite limitations in diagnosis and treatment, and multiple confounding co-morbidities, mortality rates at BRH were similar to reports from other countries in the region. Interventions to improve access to early diagnosis and effective treatment, combined with modest improvements in intensive care, are likely to reduce mortality further. Patients referred from Zone 1 did not have excess mortality compared to Zone 2 ARC areas. A steep decrease in SM cases and deaths observed in the first half of 2009 has since continued, indicating some success from containment efforts despite the emergence of artemisinin resistance in this area.

摘要

背景

尽管最近采取了疟疾控制和遏制措施,发病率有所降低,但柬埔寨仍是间日疟原虫和耐多药恶性疟原虫疟疾的流行地区。在同行评议的文献中,关于柬埔寨严重疟疾(SM)负担的报道很少。

方法

对 2006 年至 2009 年期间因疑似 SM 病例而入住巴域转诊医院(BRH)的所有患者的病历进行回顾。根据回顾性图表审查和根据当时可用的国家指南对可能病例的调查员评估,对符合 SM 病例定义的患者进行分析,以了解人口统计学、死亡率和转诊模式的趋势。

结果

在研究期间,BRH 共有 537 例疑似 SM 病例,其中 393 例(73%)符合世卫组织发布的 SM 感染标准。尽管诊断和治疗设施有限,但总体死亡率为 14%,14 岁及以下儿童死亡率为 7%,但成年人死亡率为 19%(占病例的 60%)。伴有昏迷的脑型疟疾相对较少(17%),但死亡率高达 35%。从症状发作到医院就诊的平均时间为五天(1 至 30 天)。虽然延迟就诊的患者预后较差,但根据治疗转诊时间、旅行距离或居住在青蒿素耐药遏制区(ARC)1 区与 2 区,死亡率并没有增加。

结论

尽管诊断和治疗存在限制,且存在多种混杂合并症,但 BRH 的死亡率与该地区其他国家的报告相似。为改善早期诊断和有效治疗的机会而进行的干预,以及适度改善重症监护,可能会进一步降低死亡率。与 ARC 1 区相比,来自 1 区的转诊患者死亡率没有增加。2009 年上半年观察到 SM 病例和死亡人数急剧下降,表明尽管该地区出现了青蒿素耐药性,但遏制工作取得了一些成功。

https://cdn.ncbi.nlm.nih.gov/pmc/blobs/a94e/3699359/466c606deb63/1475-2875-12-217-1.jpg

相似文献

3
Plasmodium vivax malaria admissions and risk of mortality in a tertiary-care children's hospital in North India.
Paediatr Int Child Health. 2012 Aug;32(3):152-7. doi: 10.1179/2046905512Y.0000000012.
6
Transmission dynamics of co-endemic Plasmodium vivax and P. falciparum in Ethiopia and prevalence of antimalarial resistant genotypes.
PLoS Negl Trop Dis. 2017 Jul 26;11(7):e0005806. doi: 10.1371/journal.pntd.0005806. eCollection 2017 Jul.
7
Rubber plantations and drug resistant malaria: a cross-sectional survey in Cambodia.
Malar J. 2019 Nov 27;18(1):379. doi: 10.1186/s12936-019-3000-y.

引用本文的文献

本文引用的文献

1
Multiple populations of artemisinin-resistant Plasmodium falciparum in Cambodia.
Nat Genet. 2013 Jun;45(6):648-55. doi: 10.1038/ng.2624. Epub 2013 Apr 28.
3
Artemisinin-resistant malaria: research challenges, opportunities, and public health implications.
Am J Trop Med Hyg. 2012 Aug;87(2):231-241. doi: 10.4269/ajtmh.2012.12-0025.
5
6
Cost-effectiveness of parenteral artesunate for treating children with severe malaria in sub-Saharan Africa.
Bull World Health Organ. 2011 Jul 1;89(7):504-12. doi: 10.2471/BLT.11.085878. Epub 2011 Apr 28.
8
Factors associated with acute renal failure in severe falciparum [corrected] malaria patients.
Southeast Asian J Trop Med Public Health. 2010 Sep;41(5):1042-7.

文献AI研究员

20分钟写一篇综述,助力文献阅读效率提升50倍。

立即体验

用中文搜PubMed

大模型驱动的PubMed中文搜索引擎

马上搜索

文档翻译

学术文献翻译模型,支持多种主流文档格式。

立即体验