Division of Biomedical Cell Biology, Warwick Medical School, University of Warwick, Coventry, United Kingdom.
PLoS One. 2013 Jul 3;8(7):e65927. doi: 10.1371/journal.pone.0065927. Print 2013.
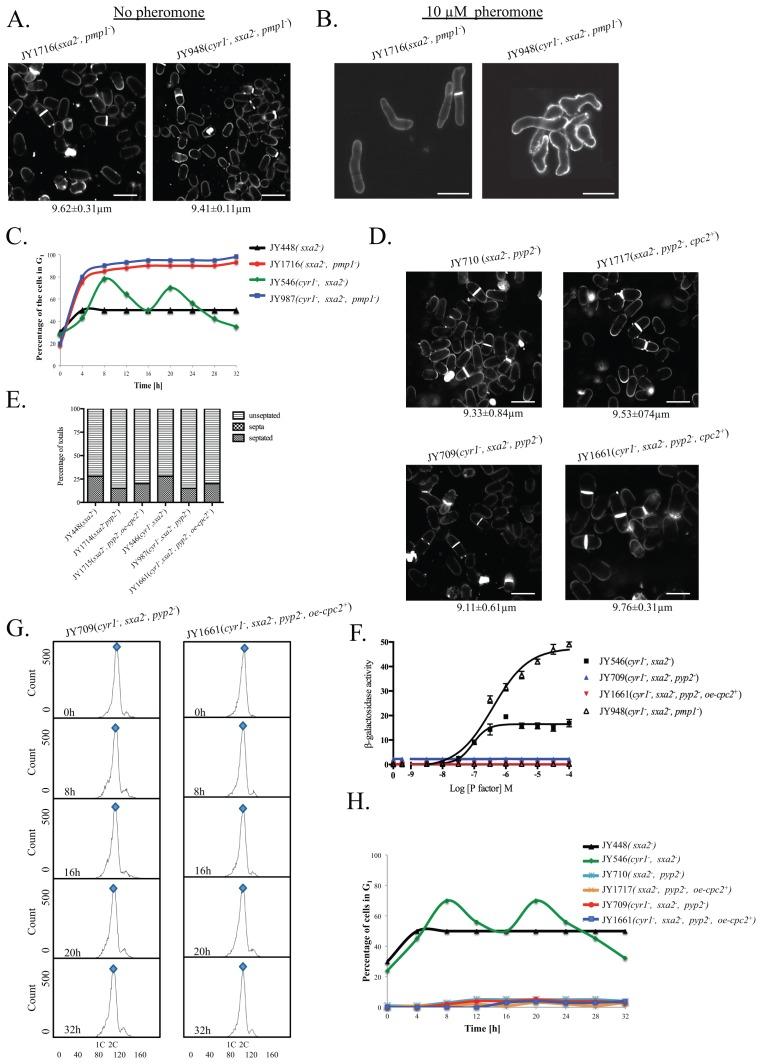
The detection and amplification of extracellular signals requires the involvement of multiple protein components. In mammalian cells the receptor of activated C kinase (RACK1) is an important scaffolding protein for signal transduction networks. Further, it also performs a critical function in regulating the cell cycle by modulating the G1/S transition. Many eukaryotic cells express RACK1 orthologs, with one example being Cpc2p in the fission yeast Schizosaccharomyces pombe. In contrast to RACK1, Cpc2p has been described to positively regulate, at the ribosomal level, cells entry into M phase. In addition, Cpc2p controls the stress response pathways through an interaction with Msa2p, and sexual development by modulating Ran1p/Pat1p. Here we describe investigations into the role, which Cpc2p performs in controlling the G protein-mediated mating response pathway. Despite structural similarity to Gβ-like subunits, Cpc2p appears not to function at the G protein level. However, upon pheromone stimulation, cells overexpressing Cpc2p display substantial cell morphology defects, disorientation of septum formation and a significantly protracted G1 arrest. Cpc2p has the potential to function at multiple positions within the pheromone response pathway. We provide a mechanistic interpretation of this novel data by linking Cpc2p function, during the mating response, with its previous described interactions with Ran1p/Pat1p. We suggest that overexpressing Cpc2p prolongs the stimulated state of pheromone-induced cells by increasing ste11 gene expression. These data indicate that Cpc2p regulates the pheromone-induced cell cycle arrest in fission yeast by delaying cells entry into S phase.
细胞外信号的检测和放大需要多个蛋白质成分的参与。在哺乳动物细胞中,激活的 C 激酶受体(RACK1)是信号转导网络的重要支架蛋白。此外,它还通过调节 G1/S 转换来发挥调节细胞周期的关键功能。许多真核细胞表达 RACK1 同源物,裂殖酵母 Schizosaccharomyces pombe 中的 Cpc2p 就是一个例子。与 RACK1 不同,Cpc2p 已被描述为在核糖体水平上正向调节细胞进入 M 期。此外,Cpc2p 通过与 Msa2p 的相互作用控制应激反应途径,并通过调节 Ran1p/Pat1p 控制有性发育。在这里,我们描述了对 Cpc2p 在控制 G 蛋白介导的交配反应途径中的作用的研究。尽管与 Gβ样亚基具有结构相似性,但 Cpc2p 似乎不在 G 蛋白水平上发挥作用。然而,在受到交配信息素刺激时,过表达 Cpc2p 的细胞会显示出明显的细胞形态缺陷、隔膜形成的定向紊乱和 G1 期阻滞显著延长。Cpc2p 有可能在交配反应途径中的多个位置发挥作用。我们通过将 Cpc2p 在交配反应中的功能与其之前描述的与 Ran1p/Pat1p 的相互作用联系起来,对这一新数据进行了机制解释。我们认为,过表达 Cpc2p 通过增加 ste11 基因的表达来延长受刺激的交配信息素诱导细胞的状态。这些数据表明,Cpc2p 通过延迟细胞进入 S 期来调节裂殖酵母中的交配诱导的细胞周期停滞。