Suppr超能文献

Protocol of an observational study to evaluate diabetic nephropathy through detection of microalbuminuria in Indian patients.

作者信息

Sahay Manisha, Kalra Sanjay, Vishwanathan Vijay, Zargar Abdul Hamid, Talwalkar Pradeep G, Wangnoo Subhash Kuamr, Maji Debasish, Kumar G Vijay, Sharma Ramesh Kumar, Chafekar Deodatta, Mohan Brij, Bantwal Ganapathi, Bansali Anil, Sahni Jasmeet Singh

机构信息

Department of Nephrology, St. Johns Medical College Hospital, Bangalore, India.

出版信息

Indian J Endocrinol Metab. 2013 May;17(3):496-504. doi: 10.4103/2230-8210.111655.

Abstract

AIM

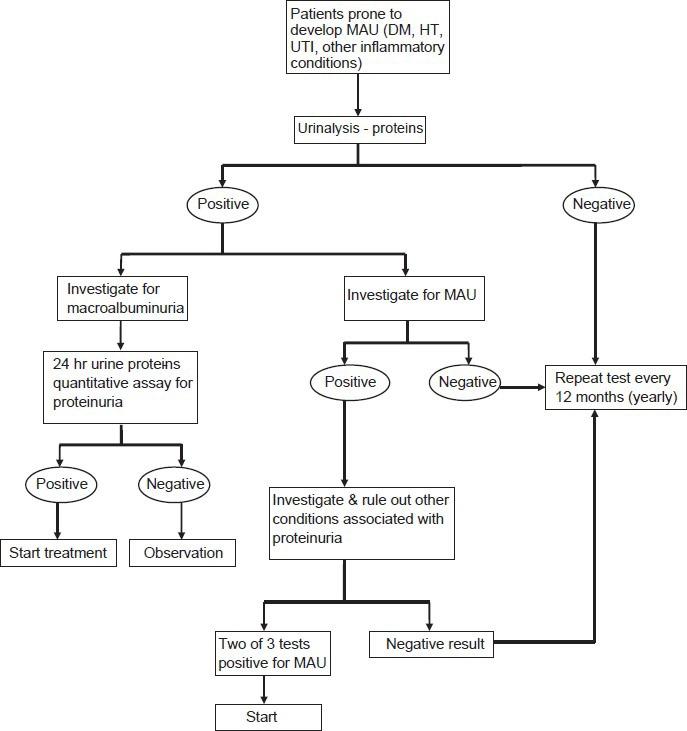
To assess the prevalence of persistent microalbuminuria (MAU), its clinical correlates by dip stick method, its predictive value for potential kidney disease and the utility of this test as objective cue for health care seeking behavior in adult Indian patients with type 2 diabetes mellitus.

MATERIALS AND METHODS

Approximately 400,000 patients shall be enrolled in this multicentric, cross sectional study. Patients meeting eligibility criteria shall be screened for MAU through urine dipstick test using random daytime single spot urine specimen. Result shall be expressed either positive or negative based on the presence or absence of albumin in the urine and will be correlated with the corresponding random blood glucose. Height, weight, waist circumference and blood pressure shall be assessed. There will be three visits with a minimum interval of 28 days between two visits, to be completed within 180 days, and at least two of three urine tests measured in this period must show elevated albumin levels to diagnose MAU.

CONCLUSION

Detection of MAU through the dipstick method is postulated to be a rapid, reliable test for early detection of diabetic nephropathy, which, in turn will help the physician to plan treatment strategy. Further, it will help to identify the disease burden on the individual and society, and may serve as an objective cue for improved health care seeking behavior, as well as a catalyst for health policy change.

摘要
https://cdn.ncbi.nlm.nih.gov/pmc/blobs/1715/3712383/629db6980ac2/IJEM-17-496-g001.jpg

文献AI研究员

20分钟写一篇综述,助力文献阅读效率提升50倍。

立即体验

用中文搜PubMed

大模型驱动的PubMed中文搜索引擎

马上搜索

文档翻译

学术文献翻译模型,支持多种主流文档格式。

立即体验