• 文献检索
  • 文档翻译
  • 深度研究
  • 学术资讯
  • Suppr Zotero 插件Zotero 插件
  • 邀请有礼
  • 套餐&价格
  • 历史记录
应用&插件
Suppr Zotero 插件Zotero 插件浏览器插件Mac 客户端Windows 客户端微信小程序
定价
高级版会员购买积分包购买API积分包
服务
文献检索文档翻译深度研究API 文档MCP 服务
关于我们
关于 Suppr公司介绍联系我们用户协议隐私条款
关注我们

Suppr 超能文献

核心技术专利:CN118964589B侵权必究
粤ICP备2023148730 号-1Suppr @ 2026

文献检索

告别复杂PubMed语法,用中文像聊天一样搜索,搜遍4000万医学文献。AI智能推荐,让科研检索更轻松。

立即免费搜索

文件翻译

保留排版,准确专业,支持PDF/Word/PPT等文件格式,支持 12+语言互译。

免费翻译文档

深度研究

AI帮你快速写综述,25分钟生成高质量综述,智能提取关键信息,辅助科研写作。

立即免费体验

DNA 甲基化介导体外和体内持续性癫痫样活动。

DNA methylation mediates persistent epileptiform activity in vitro and in vivo.

机构信息

Department of Pharmacology and Therapeutics McGill University, McGill University, Montreal, Quebec, Canada.

出版信息

PLoS One. 2013 Oct 2;8(10):e76299. doi: 10.1371/journal.pone.0076299. eCollection 2013.

DOI:10.1371/journal.pone.0076299
PMID:24098468
原文链接:https://pmc.ncbi.nlm.nih.gov/articles/PMC3788713/
Abstract

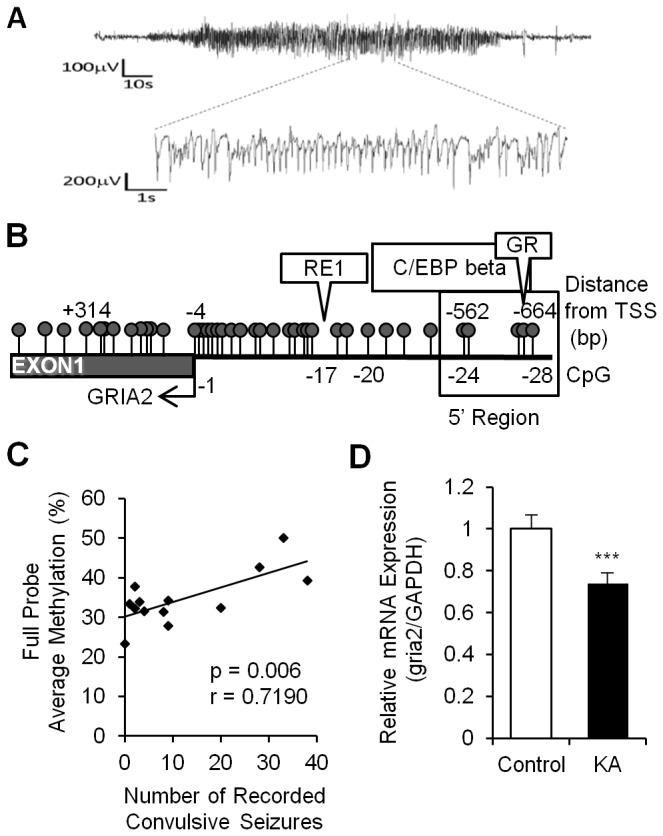
Epilepsy is a chronic brain disorder involving recurring seizures often precipitated by an earlier neuronal insult. The mechanisms that link the transient neuronal insult to the lasting state of epilepsy are unknown. Here we tested the possible role of DNA methylation in mediating long-term induction of epileptiform activity by transient kainic acid exposure using in vitro and in vivo rodent models. We analyzed changes in the gria2 gene, which encodes for the GluA2 subunit of the ionotropic glutamate, alpha-amino-3-hydroxy-5-methyl-4-isoxazole proprionic acid receptor and is well documented to play a role in epilepsy. We show that kainic acid exposure for two hours to mouse hippocampal slices triggers methylation of a 5' regulatory region of the gria2 gene. Increase in methylation persists one week after removal of the drug, with concurrent suppression of gria2 mRNA expression levels. The degree of kainic acid-induced hypermethylation of gria2 5' region varies between individual slices and correlates with the changes in excitability induced by kainic acid. In a rat in vivo model of post kainic acid-induced epilepsy, we show similar hypermethylation of the 5' region of gria2. Inter-individual variations in gria2 methylation, correlate with the frequency and intensity of seizures among epileptic rats. Luciferase reporter assays support a regulatory role for methylation of gria2 5' region. Inhibition of DNA methylation by RG108 blocked kainic acid-induced hypermethylation of gria2 5' region in hippocampal slice cultures and bursting activity. Our results suggest that DNA methylation of such genes as gria2 mediates persistent epileptiform activity and inter-individual differences in the epileptic response to neuronal insult and that pharmacological agents that block DNA methylation inhibit epileptiform activity raising the prospect of DNA methylation inhibitors in epilepsy therapeutics.

摘要

癫痫是一种涉及反复发作的慢性脑疾病,通常由先前的神经元损伤引发。将短暂的神经元损伤与持续的癫痫状态联系起来的机制尚不清楚。在这里,我们使用体外和体内啮齿动物模型测试了 DNA 甲基化在介导短暂的海人酸暴露引起的癫痫样活动的长期诱导中的可能作用。我们分析了 gria2 基因的变化,该基因编码离子型谷氨酸、α-氨基-3-羟基-5-甲基-4-异恶唑丙酸受体的 GluA2 亚基,并且该基因在癫痫中起作用已有充分的记录。我们表明,海人酸暴露两小时会触发 gria2 基因 5'调控区的甲基化。药物去除后一周,甲基化增加持续存在,同时 gria2 mRNA 表达水平受到抑制。海人酸诱导的 gria2 5'区域的甲基化程度在个体切片之间有所不同,并与海人酸诱导的兴奋性变化相关。在海人酸诱导的癫痫大鼠体内模型中,我们显示 gria2 的 5'区域也存在类似的过度甲基化。gria2 甲基化的个体间差异与癫痫大鼠的癫痫发作频率和强度相关。荧光素酶报告基因检测支持 gria2 5'区域甲基化的调节作用。RG108 抑制 DNA 甲基化可阻断海马切片培养中海人酸诱导的 gria2 5'区域过度甲基化和爆发活性。我们的结果表明,gria2 等基因的 DNA 甲基化介导了持续的癫痫样活动和神经元损伤后癫痫反应的个体间差异,并且抑制 DNA 甲基化的药物可抑制癫痫样活动,这为癫痫治疗中的 DNA 甲基化抑制剂提供了前景。

https://cdn.ncbi.nlm.nih.gov/pmc/blobs/13e5/3788713/0e659dbf5f23/pone.0076299.g007.jpg
https://cdn.ncbi.nlm.nih.gov/pmc/blobs/13e5/3788713/8971442f1b28/pone.0076299.g001.jpg
https://cdn.ncbi.nlm.nih.gov/pmc/blobs/13e5/3788713/f96723cf38c8/pone.0076299.g002.jpg
https://cdn.ncbi.nlm.nih.gov/pmc/blobs/13e5/3788713/9be7b7dbd288/pone.0076299.g003.jpg
https://cdn.ncbi.nlm.nih.gov/pmc/blobs/13e5/3788713/20973fe17abe/pone.0076299.g004.jpg
https://cdn.ncbi.nlm.nih.gov/pmc/blobs/13e5/3788713/a38b5f127a40/pone.0076299.g005.jpg
https://cdn.ncbi.nlm.nih.gov/pmc/blobs/13e5/3788713/f1ebbc31f479/pone.0076299.g006.jpg
https://cdn.ncbi.nlm.nih.gov/pmc/blobs/13e5/3788713/0e659dbf5f23/pone.0076299.g007.jpg
https://cdn.ncbi.nlm.nih.gov/pmc/blobs/13e5/3788713/8971442f1b28/pone.0076299.g001.jpg
https://cdn.ncbi.nlm.nih.gov/pmc/blobs/13e5/3788713/f96723cf38c8/pone.0076299.g002.jpg
https://cdn.ncbi.nlm.nih.gov/pmc/blobs/13e5/3788713/9be7b7dbd288/pone.0076299.g003.jpg
https://cdn.ncbi.nlm.nih.gov/pmc/blobs/13e5/3788713/20973fe17abe/pone.0076299.g004.jpg
https://cdn.ncbi.nlm.nih.gov/pmc/blobs/13e5/3788713/a38b5f127a40/pone.0076299.g005.jpg
https://cdn.ncbi.nlm.nih.gov/pmc/blobs/13e5/3788713/f1ebbc31f479/pone.0076299.g006.jpg
https://cdn.ncbi.nlm.nih.gov/pmc/blobs/13e5/3788713/0e659dbf5f23/pone.0076299.g007.jpg

相似文献

1
DNA methylation mediates persistent epileptiform activity in vitro and in vivo.DNA 甲基化介导体外和体内持续性癫痫样活动。
PLoS One. 2013 Oct 2;8(10):e76299. doi: 10.1371/journal.pone.0076299. eCollection 2013.
2
Association of RASgrf1 methylation with epileptic seizures.RASgrf1甲基化与癫痫发作的关联。
Oncotarget. 2017 Jul 11;8(28):46286-46297. doi: 10.18632/oncotarget.18000.
3
RASgrf1, a Potential Methylatic Mediator of Anti-epileptogenesis?RASGRF1,抗癫痫形成的潜在甲基化介质?
Neurochem Res. 2018 Oct;43(10):2000-2007. doi: 10.1007/s11064-018-2621-9. Epub 2018 Sep 21.
4
Epigenetic control of epilepsy target genes contributes to a cellular memory of epileptogenesis in cultured rat hippocampal neurons.癫痫靶基因的表观遗传调控有助于培养的大鼠海马神经元中癫痫发生的细胞记忆。
Acta Neuropathol Commun. 2017 Oct 31;5(1):79. doi: 10.1186/s40478-017-0485-x.
5
Activity-dependent induction and maintenance of epileptiform activity produced by group I metabotropic glutamate receptors in the rat hippocampal slice.I 型代谢型谷氨酸受体在大鼠海马切片中产生的癫痫样活动的活动依赖性诱导和维持。
Epilepsy Res. 2008 Sep;81(1):14-23. doi: 10.1016/j.eplepsyres.2008.04.005. Epub 2008 May 20.
6
The role of long-term potentiation in persistent epileptiform burst-induced hyperexcitability following GABAA receptor blockade.γ-氨基丁酸A受体阻断后,长时程增强在持续性癫痫样爆发诱导的兴奋性增强中的作用。
Neuroscience. 1997 Dec;81(4):1111-22. doi: 10.1016/s0306-4522(97)00209-1.
7
Effects of DNA methyltransferase inhibition on pattern separation performance in mice.DNA 甲基转移酶抑制对小鼠模式分离性能的影响。
Neurobiol Learn Mem. 2019 Mar;159:6-15. doi: 10.1016/j.nlm.2019.02.003. Epub 2019 Feb 4.
8
Epilepsy-associated gene Nedd4-2 mediates neuronal activity and seizure susceptibility through AMPA receptors.癫痫相关基因Nedd4-2通过AMPA受体介导神经元活动和癫痫易感性。
PLoS Genet. 2017 Feb 17;13(2):e1006634. doi: 10.1371/journal.pgen.1006634. eCollection 2017 Feb.
9
A role for synaptic and network plasticity in controlling epileptiform activity in CA1 in the kainic acid-lesioned rat hippocampus in vitro.突触和网络可塑性在体外控制海藻酸损伤大鼠海马体CA1区癫痫样活动中的作用。
J Physiol. 1996 Aug 15;495 ( Pt 1)(Pt 1):127-42. doi: 10.1113/jphysiol.1996.sp021579.
10
Status epilepticus triggers early and late alterations in brain-derived neurotrophic factor and NMDA glutamate receptor Grin2b DNA methylation levels in the hippocampus.癫痫持续状态引发海马体中脑源性神经营养因子和NMDA谷氨酸受体Grin2b DNA甲基化水平的早期和晚期改变。
Neuroscience. 2013 Sep 17;248:602-19. doi: 10.1016/j.neuroscience.2013.06.029. Epub 2013 Jun 27.

引用本文的文献

1
Unveiling Molecular Dynamics of MeCp2, CDKL5 and BDNF in the Hippocampus of Individuals With Intractable Mesial Temporal Lobe Epilepsy.揭示难治性内侧颞叶癫痫患者海马中MeCp2、CDKL5和BDNF的分子动力学
J Cell Mol Med. 2025 Feb;29(3):e70373. doi: 10.1111/jcmm.70373.
2
Insights into epileptogenesis from post-traumatic epilepsy.外伤性癫痫致痫机制的研究进展
Nat Rev Neurol. 2024 May;20(5):298-312. doi: 10.1038/s41582-024-00954-y. Epub 2024 Apr 3.
3
Reversible synaptic adaptations in a subpopulation of murine hippocampal neurons following early-life seizures.

本文引用的文献

1
DNA methylation determines nucleosome occupancy in the 5'-CpG islands of tumor suppressor genes.DNA 甲基化决定了肿瘤抑制基因 5'-CpG 岛上核小体的占有率。
Oncogene. 2013 Nov 21;32(47):5421-8. doi: 10.1038/onc.2013.162. Epub 2013 May 20.
2
The emerging role of DNA methylation in epileptogenesis.DNA 甲基化在癫痫发生中的新兴作用。
Epilepsia. 2012 Dec;53 Suppl 9:11-20. doi: 10.1111/epi.12031.
3
Finding a better drug for epilepsy: antiepileptogenesis targets.寻找更好的癫痫药物:抗癫痫发生靶点。
早期生活性癫痫后,在一群鼠海马神经元中存在可逆转的突触适应。
J Clin Invest. 2024 Jan 16;134(5):e175167. doi: 10.1172/JCI175167.
4
Clocking Epilepsies: A Chronomodulated Strategy-Based Therapy for Rhythmic Seizures.致癫时钟:节律性癫痫的一种基于时间调控策略的治疗方法。
Int J Mol Sci. 2023 Feb 20;24(4):4223. doi: 10.3390/ijms24044223.
5
Acute Transcriptomic and Epigenetic Alterations at T12 After Rat T10 Spinal Cord Contusive Injury.大鼠T10脊髓挫伤损伤后T12节段的急性转录组和表观遗传改变
Mol Neurobiol. 2023 May;60(5):2937-2953. doi: 10.1007/s12035-023-03250-w. Epub 2023 Feb 8.
6
Inhibitors of DNA Methylation.DNA甲基化抑制剂
Adv Exp Med Biol. 2022;1389:471-513. doi: 10.1007/978-3-031-11454-0_17.
7
The potential role of DNA methylation as preventive treatment target of epileptogenesis.DNA甲基化作为癫痫发生预防性治疗靶点的潜在作用。
Front Cell Neurosci. 2022 Jul 22;16:931356. doi: 10.3389/fncel.2022.931356. eCollection 2022.
8
Genome-wide decrease in DNA methylation in adults with epilepsy treated with modified ketogenic diet: A prospective study.接受改良生酮饮食治疗的癫痫成人中全基因组 DNA 甲基化减少:一项前瞻性研究。
Epilepsia. 2022 Sep;63(9):2413-2426. doi: 10.1111/epi.17351. Epub 2022 Jul 10.
9
DNA methylation subclass receptor tyrosine kinase II (RTK II) is predictive for seizure development in glioblastoma patients.DNA 甲基化亚类受体酪氨酸激酶 II(RTK II)可预测胶质母细胞瘤患者癫痫发作的发生。
Neuro Oncol. 2022 Nov 2;24(11):1886-1897. doi: 10.1093/neuonc/noac108.
10
Dynamic Change of Shanks Gene mRNA Expression and DNA Methylation in Epileptic Rat Model and Human Patients.癫痫大鼠模型和人类患者中 Shanks 基因 mRNA 表达和 DNA 甲基化的动态变化。
Mol Neurobiol. 2020 Sep;57(9):3712-3726. doi: 10.1007/s12035-020-01968-5. Epub 2020 Jun 21.
Epilepsia. 2012 Nov;53(11):1868-76. doi: 10.1111/j.1528-1167.2012.03716.x. Epub 2012 Oct 12.
4
Hypometabolism precedes limbic atrophy and spontaneous recurrent seizures in a rat model of TLE.在 TLE 的大鼠模型中,代谢低下先于边缘系统萎缩和自发性复发性癫痫发作。
Epilepsia. 2012 Jul;53(7):1233-44. doi: 10.1111/j.1528-1167.2012.03525.x. Epub 2012 Jun 12.
5
Linking epigenetics to human disease and Rett syndrome: the emerging novel and challenging concepts in MeCP2 research.将表观遗传学与人类疾病和雷特综合征联系起来:MeCP2 研究中新兴的新颖而具有挑战性的概念。
Neural Plast. 2012;2012:415825. doi: 10.1155/2012/415825. Epub 2012 Feb 9.
6
Differential DNA methylation patterns define status epilepticus and epileptic tolerance.差异性 DNA 甲基化模式定义了癫痫持续状态和癫痫耐受状态。
J Neurosci. 2012 Feb 1;32(5):1577-88. doi: 10.1523/JNEUROSCI.5180-11.2012.
7
The value of twins in epigenetic epidemiology.双胞胎在表观遗传学流行病学中的价值。
Int J Epidemiol. 2012 Feb;41(1):140-50. doi: 10.1093/ije/dyr179. Epub 2012 Jan 9.
8
Changes of glucocorticoid receptor mRNA expression in basolateral amygdale-kindled rats.外侧杏仁核点燃大鼠糖皮质激素受体 mRNA 表达的变化。
Chin Med J (Engl). 2011 Sep;124(17):2622-7.
9
Disease-associated epigenetic changes in monozygotic twins discordant for schizophrenia and bipolar disorder.精神分裂症和双相情感障碍单卵双胞胎中与疾病相关的表观遗传变化。
Hum Mol Genet. 2011 Dec 15;20(24):4786-96. doi: 10.1093/hmg/ddr416. Epub 2011 Sep 9.
10
The early life social environment and DNA methylation: DNA methylation mediating the long-term impact of social environments early in life.早期生活的社会环境与 DNA 甲基化:DNA 甲基化介导了生命早期社会环境的长期影响。
Epigenetics. 2011 Aug;6(8):971-8. doi: 10.4161/epi.6.8.16793. Epub 2011 Aug 1.