1] Center for Regenerative Medicine and Cancer Center, Massachusetts General Hospital, Boston, Massachusetts, USA. [2] Department of Stem Cell and Regenerative Biology, Harvard University, Cambridge, Massachusetts, USA. [3] Harvard Stem Cell Institute, Cambridge, Massachusetts, USA. [4] Department of Pathology, Massachusetts General Hospital, Boston, Massachusetts, USA.
Nat Med. 2013 Nov;19(11):1513-7. doi: 10.1038/nm.3364. Epub 2013 Oct 27.
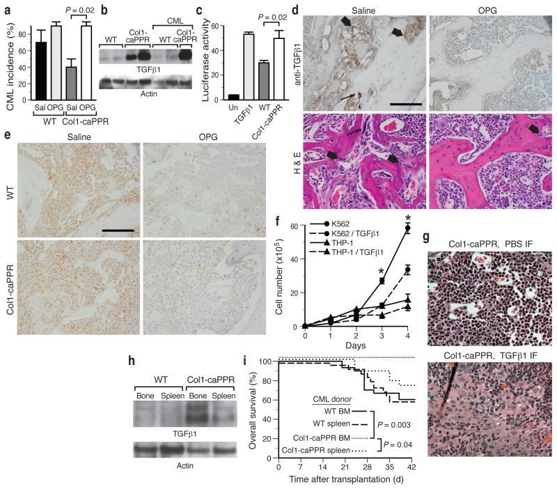
Like their normal hematopoietic stem cell counterparts, leukemia stem cells (LSCs) in chronic myelogenous leukemia (CML) and acute myeloid leukemia (AML) are presumed to reside in specific niches in the bone marrow microenvironment (BMM) and may be the cause of relapse following chemotherapy. Targeting the niche is a new strategy to eliminate persistent and drug-resistant LSCs. CD44 (refs. 3,4) and interleukin-6 (ref. 5) have been implicated previously in the LSC niche. Transforming growth factor-β1 (TGF-β1) is released during bone remodeling and plays a part in maintenance of CML LSCs, but a role for TGF-β1 from the BMM has not been defined. Here, we show that alteration of the BMM by osteoblastic cell-specific activation of the parathyroid hormone (PTH) receptor attenuates BCR-ABL1 oncogene-induced CML-like myeloproliferative neoplasia (MPN) but enhances MLL-AF9 oncogene-induced AML in mouse transplantation models, possibly through opposing effects of increased TGF-β1 on the respective LSCs. PTH treatment caused a 15-fold decrease in LSCs in wild-type mice with CML-like MPN and reduced engraftment of immune-deficient mice with primary human CML cells. These results demonstrate that LSC niches in CML and AML are distinct and suggest that modulation of the BMM by PTH may be a feasible strategy to reduce LSCs, a prerequisite for the cure of CML.
与慢性髓系白血病(CML)和急性髓系白血病(AML)中的正常造血干细胞相比,白血病干细胞(LSCs)被认为存在于骨髓微环境(BMM)中的特定龛位,并且可能是化疗后复发的原因。靶向龛位是消除持续存在和耐药性 LSCs 的新策略。CD44(参考文献 3,4)和白细胞介素-6(参考文献 5)先前已被牵涉到 LSC 龛位中。转化生长因子-β1(TGF-β1)在骨重塑过程中释放,并在维持 CML LSCs 中发挥作用,但 BMM 中的 TGF-β1 作用尚未确定。在这里,我们表明,成骨细胞特异性激活甲状旁腺激素(PTH)受体改变 BMM 会减弱 BCR-ABL1 致癌基因诱导的 CML 样骨髓增生性肿瘤(MPN),但会增强 MLL-AF9 致癌基因诱导的 AML 小鼠移植模型,这可能是通过 TGF-β1 对各自 LSCs 的相反作用。在具有 CML 样 MPN 的野生型小鼠中,PTH 治疗导致 LSCs 减少了 15 倍,并减少了原发性人类 CML 细胞免疫缺陷小鼠的植入。这些结果表明 CML 和 AML 中的 LSC 龛位是不同的,并表明 PTH 对 BMM 的调节可能是减少 LSCs 的可行策略,这是治愈 CML 的前提。