Suppr超能文献

EHMT1 通过 PRDM16 复合物控制棕色脂肪细胞的命运和产热。

EHMT1 controls brown adipose cell fate and thermogenesis through the PRDM16 complex.

机构信息

1] UCSF Diabetes Center, Department of Cell and Tissue Biology, University of California, San Francisco, 35 Medical Center Way, San Francisco, California 94143-0669, USA [2].

出版信息

Nature. 2013 Dec 5;504(7478):163-7. doi: 10.1038/nature12652. Epub 2013 Nov 6.

Abstract

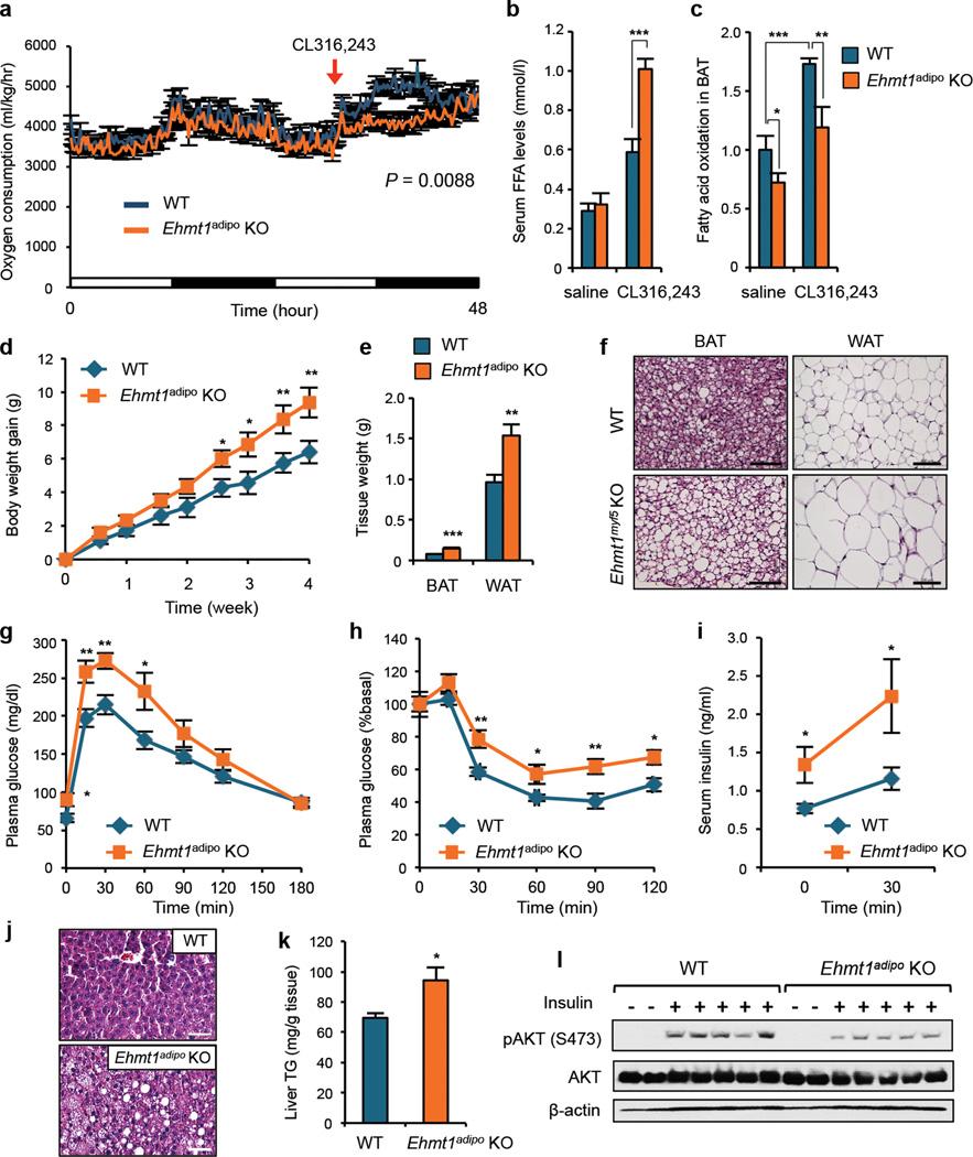
Brown adipose tissue (BAT) dissipates chemical energy in the form of heat as a defence against hypothermia and obesity. Current evidence indicates that brown adipocytes arise from Myf5(+) dermotomal precursors through the action of PR domain containing protein 16 (PRDM16) transcriptional complex. However, the enzymatic component of the molecular switch that determines lineage specification of brown adipocytes remains unknown. Here we show that euchromatic histone-lysine N-methyltransferase 1 (EHMT1) is an essential BAT-enriched lysine methyltransferase in the PRDM16 transcriptional complex and controls brown adipose cell fate. Loss of EHMT1 in brown adipocytes causes a severe loss of brown fat characteristics and induces muscle differentiation in vivo through demethylation of histone 3 lysine 9 (H3K9me2 and 3) of the muscle-selective gene promoters. Conversely, EHMT1 expression positively regulates the BAT-selective thermogenic program by stabilizing the PRDM16 protein. Notably, adipose-specific deletion of EHMT1 leads to a marked reduction of BAT-mediated adaptive thermogenesis, obesity and systemic insulin resistance. These data indicate that EHMT1 is an essential enzymatic switch that controls brown adipose cell fate and energy homeostasis.

摘要

棕色脂肪组织 (BAT) 以热量的形式消耗化学能量,作为对抗体温过低和肥胖的防御机制。目前的证据表明,棕色脂肪细胞源自 Myf5(+)真皮前体细胞,通过 PR 结构域包含蛋白 16 (PRDM16) 转录复合物的作用。然而,决定棕色脂肪细胞谱系特化的分子开关的酶成分仍然未知。在这里,我们表明 euchromatic histone-lysine N-methyltransferase 1 (EHMT1) 是 PRDM16 转录复合物中 BAT 丰富的赖氨酸甲基转移酶,并且控制棕色脂肪细胞命运。棕色脂肪细胞中 EHMT1 的缺失导致严重丧失棕色脂肪特征,并通过肌肉选择性基因启动子的组蛋白 3 赖氨酸 9(H3K9me2 和 3)的去甲基化在体内诱导肌肉分化。相反,EHMT1 的表达通过稳定 PRDM16 蛋白正向调节 BAT 选择性生热程序。值得注意的是,脂肪特异性缺失 EHMT1 导致 BAT 介导的适应性产热、肥胖和全身胰岛素抵抗显著减少。这些数据表明,EHMT1 是控制棕色脂肪细胞命运和能量平衡的必需酶开关。

https://cdn.ncbi.nlm.nih.gov/pmc/blobs/a7fe/3855638/93a1b00f69d0/nihms524699f1.jpg

文献检索

告别复杂PubMed语法,用中文像聊天一样搜索,搜遍4000万医学文献。AI智能推荐,让科研检索更轻松。

立即免费搜索

文件翻译

保留排版,准确专业,支持PDF/Word/PPT等文件格式,支持 12+语言互译。

免费翻译文档

深度研究

AI帮你快速写综述,25分钟生成高质量综述,智能提取关键信息,辅助科研写作。

立即免费体验