Suppr超能文献

细胞周期蛋白依赖性激酶(CDK)依赖的B型细胞周期蛋白Clb1的核定位促进了芽殖酵母减数分裂I期间的FEAR激活。

CDK-dependent nuclear localization of B-cyclin Clb1 promotes FEAR activation during meiosis I in budding yeast.

作者信息

Tibbles Katherine Louise, Sarkar Sourav, Novak Bela, Arumugam Prakash

机构信息

University of Warwick, Coventry, United Kingdom.

出版信息

PLoS One. 2013 Nov 1;8(11):e79001. doi: 10.1371/journal.pone.0079001. eCollection 2013.

Abstract

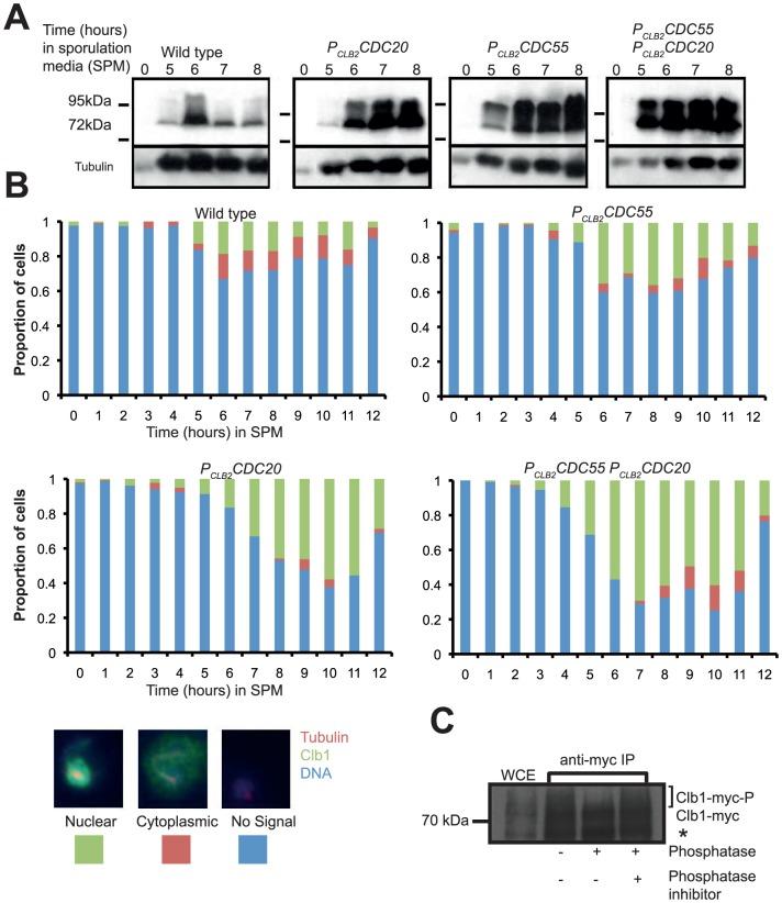
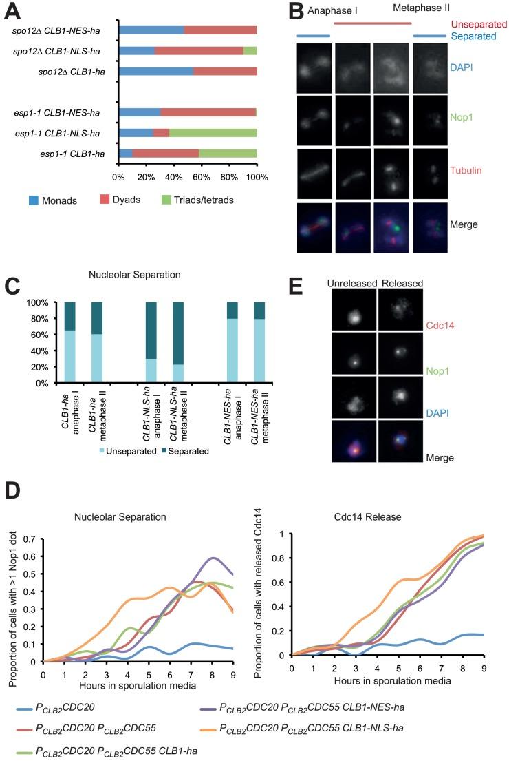
Cyclin-dependent kinases (CDK) are master regulators of the cell cycle in eukaryotes. CDK activity is regulated by the presence, post-translational modification and spatial localization of its regulatory subunit cyclin. In budding yeast, the B-cyclin Clb1 is phosphorylated and localizes to the nucleus during meiosis I. However the functional significance of Clb1's phosphorylation and nuclear localization and their mutual dependency is unknown. In this paper, we demonstrate that meiosis-specific phosphorylation of Clb1 requires its import to the nucleus but not vice versa. While Clb1 phosphorylation is dependent on activity of both CDK and polo-like kinase Cdc5, its nuclear localization requires CDK but not Cdc5 activity. Furthermore we show that increased nuclear localization of Clb1 during meiosis enhances activation of FEAR (Cdc Fourteen Early Anaphase Release) pathway. We discuss the significance of our results in relation to regulation of exit from meiosis I.

摘要

细胞周期蛋白依赖性激酶(CDK)是真核生物细胞周期的主要调节因子。CDK的活性受其调节亚基细胞周期蛋白的存在、翻译后修饰和空间定位的调控。在芽殖酵母中,B型细胞周期蛋白Clb1在减数分裂I期间被磷酸化并定位于细胞核。然而,Clb1磷酸化和核定位的功能意义及其相互依赖性尚不清楚。在本文中,我们证明Clb1的减数分裂特异性磷酸化需要其导入细胞核,但反之则不然。虽然Clb1磷酸化依赖于CDK和polo样激酶Cdc5的活性,但其核定位需要CDK而不是Cdc5的活性。此外,我们表明减数分裂期间Clb1核定位的增加增强了FEAR(Cdc十四早期后期释放)途径的激活。我们讨论了我们的结果与减数分裂I退出调控相关的意义。

https://cdn.ncbi.nlm.nih.gov/pmc/blobs/f9b3/3815228/7f44ec3759c2/pone.0079001.g001.jpg

文献AI研究员

20分钟写一篇综述,助力文献阅读效率提升50倍。

立即体验

用中文搜PubMed

大模型驱动的PubMed中文搜索引擎

马上搜索

文档翻译

学术文献翻译模型,支持多种主流文档格式。

立即体验