Suppr超能文献

异常的表观遗传调节因子控制人类CD34+造血干细胞/祖细胞的扩增。

Aberrant epigenetic regulators control expansion of human CD34+ hematopoietic stem/progenitor cells.

作者信息

Faridi Farnaz, Ponnusamy Kanagaraju, Quagliano-Lo Coco Isabell, Chen-Wichmann Linping, Grez Manuel, Henschler Reinhard, Wichmann Christian

机构信息

Department of Transfusion Medicine, Cell Therapeutics and Hemostasis, Ludwig-Maximilian University Hospital Munich, Germany.

Department of Transfusion Medicine, Cell Therapeutics and Hemostasis, Ludwig-Maximilian University Hospital Munich, Germany ; Institute of Transfusion Medicine and Immunohematology, Goethe University Frankfurt, Germany.

出版信息

Front Genet. 2013 Nov 28;4:254. doi: 10.3389/fgene.2013.00254.

Abstract

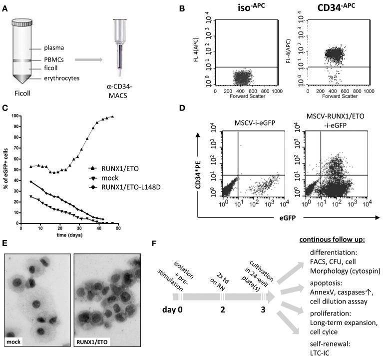
Transcription is a tightly regulated process ensuring the proper expression of numerous genes regulating all aspects of cellular behavior. Transcription factors regulate multiple genes including other transcription factors that together control a highly complex gene network. The transcriptional machinery can be "hijacked" by oncogenic transcription factors, thereby leading to malignant cell transformation. Oncogenic transcription factors manipulate a variety of epigenetic control mechanisms to fulfill gene regulatory and cell transforming functions. These factors assemble epigenetic regulators at target gene promoter sequences, thereby disturbing physiological gene expression patterns. Retroviral vector technology and the availability of "healthy" human hematopoietic CD34+ progenitor cells enable the generation of pre-leukemic cell models for the analysis of aberrant human hematopoietic progenitor cell expansion mediated by leukemogenic transcription factors. This review summarizes recent findings regarding the mechanism by which leukemogenic gene products control human hematopoietic CD34+ progenitor cell expansion by disrupting the normal epigenetic program.

摘要

转录是一个受到严格调控的过程,可确保众多调节细胞行为各个方面的基因得到正确表达。转录因子调控多个基因,包括其他转录因子,它们共同控制着一个高度复杂的基因网络。转录机制可能会被致癌转录因子 “劫持”,从而导致恶性细胞转化。致癌转录因子操纵多种表观遗传控制机制来实现基因调控和细胞转化功能。这些因子在靶基因启动子序列处组装表观遗传调节因子,从而扰乱生理基因表达模式。逆转录病毒载体技术以及 “健康” 人类造血CD34+祖细胞的可得性,使得能够生成白血病前期细胞模型,用于分析由白血病转录因子介导的异常人类造血祖细胞扩增。本综述总结了关于致癌基因产物通过破坏正常表观遗传程序来控制人类造血CD34+祖细胞扩增机制的最新研究发现。

https://cdn.ncbi.nlm.nih.gov/pmc/blobs/4b05/3842847/5a07a1c3a659/fgene-04-00254-g0001.jpg

相似文献

2
Epigenetic and molecular signatures of cord blood CD34(+) cells treated with histone deacetylase inhibitors.
Vox Sang. 2016 Jan;110(1):79-89. doi: 10.1111/vox.12303. Epub 2015 Jun 17.
3
Histone deacetylase inhibitors induce leukemia gene expression in cord blood hematopoietic stem cells expanded ex vivo.
Int J Hematol. 2017 Jan;105(1):37-43. doi: 10.1007/s12185-016-2075-2. Epub 2016 Aug 16.
4
5
The AML1-ETO fusion protein promotes the expansion of human hematopoietic stem cells.
Blood. 2002 Jan 1;99(1):15-23. doi: 10.1182/blood.v99.1.15.
7
Chromatin modifiers and the promise of epigenetic therapy in acute leukemia.
Leukemia. 2014 Jul;28(7):1396-406. doi: 10.1038/leu.2014.94. Epub 2014 Mar 10.
8
ERG and FLI1 binding sites demarcate targets for aberrant epigenetic regulation by AML1-ETO in acute myeloid leukemia.
Blood. 2012 Nov 8;120(19):4038-48. doi: 10.1182/blood-2012-05-429050. Epub 2012 Sep 14.
9

引用本文的文献

1
Engineering an inducible leukemia-associated fusion protein enables large-scale ex vivo production of functional human phagocytes.
Proc Natl Acad Sci U S A. 2024 Jun 18;121(25):e2312499121. doi: 10.1073/pnas.2312499121. Epub 2024 Jun 10.
2
Defined Human Leukemic CD34+ Liquid Cultures to Study HDAC/Transcriptional Repressor Complexes.
Methods Mol Biol. 2023;2589:27-49. doi: 10.1007/978-1-0716-2788-4_3.
3
Preleukemic Hematopoietic Stem Cells in Human Acute Myeloid Leukemia.
Front Oncol. 2017 Nov 6;7:263. doi: 10.3389/fonc.2017.00263. eCollection 2017.
4
The immunogenetics of Psoriasis: A comprehensive review.
J Autoimmun. 2015 Nov;64:66-73. doi: 10.1016/j.jaut.2015.07.008. Epub 2015 Jul 26.

本文引用的文献

1
Molecular and Epigenetic Mechanisms of MLL in Human Leukemogenesis.
Cancers (Basel). 2012 Sep 10;4(3):904-44. doi: 10.3390/cancers4030904.
2
Trithorax and polycomb cooperation in MLL fusion acute leukemia.
Haematologica. 2013 Jun;98(6):825-7. doi: 10.3324/haematol.2013.084301.
3
Recent progress toward epigenetic therapies: the example of mixed lineage leukemia.
Blood. 2013 Jun 13;121(24):4847-53. doi: 10.1182/blood-2013-02-474833. Epub 2013 May 6.
4
RUNX1/AML1 mutant collaborates with BMI1 overexpression in the development of human and murine myelodysplastic syndromes.
Blood. 2013 Apr 25;121(17):3434-46. doi: 10.1182/blood-2012-06-434423. Epub 2013 Mar 7.
5
Epigenetic regulation of hematopoiesis.
Int J Hematol. 2012 Oct;96(4):405-12. doi: 10.1007/s12185-012-1183-x. Epub 2012 Sep 29.
6
ERG and FLI1 binding sites demarcate targets for aberrant epigenetic regulation by AML1-ETO in acute myeloid leukemia.
Blood. 2012 Nov 8;120(19):4038-48. doi: 10.1182/blood-2012-05-429050. Epub 2012 Sep 14.
8
Bmi1 confers resistance to oxidative stress on hematopoietic stem cells.
PLoS One. 2012;7(5):e36209. doi: 10.1371/journal.pone.0036209. Epub 2012 May 11.
10
Targeting epigenetic programs in MLL-rearranged leukemias.
Hematology Am Soc Hematol Educ Program. 2011;2011:354-60. doi: 10.1182/asheducation-2011.1.354.

文献AI研究员

20分钟写一篇综述,助力文献阅读效率提升50倍。

立即体验

用中文搜PubMed

大模型驱动的PubMed中文搜索引擎

马上搜索

文档翻译

学术文献翻译模型,支持多种主流文档格式。

立即体验