Suppr超能文献

杜仲提取物、桃叶珊瑚苷和栀子苷增强溶酶体活性以调节内质网应激和肝脏脂质积累。

Eucommia ulmoides Oliver extract, aucubin, and geniposide enhance lysosomal activity to regulate ER stress and hepatic lipid accumulation.

机构信息

Department of Pharmacology and Institute of Cardiovascular Research, Medical School, Chonbuk National University, Jeonju, Chonbuk, Republic of Korea.

College of Pharmacy, Yonsei Institute of Pharmaceutical Sciences, Yonsei University, Incheon, Korea, Republic of Korea.

出版信息

PLoS One. 2013 Dec 11;8(12):e81349. doi: 10.1371/journal.pone.0081349. eCollection 2013.

Abstract

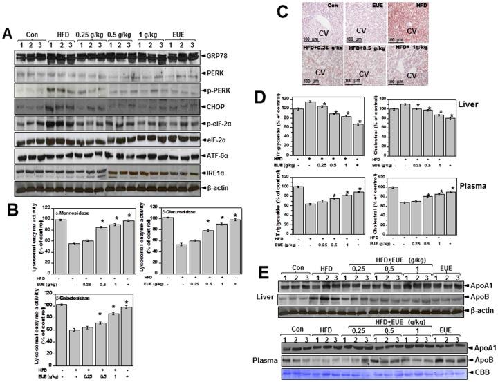
Eucommia ulmoides Oliver is a natural product widely used as a dietary supplement and medicinal plant. Here, we examined the potential regulatory effects of Eucommia ulmoides Oliver extracts (EUE) on hepatic dyslipidemia and its related mechanisms by in vitro and in vivo studies. EUE and its two active constituents, aucubin and geniposide, inhibited palmitate-induced endoplasmic reticulum (ER) stress, reducing hepatic lipid accumulation through secretion of apolipoprotein B and associated triglycerides and cholesterol in human HepG2 hepatocytes. To determine how EUE diminishes the ER stress response, lysosomal and proteasomal protein degradation activities were analyzed. Although proteasomal activity was not affected, lysosomal enzyme activities including V-ATPase were significantly increased by EUE as well as aucubin and geniposide in HepG2 cells. Treatment with the V-ATPase inhibitor, bafilomycin, reversed the inhibition of ER stress, secretion of apolipoprotein B, and hepatic lipid accumulation induced by EUE or its component, aucubin or geniposide. In addition, EUE was determined to regulate hepatic dyslipidemia by enhancing lysosomal activity and to regulate ER stress in rats fed a high-fat diet. Together, these results suggest that EUE and its active components enhance lysosomal activity, resulting in decreased ER stress and hepatic dyslipidemia.

摘要

杜仲是一种被广泛用作膳食补充剂和药用植物的天然产物。在这里,我们通过体外和体内研究来检验杜仲提取物(EUE)对肝脂代谢紊乱的潜在调节作用及其相关机制。EUE 及其两种活性成分,桃叶珊瑚苷和京尼平苷,可抑制棕榈酸诱导的内质网(ER)应激,通过人 HepG2 肝细胞分泌载脂蛋白 B 及其相关的甘油三酯和胆固醇,减少肝内脂质堆积。为了确定 EUE 如何减弱 ER 应激反应,我们分析了溶酶体和蛋白酶体蛋白降解活性。尽管蛋白酶体活性不受影响,但 EUE 以及桃叶珊瑚苷和京尼平苷均可显著增加 HepG2 细胞中的溶酶体酶活性,包括 V-ATPase。用 V-ATP 酶抑制剂巴弗洛霉素处理可逆转 EUE 或其成分桃叶珊瑚苷或京尼平苷诱导的 ER 应激、载脂蛋白 B 分泌和肝内脂质堆积的抑制。此外,EUE 被确定通过增强溶酶体活性来调节高脂饮食喂养大鼠的肝脂代谢紊乱,并调节内质网应激。总之,这些结果表明,EUE 及其活性成分可增强溶酶体活性,从而减轻内质网应激和肝脂代谢紊乱。

https://cdn.ncbi.nlm.nih.gov/pmc/blobs/3458/3859480/ee94add918b5/pone.0081349.g001.jpg

文献AI研究员

20分钟写一篇综述,助力文献阅读效率提升50倍。

立即体验

用中文搜PubMed

大模型驱动的PubMed中文搜索引擎

马上搜索

文档翻译

学术文献翻译模型,支持多种主流文档格式。

立即体验