Suppr超能文献

在FOXN1基因敲除的无胸腺人类胎儿中存在不依赖胸腺的部分T细胞发育的分子证据。

Molecular evidence for a thymus-independent partial T cell development in a FOXN1-/- athymic human fetus.

作者信息

Fusco Anna, Panico Luigi, Gorrese Marisa, Bianchino Gabriella, Barone Maria V, Grieco Vitina, Vitiello Laura, D'Assante Roberta, Romano Rosa, Palamaro Loredana, Scalia Giulia, Vecchio Luigi Del, Pignata Claudio

机构信息

Department of Translational Medical Sciences, Pediatric Section, "Federico II" University, Naples, Italy.

Unit of Pathology, National Relevance Hospital "S.G. Moscati", Avellino, Italy.

出版信息

PLoS One. 2013 Dec 9;8(12):e81786. doi: 10.1371/journal.pone.0081786. eCollection 2013.

Abstract

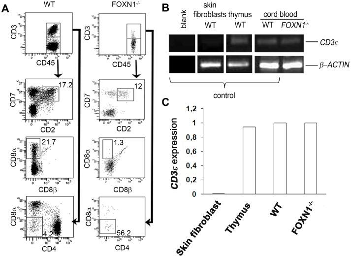
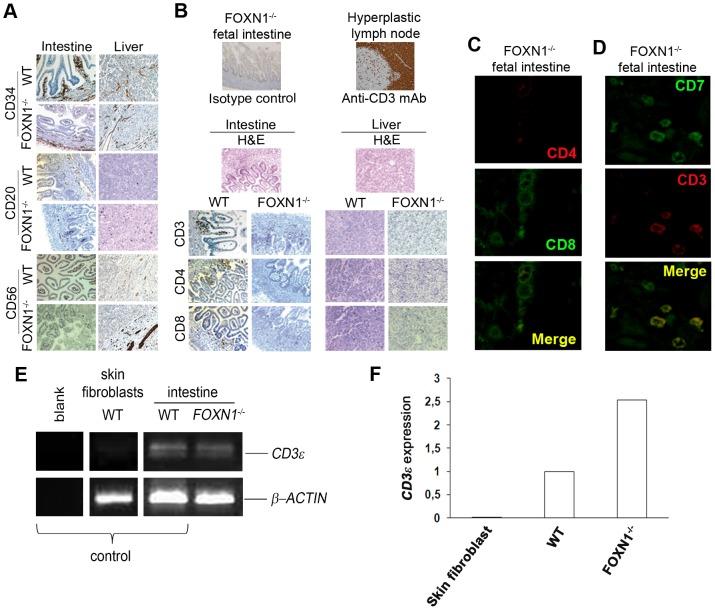
The thymus is the primary organ able to support T cell ontogeny, abrogated in FOXN1(-/-) human athymia. Although evidence indicates that in animal models T lymphocytes may differentiate at extrathymic sites, whether this process is really thymus-independent has still to be clarified. In an athymic FOXN1(-/-) fetus, in which we previously described a total blockage of CD4(+) and partial blockage of CD8(+) cell development, we investigated whether intestine could play a role as extrathymic site of T-lymphopoiesis in humans. We document the presence of few extrathymically developed T lymphocytes and the presence in the intestine of CD3(+) and CD8(+), but not of CD4(+) cells, a few of them exhibiting a CD45RA(+) naïve phenotype. The expression of CD3εεpTα, RAG1 and RAG2 transcripts in the intestine and TCR gene rearrangement was also documented, thus indicating that in humans the partial T cell ontogeny occurring at extrathymic sites is a thymus- and FOXN1-independent process.

摘要

胸腺是能够支持T细胞个体发育的主要器官,在FOXN1(-/-)型人类无胸腺症中该器官功能缺失。尽管有证据表明在动物模型中T淋巴细胞可能在胸腺外部位分化,但这一过程是否真的不依赖胸腺仍有待阐明。在一个无胸腺的FOXN1(-/-)型胎儿中(我们之前描述过该胎儿存在CD4(+)细胞发育的完全阻滞以及CD8(+)细胞发育的部分阻滞),我们研究了肠道是否可能作为人类T淋巴细胞生成的胸腺外部位发挥作用。我们记录到存在少量胸腺外发育的T淋巴细胞,且在肠道中存在CD3(+)和CD8(+)细胞,但不存在CD4(+)细胞,其中一些细胞呈现CD45RA(+)幼稚表型。还记录到肠道中CD3εεpTα、RAG1和RAG2转录本的表达以及TCR基因重排,因此表明在人类中发生于胸腺外部位的部分T细胞个体发育是一个不依赖胸腺和FOXN1的过程。

https://cdn.ncbi.nlm.nih.gov/pmc/blobs/6537/3857207/ac7857563e05/pone.0081786.g001.jpg

文献检索

告别复杂PubMed语法,用中文像聊天一样搜索,搜遍4000万医学文献。AI智能推荐,让科研检索更轻松。

立即免费搜索

文件翻译

保留排版,准确专业,支持PDF/Word/PPT等文件格式,支持 12+语言互译。

免费翻译文档

深度研究

AI帮你快速写综述,25分钟生成高质量综述,智能提取关键信息,辅助科研写作。

立即免费体验