Minimally Invasive Urology Center, Provincial Hospital Affiliated to Shandong University, Jinan 250021, China.
Int J Mol Sci. 2013 Dec 18;14(12):24603-18. doi: 10.3390/ijms141224603.
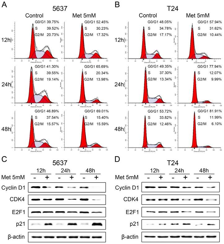
Recent studies suggest that metformin, a widely used antidiabetic agent, may reduce cancer risk and improve prognosis of certain malignancies. However, the mechanisms for the anti-cancer effects of metformin remain uncertain. In this study, we investigated the effects of metformin on human bladder cancer cells and the underlying mechanisms. Metformin significantly inhibited the proliferation and colony formation of 5637 and T24 cells in vitro; specifically, metformin induced an apparent cell cycle arrest in G0/G1 phases, accompanied by a strong decrease of cyclin D1, cyclin-dependent kinase 4 (CDK4), E2F1 and an increase of p21waf-1. Further experiments revealed that metformin activated AMP-activated protein kinase (AMPK) and suppressed mammalian target of rapamycin (mTOR), the central regulator of protein synthesis and cell growth. Moreover, daily treatment of metformin led to a substantial inhibition of tumor growth in a xenograft model with concomitant decrease in the expression of proliferating cell nuclear antigen (PCNA), cyclin D1 and p-mTOR. The in vitro and in vivo results demonstrate that metformin efficiently suppresses the proliferation of bladder cancer cells and suggest that metformin may be a potential therapeutic agent for the treatment of bladder cancer.
最近的研究表明,二甲双胍作为一种广泛使用的抗糖尿病药物,可能降低癌症风险并改善某些恶性肿瘤的预后。然而,二甲双胍的抗癌作用机制仍不清楚。在这项研究中,我们研究了二甲双胍对人膀胱癌细胞的作用及其潜在机制。二甲双胍在体外显著抑制 5637 和 T24 细胞的增殖和集落形成;具体而言,二甲双胍诱导细胞周期明显停滞在 G0/G1 期,同时 cyclin D1、细胞周期蛋白依赖性激酶 4 (CDK4)、E2F1 明显减少,p21waf-1 明显增加。进一步的实验表明,二甲双胍激活了 AMP 激活的蛋白激酶 (AMPK),抑制了哺乳动物雷帕霉素靶蛋白 (mTOR),mTOR 是蛋白质合成和细胞生长的中央调节因子。此外,二甲双胍的每日治疗导致异种移植模型中的肿瘤生长得到显著抑制,同时增殖细胞核抗原 (PCNA)、cyclin D1 和 p-mTOR 的表达减少。体外和体内结果表明,二甲双胍能有效抑制膀胱癌细胞的增殖,并提示二甲双胍可能是治疗膀胱癌的潜在治疗药物。