Suppr超能文献

ICA69 的 C 端结构域与 PICK1 相互作用,作用于 PICK1-PKCα 复合物的运输和小脑可塑性。

C-terminal domain of ICA69 interacts with PICK1 and acts on trafficking of PICK1-PKCα complex and cerebellar plasticity.

机构信息

Department of Neurobiology, Key Laboratory of Medical Neurobiology of the Ministry of Health, Zhejiang Province Key Laboratory of Neurobiology, Zhejiang University School of Medicine, Hangzhou, P. R. China.

Department of Neurobiology, Center of Scientific Technology, Cranial Cerebral Disease Laboratory, Ningxia Medical University, Yinchuan, P. R. China.

出版信息

PLoS One. 2013 Dec 16;8(12):e83862. doi: 10.1371/journal.pone.0083862. eCollection 2013.

Abstract

BACKGROUND

PICK1 (protein interacting with C-kinase 1) is a PKC (protein kinase C)-binding protein, which is essential for synaptic plasticity. The trafficking of PKCα-PICK1 complex to plasma membrane is critical for the internalization of GluR2 and induction of long-term depression. ICA69 (islet cell autoantigen 69 kDa) is identified as a major binding partner of PICK1. While heteromeric BAR domain complex is suggested to underlie the interaction between PICK1 and ICA69, the role of C-terminal domain of ICA69 (ICAC) in PICK1-ICA69 complex is unknown.

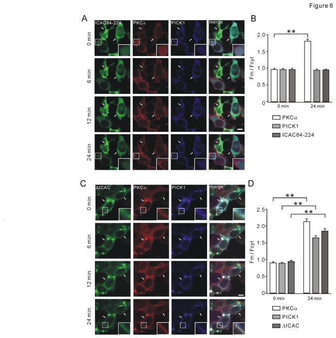
METHODOLOGY/PRINCIPAL FINDINGS: We found that ICAC interacted with PICK1 and regulated the trafficking of PICK1-PKCα complex. ICAC and ΔICAC (containing BAR domain) might function distinctly in the association of ICA69 with PICK1. While ΔICAC domain inclined to form clusters, the distribution of ICAC was diffuse. The trafficking of PICK1 to plasma membrane mediated by activated PKCα was inhibited by ICA69. This action might ascribe to ICAC, because overexpression of ICAC, but not ΔICAC, interrupted PKCα-mediated PICK1 trafficking. Notably, infusion of maltose binding protein (MBP) fusion protein, MBP-ICA69 or MBP-ICAC, in cerebellar Purkinje cells significantly inhibited the induction of long-term depression at parallel fiber- and climbing fiber-Purkinje cell synapses.

CONCLUSIONS

Our experiments showed that ICAC is an important domain for the ICA69-PICK1 interaction and plays essential roles in PICK1-mediated neuronal plasticity.

摘要

背景

PICK1(蛋白激酶 C 结合蛋白 1)是一种 PKC(蛋白激酶 C)结合蛋白,对突触可塑性至关重要。PKCα-PICK1 复合物向质膜的转运对于 GluR2 的内化和长时程抑郁的诱导至关重要。ICA69(胰岛细胞自身抗原 69kDa)被鉴定为 PICK1 的主要结合伴侣。虽然异源 BAR 结构域复合物被认为是 PICK1 和 ICA69 之间相互作用的基础,但 ICA69(ICAC)的 C 端结构域在 PICK1-ICA69 复合物中的作用尚不清楚。

方法/主要发现:我们发现 ICAC 与 PICK1 相互作用并调节 PICK1-PKCα 复合物的转运。ICAC 和 ΔICAC(包含 BAR 结构域)可能在 ICA69 与 PICK1 的结合中具有不同的功能。虽然 ΔICAC 结构域倾向于形成簇,但 ICAC 的分布是弥散的。激活的 PKCα 介导的 PICK1 向质膜的转运被 ICA69 抑制。这种作用可能归因于 ICAC,因为 ICAC 的过表达而不是 ΔICAC 中断了 PKCα 介导的 PICK1 转运。值得注意的是,在小脑浦肯野细胞中输注麦芽糖结合蛋白(MBP)融合蛋白 MBP-ICA69 或 MBP-ICAC,可显著抑制平行纤维和 climbing 纤维浦肯野细胞突触的长时程抑郁诱导。

结论

我们的实验表明,ICAC 是 ICA69-PICK1 相互作用的重要结构域,在 PICK1 介导的神经元可塑性中发挥重要作用。

https://cdn.ncbi.nlm.nih.gov/pmc/blobs/4e7c/3865253/62d8eb2328f7/pone.0083862.g001.jpg

文献AI研究员

20分钟写一篇综述,助力文献阅读效率提升50倍。

立即体验

用中文搜PubMed

大模型驱动的PubMed中文搜索引擎

马上搜索

文档翻译

学术文献翻译模型,支持多种主流文档格式。

立即体验