Huang Lynn Y L, Lee Ying-Shuan, Huang Jiann-Jyh, Chang Chia-chi, Chang Jia-Ming, Chuang Shih-Hsien, Kao Kuo-Jang, Tsai Yung-Jen, Tsai Pei-Yi, Liu Chia-Wei, Lin Her-Sheng, Lau Johnson Y N
Taivex Therapeutics Corporation, 17th Floor, No, 3, Yuanqu Street, Nangang District, Taipei City 115, Taiwan.
J Exp Clin Cancer Res. 2014 Jan 9;33(1):6. doi: 10.1186/1756-9966-33-6.
Hec1 (NDC80) is an integral part of the kinetochore and is overexpressed in a variety of human cancers, making it an attractive molecular target for the design of novel anticancer therapeutics. A highly potent first-in-class compound targeting Hec1, TAI-1, was identified and is characterized in this study to determine its potential as an anticancer agent for clinical utility.
The in vitro potency, cancer cell specificity, synergy activity, and markers for response of TAI-1 were evaluated with cell lines. Mechanism of action was confirmed with western blotting and immunofluorescent staining. The in vivo potency of TAI-1 was evaluated in three xenograft models in mice. Preliminary toxicity was evaluated in mice. Specificity to the target was tested with a kinase panel. Cardiac safety was evaluated with hERG assay. Clinical correlation was performed with human gene database.
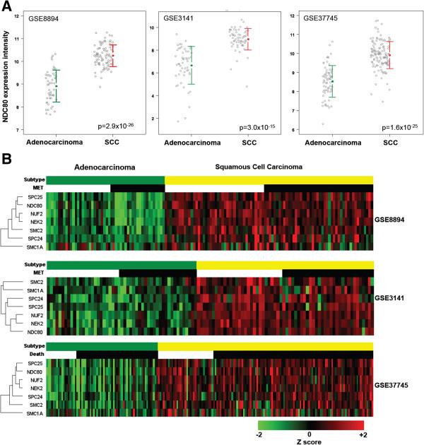
TAI-1 showed strong potency across a broad spectrum of tumor cells. TAI-1 disrupted Hec1-Nek2 protein interaction, led to Nek2 degradation, induced significant chromosomal misalignment in metaphase, and induced apoptotic cell death. TAI-1 was effective orally in in vivo animal models of triple negative breast cancer, colon cancer and liver cancer. Preliminary toxicity shows no effect on the body weights, organ weights, and blood indices at efficacious doses. TAI-1 shows high specificity to cancer cells and to target and had no effect on the cardiac channel hERG. TAI-1 is synergistic with doxorubicin, topotecan and paclitaxel in leukemia, breast and liver cancer cells. Sensitivity to TAI-1 was associated with the status of RB and P53 gene. Knockdown of RB and P53 in cancer cells increased sensitivity to TAI-1. Hec1-overexpressing molecular subtypes of human lung cancer were identified.
The excellent potency, safety and synergistic profiles of this potent first-in-class Hec1-targeted small molecule TAI-1 show its potential for clinically utility in anti-cancer treatment regimens.
Hec1(NDC80)是动粒的一个组成部分,在多种人类癌症中过表达,这使其成为新型抗癌治疗药物设计的一个有吸引力的分子靶点。本研究鉴定并表征了一种靶向Hec1的高效一流化合物TAI-1,以确定其作为临床可用抗癌药物的潜力。
用细胞系评估TAI-1的体外效力、癌细胞特异性、协同活性和反应标志物。通过蛋白质印迹法和免疫荧光染色确认作用机制。在小鼠的三种异种移植模型中评估TAI-1的体内效力。在小鼠中评估初步毒性。用激酶组测试对靶点的特异性。用hERG试验评估心脏安全性。用人基因数据库进行临床相关性分析。
TAI-1在广泛的肿瘤细胞中显示出强大的效力。TAI-1破坏了Hec1-Nek2蛋白相互作用,导致Nek2降解,在中期诱导显著的染色体排列紊乱,并诱导凋亡性细胞死亡。TAI-1在三阴性乳腺癌、结肠癌和肝癌的体内动物模型中口服有效。初步毒性表明,在有效剂量下对体重、器官重量和血液指标无影响。TAI-1对癌细胞和靶点显示出高特异性,对心脏通道hERG无影响。TAI-1在白血病、乳腺癌和肝癌细胞中与阿霉素、拓扑替康和紫杉醇具有协同作用。对TAI-1的敏感性与RB和P53基因的状态有关。癌细胞中RB和P53的敲低增加了对TAI-1的敏感性。鉴定出人类肺癌的Hec1过表达分子亚型。
这种靶向Hec1的一流小分子TAI-1具有出色的效力、安全性和协同特性,显示出其在抗癌治疗方案中临床应用的潜力。