Suppr超能文献

口腔鳞状细胞癌细胞中微小RNA-99a与胰岛素样生长因子I受体信号通路的相互调节

Reciprocal regulation of microRNA-99a and insulin-like growth factor I receptor signaling in oral squamous cell carcinoma cells.

作者信息

Yen Yi-Chen, Shiah Shine-Gwo, Chu Hsiao-Chien, Hsu Yuan-Ming, Hsiao Jenn-Ren, Chang Jang-Yang, Hung Wen-Chun, Liao Chun-Ta, Cheng Ann-Joy, Lu Ya-Ching, Chen Ya-Wen

机构信息

National Institute of Cancer Research, National Health Research Institutes, Miaoli, Taiwan.

出版信息

Mol Cancer. 2014 Jan 10;13:6. doi: 10.1186/1476-4598-13-6.

Abstract

BACKGROUND

MicroRNAs (miRNAs), small noncoding RNA molecules can function as oncogenes or tumor suppressors in tumorigenesis. Oral squamous cell carcinoma (OSCC) is one of the most prevalent cancers worldwide with a 5-year survival rate of approximately 50%.

METHODS

The expression of microRNA-99a (miR-99a) in OSCC tissues and cell lines was investigated using quantitative reverse transcription-polymerase chain reaction (qRT-PCR) analysis. The functions of miR-99a in migration/invasion and lung colonization were determined by transwell and tail vein injection assays, respectively. Specific targets of miR-99a were determined by software prediction, correlation with target protein expression, and luciferase reporter assay. The signaling pathways involved in regulation of miR-99a were investigated using the kinase inhibitors.

RESULTS

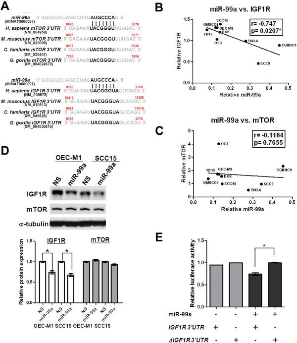
We observed reduced levels of miR-99a, identified as one of the most downregulated miRNA in OSCC and all tested OSCC cell lines compared to normal oral keratinocytes. Ectopic miR-99a expression in OSCC cells markedly reduced migration and invasion in vitro as well as lung colonization in vivo. When evaluating the specific targets of miR-99a, we found that ectopic miR-99a expression downregulates insulin-like growth factor 1 receptor (IGF1R) protein and that the expression of miR-99a correlates negatively with IGF1R protein in OSCC cells. Insertion of the 3'UTR of IGF1R mRNA into the 3'UTR of a reporter gene markedly reduced luciferase activity in OSCC cells expressing miR-99a, suggesting that miR-99a reduces luciferase activity by targeting the 3'UTR of IGF1R mRNA. When evaluating the mechanisms of miR-99a downregulation, we observed the upregulation of miR-99a expression in serum-starved conditions and its suppression in response to insulin-like growth factor (IGF1) stimulation. Inhibitors of phosphatidylinositol 3-kinase (PI3K) and mitogen-activated protein kinase (MAPK) kinase inhibited IGF1-induced suppression of miR-99a, suggesting the negative regulation of miR-99a expression by IGF1R signaling.

CONCLUSION

Overall, results indicate that miR-99a functions as a tumor metastasis suppressor in OSCC cells and mutually regulates IGF1R expression in a reciprocal regulation.

摘要

背景

微小RNA(miRNA)是一类小的非编码RNA分子,在肿瘤发生过程中可作为癌基因或肿瘤抑制因子发挥作用。口腔鳞状细胞癌(OSCC)是全球最常见的癌症之一,5年生存率约为50%。

方法

采用定量逆转录-聚合酶链反应(qRT-PCR)分析检测miR-99a在OSCC组织和细胞系中的表达。分别通过Transwell实验和尾静脉注射实验确定miR-99a在迁移/侵袭和肺转移定植中的功能。通过软件预测、与靶蛋白表达的相关性以及荧光素酶报告基因实验确定miR-99a的特异性靶标。使用激酶抑制剂研究参与miR-99a调控的信号通路。

结果

我们观察到miR-99a水平降低,与正常口腔角质形成细胞相比,其在OSCC及所有检测的OSCC细胞系中是下调最明显的miRNA之一。OSCC细胞中异位表达miR-99a可显著降低其体外迁移和侵袭能力以及体内肺转移定植能力。在评估miR-99a的特异性靶标时,我们发现异位表达miR-99a可下调胰岛素样生长因子1受体(IGF1R)蛋白水平,且在OSCC细胞中miR-99a的表达与IGF1R蛋白呈负相关。将IGF1R mRNA的3'非翻译区(3'UTR)插入报告基因的3'UTR中,可显著降低表达miR-99a的OSCC细胞中的荧光素酶活性,提示miR-99a通过靶向IGF1R mRNA的3'UTR降低荧光素酶活性。在评估miR-99a下调的机制时,我们观察到血清饥饿条件下miR-99a表达上调,而胰岛素样生长因子(IGF1)刺激可抑制其表达。磷脂酰肌醇3激酶(PI3K)和丝裂原活化蛋白激酶(MAPK)激酶的抑制剂可抑制IGF1诱导的miR-99a表达抑制,提示IGF1R信号通路对miR-99a表达具有负调控作用。

结论

总体而言,结果表明miR-99a在OSCC细胞中作为肿瘤转移抑制因子发挥作用,并在相互调控中调节IGF1R的表达。

https://cdn.ncbi.nlm.nih.gov/pmc/blobs/0d6b/3895693/096f1ce471c7/1476-4598-13-6-1.jpg

文献AI研究员

20分钟写一篇综述,助力文献阅读效率提升50倍。

立即体验

用中文搜PubMed

大模型驱动的PubMed中文搜索引擎

马上搜索

文档翻译

学术文献翻译模型,支持多种主流文档格式。

立即体验