• 文献检索
  • 文档翻译
  • 深度研究
  • 学术资讯
  • Suppr Zotero 插件Zotero 插件
  • 邀请有礼
  • 套餐&价格
  • 历史记录
应用&插件
Suppr Zotero 插件Zotero 插件浏览器插件Mac 客户端Windows 客户端微信小程序
定价
高级版会员购买积分包购买API积分包
服务
文献检索文档翻译深度研究API 文档MCP 服务
关于我们
关于 Suppr公司介绍联系我们用户协议隐私条款
关注我们

Suppr 超能文献

核心技术专利:CN118964589B侵权必究
粤ICP备2023148730 号-1Suppr @ 2026

文献检索

告别复杂PubMed语法,用中文像聊天一样搜索,搜遍4000万医学文献。AI智能推荐,让科研检索更轻松。

立即免费搜索

文件翻译

保留排版,准确专业,支持PDF/Word/PPT等文件格式,支持 12+语言互译。

免费翻译文档

深度研究

AI帮你快速写综述,25分钟生成高质量综述,智能提取关键信息,辅助科研写作。

立即免费体验

4-苯丁酸通过抑制 CHOP/GADD153 减轻衣霉素诱导的急性肾损伤。

4-Phenylbutyrate inhibits tunicamycin-induced acute kidney injury via CHOP/GADD153 repression.

机构信息

Department of Medicine, Division of Nephrology, McMaster University and St. Joseph's Healthcare Hamilton, Hamilton, Canada.

Department of Medicine, Division of Respirology, McMaster University and St. Joseph's Healthcare Hamilton, Hamilton, Canada.

出版信息

PLoS One. 2014 Jan 8;9(1):e84663. doi: 10.1371/journal.pone.0084663. eCollection 2014.

DOI:10.1371/journal.pone.0084663
PMID:24416259
原文链接:https://pmc.ncbi.nlm.nih.gov/articles/PMC3885586/
Abstract

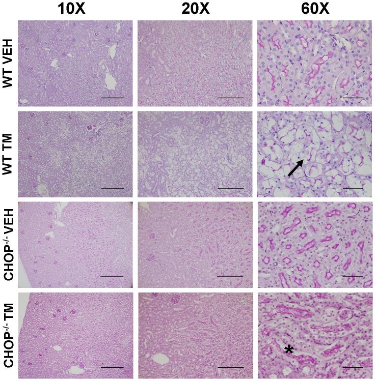
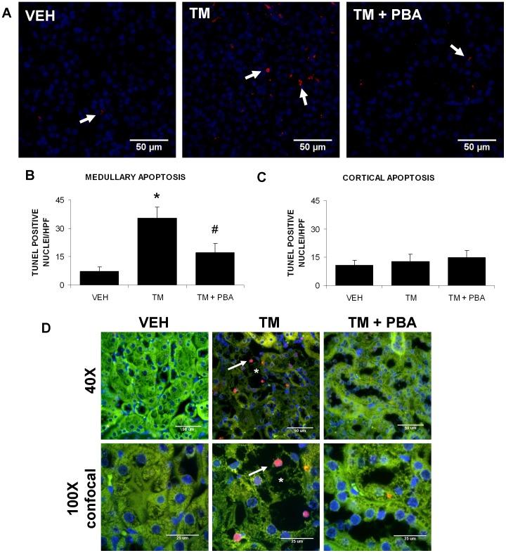
Different forms of acute kidney injury (AKI) have been associated with endoplasmic reticulum (ER) stress; these include AKI caused by acetaminophen, antibiotics, cisplatin, and radiocontrast. Tunicamycin (TM) is a nucleoside antibiotic known to induce ER stress and is a commonly used inducer of AKI. 4-phenylbutyrate (4-PBA) is an FDA approved substance used in children who suffer from urea cycle disorders. 4-PBA acts as an ER stress inhibitor by aiding in protein folding at the molecular level and preventing misfolded protein aggregation. The main objective of this study was to determine if 4-PBA could protect from AKI induced by ER stress, as typified by the TM-model, and what mechanism(s) of 4-PBA's action were responsible for protection. C57BL/6 mice were treated with saline, TM or TM plus 4-PBA. 4-PBA partially protected the anatomic segment most susceptible to damage, the outer medullary stripe, from TM-induced AKI. In vitro work showed that 4-PBA protected human proximal tubular cells from apoptosis and TM-induced CHOP expression, an ER stress inducible proapoptotic gene. Further, immunofluorescent staining in the animal model found similar protection by 4-PBA from CHOP nuclear translocation in the tubular epithelium of the medulla. This was accompanied by a reduction in apoptosis and GRP78 expression. CHOP(-/-) mice were protected from TM-induced AKI. The protective effects of 4-PBA extended to the ultrastructural integrity of proximal tubule cells in the outer medulla. When taken together, these results indicate that 4-PBA acts as an ER stress inhibitor, to partially protect the kidney from TM-induced AKI through the repression of ER stress-induced CHOP expression.

摘要

不同形式的急性肾损伤(AKI)与内质网(ER)应激有关;这些包括由对乙酰氨基酚、抗生素、顺铂和放射造影剂引起的 AKI。衣霉素(TM)是一种已知能诱导 ER 应激的核苷抗生素,是一种常用的 AKI 诱导剂。4-苯丁酸(4-PBA)是一种已获美国食品和药物管理局批准的物质,用于治疗患有尿素循环障碍的儿童。4-PBA 通过在分子水平上辅助蛋白质折叠并防止错误折叠的蛋白质聚集,作为 ER 应激抑制剂发挥作用。本研究的主要目的是确定 4-PBA 是否可以预防 ER 应激诱导的 AKI,如 TM 模型所示,以及 4-PBA 作用的机制是什么负责保护。C57BL/6 小鼠用生理盐水、TM 或 TM 加 4-PBA 处理。4-PBA 部分保护了最易受损伤的解剖节段,即外髓质条纹,免受 TM 诱导的 AKI。体外研究表明,4-PBA 可保护人近端肾小管细胞免受凋亡和 TM 诱导的 CHOP 表达,CHOP 是一种 ER 应激诱导的促凋亡基因。此外,动物模型中的免疫荧光染色发现,4-PBA 可防止 CHOP 核转位进入髓质肾小管上皮细胞,从而提供类似的保护。这伴随着凋亡和 GRP78 表达的减少。CHOP(-/-)小鼠免受 TM 诱导的 AKI 保护。4-PBA 的保护作用延伸至外髓质近端肾小管细胞的超微结构完整性。综上所述,这些结果表明,4-PBA 作为 ER 应激抑制剂,通过抑制 ER 应激诱导的 CHOP 表达,部分保护肾脏免受 TM 诱导的 AKI。

https://cdn.ncbi.nlm.nih.gov/pmc/blobs/17bc/3885586/b167049db423/pone.0084663.g009.jpg
https://cdn.ncbi.nlm.nih.gov/pmc/blobs/17bc/3885586/e3629f1f1e8a/pone.0084663.g001.jpg
https://cdn.ncbi.nlm.nih.gov/pmc/blobs/17bc/3885586/1273b473767d/pone.0084663.g002.jpg
https://cdn.ncbi.nlm.nih.gov/pmc/blobs/17bc/3885586/87dcb99725aa/pone.0084663.g003.jpg
https://cdn.ncbi.nlm.nih.gov/pmc/blobs/17bc/3885586/4df172e80f8c/pone.0084663.g004.jpg
https://cdn.ncbi.nlm.nih.gov/pmc/blobs/17bc/3885586/ed2666d1386c/pone.0084663.g005.jpg
https://cdn.ncbi.nlm.nih.gov/pmc/blobs/17bc/3885586/43957a1ab2fb/pone.0084663.g006.jpg
https://cdn.ncbi.nlm.nih.gov/pmc/blobs/17bc/3885586/8ec33928cd1c/pone.0084663.g007.jpg
https://cdn.ncbi.nlm.nih.gov/pmc/blobs/17bc/3885586/42032e9e96dc/pone.0084663.g008.jpg
https://cdn.ncbi.nlm.nih.gov/pmc/blobs/17bc/3885586/b167049db423/pone.0084663.g009.jpg
https://cdn.ncbi.nlm.nih.gov/pmc/blobs/17bc/3885586/e3629f1f1e8a/pone.0084663.g001.jpg
https://cdn.ncbi.nlm.nih.gov/pmc/blobs/17bc/3885586/1273b473767d/pone.0084663.g002.jpg
https://cdn.ncbi.nlm.nih.gov/pmc/blobs/17bc/3885586/87dcb99725aa/pone.0084663.g003.jpg
https://cdn.ncbi.nlm.nih.gov/pmc/blobs/17bc/3885586/4df172e80f8c/pone.0084663.g004.jpg
https://cdn.ncbi.nlm.nih.gov/pmc/blobs/17bc/3885586/ed2666d1386c/pone.0084663.g005.jpg
https://cdn.ncbi.nlm.nih.gov/pmc/blobs/17bc/3885586/43957a1ab2fb/pone.0084663.g006.jpg
https://cdn.ncbi.nlm.nih.gov/pmc/blobs/17bc/3885586/8ec33928cd1c/pone.0084663.g007.jpg
https://cdn.ncbi.nlm.nih.gov/pmc/blobs/17bc/3885586/42032e9e96dc/pone.0084663.g008.jpg
https://cdn.ncbi.nlm.nih.gov/pmc/blobs/17bc/3885586/b167049db423/pone.0084663.g009.jpg

相似文献

1
4-Phenylbutyrate inhibits tunicamycin-induced acute kidney injury via CHOP/GADD153 repression.4-苯丁酸通过抑制 CHOP/GADD153 减轻衣霉素诱导的急性肾损伤。
PLoS One. 2014 Jan 8;9(1):e84663. doi: 10.1371/journal.pone.0084663. eCollection 2014.
2
Inhibition of histone deacetylation with vorinostat does not prevent tunicamycin-mediated acute kidney injury.哇瑞诺司他抑制组蛋白去乙酰化酶并不能预防衣霉素诱导的急性肾损伤。
PLoS One. 2021 Nov 30;16(11):e0260519. doi: 10.1371/journal.pone.0260519. eCollection 2021.
3
Sodium 4-phenylbutyrate protects against liver ischemia reperfusion injury by inhibition of endoplasmic reticulum-stress mediated apoptosis.4-苯基丁酸钠通过抑制内质网应激介导的细胞凋亡来预防肝脏缺血再灌注损伤。
Surgery. 2005 Aug;138(2):342-51. doi: 10.1016/j.surg.2005.04.019.
4
Valsartan Protects Against Contrast-Induced Acute Kidney Injury in Rats by Inhibiting Endoplasmic Reticulum Stress-Induced Apoptosis.缬沙坦通过抑制内质网应激诱导的细胞凋亡来预防大鼠造影剂诱导的急性肾损伤。
Curr Vasc Pharmacol. 2017;15(2):174-183. doi: 10.2174/1570161114666161025100656.
5
Novel insights into the protective effects of leonurine against acute kidney injury: Inhibition of ER stress-associated ferroptosis via regulating ATF4/CHOP/ACSL4 pathway.新型洞察益母草素对急性肾损伤的保护作用:通过调节 ATF4/CHOP/ACSL4 通路抑制 ER 应激相关的铁死亡。
Chem Biol Interact. 2024 May 25;395:111016. doi: 10.1016/j.cbi.2024.111016. Epub 2024 Apr 24.
6
Chemical chaperone, TUDCA unlike PBA, mitigates protein aggregation efficiently and resists ER and non-ER stress induced HepG2 cell death.化学伴侣 TUDCA 与 PBA 不同,能有效减轻蛋白质聚集,并抵抗内质网和非内质网应激诱导的 HepG2 细胞死亡。
Sci Rep. 2017 Jun 19;7(1):3831. doi: 10.1038/s41598-017-03940-1.
7
The mmu_circ_003062, hsa_circ_0075663/miR-490-3p/CACNA1H axis mediates apoptosis in renal tubular cells in association with endoplasmic reticulum stress following ischemic acute kidney injury.mmu_circ_003062、hsa_circ_0075663/miR-490-3p/CACNA1H 轴通过内质网应激介导缺血性急性肾损伤后肾小管细胞凋亡。
Int Immunopharmacol. 2024 May 10;132:111956. doi: 10.1016/j.intimp.2024.111956. Epub 2024 Mar 29.
8
Ethanol extract of propolis protects macrophages from oxidized low density lipoprotein-induced apoptosis by inhibiting CD36 expression and endoplasmic reticulum stress-C/EBP homologous protein pathway.蜂胶乙醇提取物通过抑制CD36表达和内质网应激-C/EBP同源蛋白途径,保护巨噬细胞免受氧化型低密度脂蛋白诱导的细胞凋亡。
BMC Complement Altern Med. 2015 Jul 14;15:230. doi: 10.1186/s12906-015-0759-4.
9
Duhuo Jisheng decoction inhibits endoplasmic reticulum stress in chondrocytes induced by tunicamycin through the downregulation of miR-34a.独活寄生汤通过下调miR-34a抑制衣霉素诱导的软骨细胞内质网应激。
Int J Mol Med. 2015 Nov;36(5):1311-8. doi: 10.3892/ijmm.2015.2331. Epub 2015 Sep 1.
10
D4F alleviates macrophage-derived foam cell apoptosis by inhibiting CD36 expression and ER stress-CHOP pathway.D4F通过抑制CD36表达和内质网应激-CHOP途径减轻巨噬细胞源性泡沫细胞凋亡。
J Lipid Res. 2015 Apr;56(4):836-47. doi: 10.1194/jlr.M055400. Epub 2015 Jan 29.

引用本文的文献

1
Broad-spectrum therapeutic potential of 4-phenylbutyrate in neurological and systemic diseases of viral and non-viral origin.4-苯基丁酸在病毒源性和非病毒源性神经及全身性疾病中的广谱治疗潜力。
Front Pharmacol. 2025 Aug 21;16:1621590. doi: 10.3389/fphar.2025.1621590. eCollection 2025.
2
TunR2, a novel mode-of-action tunicamycin-type antibiotic: Pharmacokinetics in C57BL/6 mouse and Holstein cattle.新型作用机制的衣霉素类抗生素TunR2:在C57BL/6小鼠和荷斯坦奶牛中的药代动力学
PLoS One. 2025 Jul 23;20(7):e0327932. doi: 10.1371/journal.pone.0327932. eCollection 2025.
3
Evaluation of the cytotoxicity and antibacterial activity of a synthetic tunicamycin derivative against complex.

本文引用的文献

1
4-Phenylbutyric acid protects against neuronal cell death by primarily acting as a chemical chaperone rather than histone deacetylase inhibitor.4- 苯基丁酸主要通过作为化学伴侣而不是组蛋白去乙酰化酶抑制剂来防止神经元细胞死亡。
Bioorg Med Chem Lett. 2013 Nov 1;23(21):6015-8. doi: 10.1016/j.bmcl.2013.08.001. Epub 2013 Aug 11.
2
Inhibition of casein kinase 2 modulates XBP1-GRP78 arm of unfolded protein responses in cultured glial cells.抑制酪蛋白激酶 2 可调节培养神经胶质细胞中未折叠蛋白反应的 XBP1-GRP78 臂。
PLoS One. 2012;7(6):e40144. doi: 10.1371/journal.pone.0040144. Epub 2012 Jun 29.
3
TDAG51 mediates epithelial-to-mesenchymal transition in human proximal tubular epithelium.
一种合成衣霉素衍生物对复合物的细胞毒性和抗菌活性评估。
Front Microbiol. 2025 May 15;16:1604400. doi: 10.3389/fmicb.2025.1604400. eCollection 2025.
4
In Vitro Inhibition of Endoplasmic Reticulum Stress: A Promising Therapeutic Strategy for Patients with Crohn's Disease.内质网应激的体外抑制:克罗恩病患者一种有前景的治疗策略。
Cells. 2025 Feb 13;14(4):270. doi: 10.3390/cells14040270.
5
Endoplasmic reticulum stress as a driver and therapeutic target for kidney disease.内质网应激作为肾脏疾病的驱动因素和治疗靶点。
Nat Rev Nephrol. 2025 May;21(5):299-313. doi: 10.1038/s41581-025-00938-1. Epub 2025 Feb 24.
6
Sephin1 suppresses ER stress-induced cell death by inhibiting the formation of PP2A holoenzyme.Sephin1通过抑制PP2A全酶的形成来抑制内质网应激诱导的细胞死亡。
Cell Death Dis. 2025 Feb 19;16(1):117. doi: 10.1038/s41419-025-07450-1.
7
Sodium Phenylbutyrate Attenuates Cisplatin-Induced Acute Kidney Injury Through Inhibition of Pyruvate Dehydrogenase Kinase 4.苯丁酸钠通过抑制丙酮酸脱氢酶激酶4减轻顺铂诱导的急性肾损伤。
Biomedicines. 2024 Dec 11;12(12):2815. doi: 10.3390/biomedicines12122815.
8
Endoplasmic Reticulum Stress-Mediated Cell Death in Renal Fibrosis.内质网应激介导的肾纤维化细胞死亡。
Biomolecules. 2024 Jul 28;14(8):919. doi: 10.3390/biom14080919.
9
4-Phenylbutyric Acid Treatment Reduces Low-Molecular-Weight Proteinuria in a Knock-in Mouse Model for Dent Disease-1.4-苯丁酸治疗减少 Dent 病 1 型敲入小鼠模型中的低分子量蛋白尿。
Int J Mol Sci. 2024 Jul 25;25(15):8110. doi: 10.3390/ijms25158110.
10
7-Phenylheptanoic Acid-Hydroxypropyl β-Cyclodextrin Complex Slows the Progression of Renal Failure in Adenine-Induced Chronic Kidney Disease Mice.7-苯庚酸-羟丙基-β-环糊精复合物可减缓腺嘌呤诱导的慢性肾病小鼠肾功能衰竭的进展。
Toxins (Basel). 2024 Jul 12;16(7):316. doi: 10.3390/toxins16070316.
TDAG51 介导人近端肾小管上皮细胞的上皮-间充质转化。
Am J Physiol Renal Physiol. 2012 Aug 1;303(3):F467-81. doi: 10.1152/ajprenal.00481.2011. Epub 2012 May 16.
4
ER stress contributes to renal proximal tubule injury by increasing SREBP-2-mediated lipid accumulation and apoptotic cell death.内质网应激通过增加固醇调节元件结合蛋白-2(SREBP-2)介导的脂质蓄积和凋亡性细胞死亡,导致肾近端小管损伤。
Am J Physiol Renal Physiol. 2012 Jul 15;303(2):F266-78. doi: 10.1152/ajprenal.00482.2011. Epub 2012 May 9.
5
Protective effects of 4-phenylbutyrate derivatives on the neuronal cell death and endoplasmic reticulum stress.4-苯基丁酸衍生物对神经元细胞死亡和内质网应激的保护作用。
Biol Pharm Bull. 2012;35(1):84-90. doi: 10.1248/bpb.35.84.
6
Integrated stress response modulates cellular redox state via induction of cystathionine γ-lyase: cross-talk between integrated stress response and thiol metabolism.整合应激反应通过诱导胱硫醚γ-裂解酶来调节细胞氧化还原状态:整合应激反应与巯基代谢之间的串扰。
J Biol Chem. 2012 Mar 2;287(10):7603-14. doi: 10.1074/jbc.M111.304576. Epub 2012 Jan 3.
7
The unfolded protein response: from stress pathway to homeostatic regulation.未折叠蛋白反应:从应激途径到动态平衡调节。
Science. 2011 Nov 25;334(6059):1081-6. doi: 10.1126/science.1209038.
8
Radioprotection by the histone deacetylase inhibitor phenylbutyrate.组蛋白去乙酰化酶抑制剂苯丁酸钠的辐射防护作用。
Radiat Environ Biophys. 2011 Nov;50(4):585-96. doi: 10.1007/s00411-011-0384-7. Epub 2011 Sep 3.
9
Ammonia control in children with urea cycle disorders (UCDs); phase 2 comparison of sodium phenylbutyrate and glycerol phenylbutyrate.儿童尿素循环障碍(UCD)的氨控制;苯丁酸钠和甘油苯丁酸钠的 2 期比较。
Mol Genet Metab. 2011 Aug;103(4):323-9. doi: 10.1016/j.ymgme.2011.04.013. Epub 2011 May 5.
10
Interrelationship between cardiac hypertrophy, heart failure, and chronic kidney disease: endoplasmic reticulum stress as a mediator of pathogenesis.心肌肥厚、心力衰竭和慢性肾脏病之间的相互关系:内质网应激作为发病机制的介体。
Circ Res. 2011 Mar 4;108(5):629-42. doi: 10.1161/CIRCRESAHA.110.226803.