Cochrane Dawn R, Bernales Sebastián, Jacobsen Britta M, Cittelly Diana M, Howe Erin N, D'Amato Nicholas C, Spoelstra Nicole S, Edgerton Susan M, Jean Annie, Guerrero Javier, Gómez Francisco, Medicherla Satyanarayana, Alfaro Iván E, McCullagh Emma, Jedlicka Paul, Torkko Kathleen C, Thor Ann D, Elias Anthony D, Protter Andrew A, Richer Jennifer K
Breast Cancer Res. 2014 Jan 22;16(1):R7. doi: 10.1186/bcr3599.
The androgen receptor (AR) is widely expressed in breast cancers and has been proposed as a therapeutic target in estrogen receptor alpha (ER) negative breast cancers that retain AR. However, controversy exists regarding the role of AR, particularly in ER + tumors. Enzalutamide, an AR inhibitor that impairs nuclear localization of AR, was used to elucidate the role of AR in preclinical models of ER positive and negative breast cancer.
We examined nuclear AR to ER protein ratios in primary breast cancers in relation to response to endocrine therapy. The effects of AR inhibition with enzalutamide were examined in vitro and in preclinical models of ER positive and negative breast cancer that express AR.
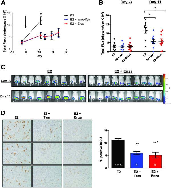
In a cohort of 192 women with ER + breast cancers, a high ratio of AR:ER (≥2.0) indicated an over four fold increased risk for failure while on tamoxifen (HR = 4.43). The AR:ER ratio had an independent effect on risk for failure above ER % staining alone. AR:ER ratio is also an independent predictor of disease-free survival (HR = 4.04, 95% CI: 1.68, 9.69; p = 0.002) and disease specific survival (HR = 2.75, 95% CI: 1.11, 6.86; p = 0.03). Both enzalutamide and bicalutamide inhibited 5-alpha-dihydrotestosterone (DHT)-mediated proliferation of breast cancer lines in vitro; however, enzalutamide uniquely inhibited estradiol (E2)-mediated proliferation of ER+/AR + breast cancer cells. In MCF7 xenografts (ER+/AR+) enzalutamide inhibited E2-driven tumor growth as effectively as tamoxifen by decreasing proliferation. Enzalutamide also inhibited DHT- driven tumor growth in both ER positive (MCF7) and negative (MDA-MB-453) xenografts, but did so by increasing apoptosis.
AR to ER ratio may influence breast cancer response to traditional endocrine therapy. Enzalutamide elicits different effects on E2-mediated breast cancer cell proliferation than bicalutamide. This preclinical study supports the initiation of clinical studies evaluating enzalutamide for treatment of AR+ tumors regardless of ER status, since it blocks both androgen- and estrogen- mediated tumor growth.
雄激素受体(AR)在乳腺癌中广泛表达,并被提议作为保留AR的雌激素受体α(ER)阴性乳腺癌的治疗靶点。然而,关于AR的作用存在争议,尤其是在ER +肿瘤中。恩杂鲁胺是一种AR抑制剂,可损害AR的核定位,用于阐明AR在ER阳性和阴性乳腺癌临床前模型中的作用。
我们研究了原发性乳腺癌中核AR与ER蛋白比率与内分泌治疗反应的关系。在体外以及表达AR的ER阳性和阴性乳腺癌临床前模型中研究了恩杂鲁胺抑制AR的效果。
在192名ER +乳腺癌女性队列中,AR:ER高比率(≥2.0)表明他莫昔芬治疗期间失败风险增加四倍以上(HR = 4.43)。AR:ER比率对单独ER%染色以上的失败风险有独立影响。AR:ER比率也是无病生存期(HR = 4.04,95%CI:1.68,9.69;p = 0.002)和疾病特异性生存期(HR = 2.75,95%CI:1.11,6.86;p = 0.03)的独立预测因子。恩杂鲁胺和比卡鲁胺在体外均抑制5-α-二氢睾酮(DHT)介导的乳腺癌细胞系增殖;然而,恩杂鲁胺独特地抑制ER+/AR +乳腺癌细胞的雌二醇(E2)介导的增殖。在MCF7异种移植瘤(ER+/AR +)中,恩杂鲁胺通过减少增殖与他莫昔芬一样有效地抑制E2驱动的肿瘤生长。恩杂鲁胺还抑制ER阳性(MCF7)和阴性(MDA-MB-453)异种移植瘤中DHT驱动的肿瘤生长,但通过增加凋亡来实现。
AR与ER的比率可能影响乳腺癌对传统内分泌治疗的反应。恩杂鲁胺对E2介导的乳腺癌细胞增殖的影响与比卡鲁胺不同。这项临床前研究支持启动评估恩杂鲁胺治疗AR +肿瘤(无论ER状态如何)的临床研究,因为它可阻断雄激素和雌激素介导的肿瘤生长。