• 文献检索
  • 文档翻译
  • 深度研究
  • 学术资讯
  • Suppr Zotero 插件Zotero 插件
  • 邀请有礼
  • 套餐&价格
  • 历史记录
应用&插件
Suppr Zotero 插件Zotero 插件浏览器插件Mac 客户端Windows 客户端微信小程序
定价
高级版会员购买积分包购买API积分包
服务
文献检索文档翻译深度研究API 文档MCP 服务
关于我们
关于 Suppr公司介绍联系我们用户协议隐私条款
关注我们

Suppr 超能文献

核心技术专利:CN118964589B侵权必究
粤ICP备2023148730 号-1Suppr @ 2026

文献检索

告别复杂PubMed语法,用中文像聊天一样搜索,搜遍4000万医学文献。AI智能推荐,让科研检索更轻松。

立即免费搜索

文件翻译

保留排版,准确专业,支持PDF/Word/PPT等文件格式,支持 12+语言互译。

免费翻译文档

深度研究

AI帮你快速写综述,25分钟生成高质量综述,智能提取关键信息,辅助科研写作。

立即免费体验

酪氨酸421位点磷酸化的皮层肌动蛋白在结肠癌中过表达,姜黄素可使其去磷酸化:非受体型1蛋白酪氨酸磷酸酶(PTPN1)的作用

pTyr421 cortactin is overexpressed in colon cancer and is dephosphorylated by curcumin: involvement of non-receptor type 1 protein tyrosine phosphatase (PTPN1).

作者信息

Radhakrishnan Vijayababu M, Kojs Pawel, Young Gavin, Ramalingam Rajalakshmy, Jagadish Bhumasamudram, Mash Eugene A, Martinez Jesse D, Ghishan Fayez K, Kiela Pawel R

机构信息

Department of Pediatrics, Steele Children's Research Center, University of Arizona Health Sciences Center, Tucson, Arizona, United States of America.

Department of Nutritional Sciences, Tucson, Arizona, United States of America.

出版信息

PLoS One. 2014 Jan 22;9(1):e85796. doi: 10.1371/journal.pone.0085796. eCollection 2014.

DOI:10.1371/journal.pone.0085796
PMID:24465712
原文链接:https://pmc.ncbi.nlm.nih.gov/articles/PMC3899080/
Abstract

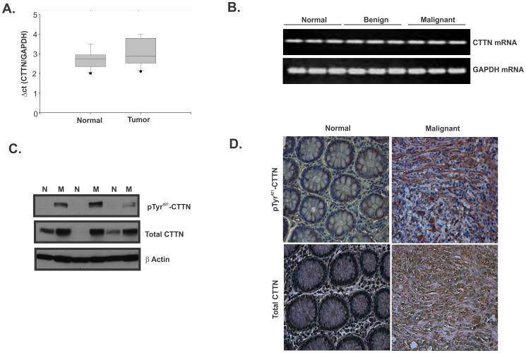
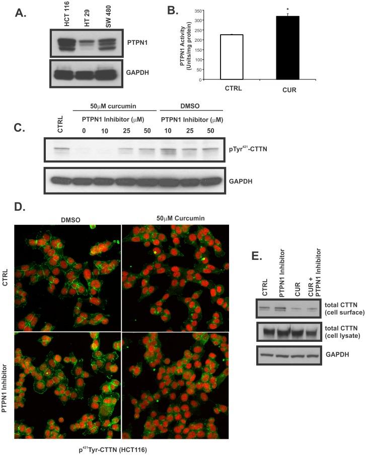
Cortactin (CTTN), first identified as a major substrate of the Src tyrosine kinase, actively participates in branching F-actin assembly and in cell motility and invasion. CTTN gene is amplified and its protein is overexpressed in several types of cancer. The phosphorylated form of cortactin (pTyr(421)) is required for cancer cell motility and invasion. In this study, we demonstrate that a majority of the tested primary colorectal tumor specimens show greatly enhanced expression of pTyr(421)-CTTN, but no change at the mRNA level as compared to healthy subjects, thus suggesting post-translational activation rather than gene amplification in these tumors. Curcumin (diferulolylmethane), a natural compound with promising chemopreventive and chemosensitizing effects, reduced the indirect association of cortactin with the plasma membrane protein fraction in colon adenocarcinoma cells as measured by surface biotinylation, mass spectrometry, and Western blotting. Curcumin significantly decreased the pTyr(421)-CTTN in HCT116 cells and SW480 cells, but was ineffective in HT-29 cells. Curcumin physically interacted with PTPN1 tyrosine phosphatases to increase its activity and lead to dephosphorylation of pTyr(421)-CTTN. PTPN1 inhibition eliminated the effects of curcumin on pTyr(421)-CTTN. Transduction with adenovirally-encoded CTTN increased migration of HCT116, SW480, and HT-29. Curcumin decreased migration of HCT116 and SW480 cells which highly express PTPN1, but not of HT-29 cells with significantly reduced endogenous expression of PTPN1. Curcumin significantly reduced the physical interaction of CTTN and pTyr(421)-CTTN with p120 catenin (CTNND1). Collectively, these data suggest that curcumin is an activator of PTPN1 and can reduce cell motility in colon cancer via dephosphorylation of pTyr(421)-CTTN which could be exploited for novel therapeutic approaches in colon cancer therapy based on tumor pTyr(421)-CTTN expression.

摘要

皮层肌动蛋白(CTTN)最初被鉴定为Src酪氨酸激酶的主要底物,它积极参与F-肌动蛋白分支组装以及细胞运动和侵袭过程。CTTN基因在几种癌症类型中发生扩增,其蛋白过表达。皮层肌动蛋白的磷酸化形式(pTyr(421))对于癌细胞的运动和侵袭是必需的。在本研究中,我们证明,与健康受试者相比,大多数测试的原发性结直肠癌标本显示pTyr(421)-CTTN的表达大幅增强,但mRNA水平没有变化,因此表明这些肿瘤中存在翻译后激活而非基因扩增。姜黄素(二阿魏酰甲烷)是一种具有良好化学预防和化学增敏作用的天然化合物,通过表面生物素化、质谱分析和蛋白质印迹法检测发现,它减少了结肠腺癌细胞中皮层肌动蛋白与质膜蛋白组分的间接结合。姜黄素显著降低了HCT116细胞和SW480细胞中pTyr(421)-CTTN的水平,但对HT-29细胞无效。姜黄素与蛋白酪氨酸磷酸酶1(PTPN1)发生物理相互作用以增加其活性,并导致pTyr(421)-CTTN去磷酸化。抑制PTPN1消除了姜黄素对pTyr(421)-CTTN的影响。用腺病毒编码的CTTN进行转导增加了HCT116、SW480和HT-29细胞的迁移能力。姜黄素降低了高表达PTPN1的HCT116和SW480细胞的迁移能力,但对PTPN1内源性表达显著降低的HT-29细胞没有影响。姜黄素显著减少了CTTN和pTyr(421)-CTTN与p120连环蛋白(CTNND1)的物理相互作用。总体而言,这些数据表明姜黄素是PTPN1的激活剂,可通过使pTyr(421)-CTTN去磷酸化来降低结肠癌细胞的运动能力,这可为基于肿瘤pTyr(421)-CTTN表达的结肠癌治疗新方法提供依据。

https://cdn.ncbi.nlm.nih.gov/pmc/blobs/16e4/3899080/e3520052ba16/pone.0085796.g007.jpg
https://cdn.ncbi.nlm.nih.gov/pmc/blobs/16e4/3899080/853e6fa99f4b/pone.0085796.g001.jpg
https://cdn.ncbi.nlm.nih.gov/pmc/blobs/16e4/3899080/0be62296a846/pone.0085796.g002.jpg
https://cdn.ncbi.nlm.nih.gov/pmc/blobs/16e4/3899080/b228eb345fa9/pone.0085796.g003.jpg
https://cdn.ncbi.nlm.nih.gov/pmc/blobs/16e4/3899080/89aedd5502f3/pone.0085796.g004.jpg
https://cdn.ncbi.nlm.nih.gov/pmc/blobs/16e4/3899080/7ecdcd93fc37/pone.0085796.g005.jpg
https://cdn.ncbi.nlm.nih.gov/pmc/blobs/16e4/3899080/8c2e26b6f095/pone.0085796.g006.jpg
https://cdn.ncbi.nlm.nih.gov/pmc/blobs/16e4/3899080/e3520052ba16/pone.0085796.g007.jpg
https://cdn.ncbi.nlm.nih.gov/pmc/blobs/16e4/3899080/853e6fa99f4b/pone.0085796.g001.jpg
https://cdn.ncbi.nlm.nih.gov/pmc/blobs/16e4/3899080/0be62296a846/pone.0085796.g002.jpg
https://cdn.ncbi.nlm.nih.gov/pmc/blobs/16e4/3899080/b228eb345fa9/pone.0085796.g003.jpg
https://cdn.ncbi.nlm.nih.gov/pmc/blobs/16e4/3899080/89aedd5502f3/pone.0085796.g004.jpg
https://cdn.ncbi.nlm.nih.gov/pmc/blobs/16e4/3899080/7ecdcd93fc37/pone.0085796.g005.jpg
https://cdn.ncbi.nlm.nih.gov/pmc/blobs/16e4/3899080/8c2e26b6f095/pone.0085796.g006.jpg
https://cdn.ncbi.nlm.nih.gov/pmc/blobs/16e4/3899080/e3520052ba16/pone.0085796.g007.jpg

相似文献

1
pTyr421 cortactin is overexpressed in colon cancer and is dephosphorylated by curcumin: involvement of non-receptor type 1 protein tyrosine phosphatase (PTPN1).酪氨酸421位点磷酸化的皮层肌动蛋白在结肠癌中过表达,姜黄素可使其去磷酸化:非受体型1蛋白酪氨酸磷酸酶(PTPN1)的作用
PLoS One. 2014 Jan 22;9(1):e85796. doi: 10.1371/journal.pone.0085796. eCollection 2014.
2
Binding of USP4 to cortactin enhances cell migration in HCT116 human colon cancer cells.USP4 与 cortactin 的结合增强了 HCT116 人结肠癌细胞的迁移。
FASEB J. 2023 May;37(5):e22900. doi: 10.1096/fj.202201337RRR.
3
Cortactin overexpression regulates actin-related protein 2/3 complex activity, motility, and invasion in carcinomas with chromosome 11q13 amplification.皮层肌动蛋白过表达可调节11q13染色体扩增的癌中肌动蛋白相关蛋白2/3复合物的活性、迁移及侵袭能力。
Cancer Res. 2006 Aug 15;66(16):8017-25. doi: 10.1158/0008-5472.CAN-05-4490.
4
Cortactin promotes colorectal cancer cell proliferation by activating the EGFR-MAPK pathway.皮层肌动蛋白通过激活表皮生长因子受体-丝裂原活化蛋白激酶(EGFR-MAPK)信号通路促进结肠癌细胞增殖。
Oncotarget. 2017 Jan 3;8(1):1541-1554. doi: 10.18632/oncotarget.13652.
5
Generation of cortactin floxed mice and cellular analysis of motility in fibroblasts.考布他汀基因敲除小鼠的构建及成纤维细胞运动性的细胞分析。
Genesis. 2009 Sep;47(9):638-46. doi: 10.1002/dvg.20544.
6
Expression of DIAPH1 is up-regulated in colorectal cancer and its down-regulation strongly reduces the metastatic capacity of colon carcinoma cells.DIAPH1 在结直肠癌中表达上调,其下调强烈降低结肠癌细胞的转移能力。
Int J Cancer. 2014 Apr 1;134(7):1571-82. doi: 10.1002/ijc.28486. Epub 2013 Oct 8.
7
Cortactin phosphorylated by ERK1/2 localizes to sites of dynamic actin regulation and is required for carcinoma lamellipodia persistence.ERK1/2 磷酸化的桩蛋白定位于动态肌动蛋白调节部位,并且对于癌细胞片状伪足的持续存在是必需的。
PLoS One. 2010 Nov 4;5(11):e13847. doi: 10.1371/journal.pone.0013847.
8
Cortactin in Lung Cell Function and Disease.细胞皮层蛋白在肺细胞功能和疾病中的作用
Int J Mol Sci. 2022 Apr 21;23(9):4606. doi: 10.3390/ijms23094606.
9
Nucleus accumbens-associated 1 contributes to cortactin deacetylation and augments the migration of melanoma cells.伏隔核相关蛋白 1 促进 cortactin 去乙酰化,从而增强黑素瘤细胞的迁移。
J Invest Dermatol. 2011 Aug;131(8):1710-9. doi: 10.1038/jid.2011.110. Epub 2011 May 12.
10
Distinctive clinicopathological associations of amplification of the cortactin gene at 11q13 in head and neck squamous cell carcinomas.头颈部鳞状细胞癌中11q13处cortactin基因扩增的独特临床病理关联。
J Pathol. 2009 Mar;217(4):516-23. doi: 10.1002/path.2462.

引用本文的文献

1
Cortactin Facilitates Malignant Transformation of Dysplastic Cells in Gastric Cancer Development.皮层肌动蛋白促进胃癌发生过程中发育异常细胞的恶性转化。
Cell Mol Gastroenterol Hepatol. 2025;19(6):101490. doi: 10.1016/j.jcmgh.2025.101490. Epub 2025 Mar 5.
2
Curcumin inhibits proliferation of hepatocellular carcinoma cells by blocking PTPN1 and PTPN11 expression.姜黄素通过阻断PTPN1和PTPN11的表达来抑制肝癌细胞的增殖。
Oncol Lett. 2023 Jun 1;26(1):307. doi: 10.3892/ol.2023.13893. eCollection 2023 Jul.
3
Modulatory Effect of Chlorogenic Acid and Coffee Extracts on Wnt/β-Catenin Pathway in Colorectal Cancer Cells.

本文引用的文献

1
Curcumin-targeting pericellular serine protease matriptase role in suppression of prostate cancer cell invasion, tumor growth, and metastasis.姜黄素靶向细胞周浆丝氨酸蛋白酶组织蛋白酶 matriptase 抑制前列腺癌细胞侵袭、肿瘤生长和转移的作用。
Cancer Prev Res (Phila). 2013 May;6(5):495-505. doi: 10.1158/1940-6207.CAPR-12-0293-T. Epub 2013 Mar 6.
2
Curcumin inhibits TGF-β1-induced MMP-9 and invasion through ERK and Smad signaling in breast cancer MDA- MB-231 cells.姜黄素通过ERK和Smad信号通路抑制转化生长因子-β1诱导的乳腺癌MDA-MB-231细胞中基质金属蛋白酶-9的表达及侵袭能力。
Asian Pac J Cancer Prev. 2012;13(11):5709-14. doi: 10.7314/apjcp.2012.13.11.5709.
3
绿原酸和咖啡提取物对结直肠癌细胞 Wnt/β-连环蛋白通路的调节作用。
Nutrients. 2022 Nov 18;14(22):4880. doi: 10.3390/nu14224880.
4
Engineering of an endogenous hydrogen sulfide responsive smart agent for photoacoustic imaging-guided combination of photothermal therapy and chemotherapy for colon cancer.用于光声成像引导的结肠癌光热治疗和化学治疗联合的内源性硫化氢响应智能制剂的工程化。
J Adv Res. 2022 Nov;41:159-168. doi: 10.1016/j.jare.2022.01.018. Epub 2022 Feb 9.
5
miRNA-451 regulates rhesus choroid-retinal endothelial cell function and proteome profile.微小RNA-451调节恒河猴脉络膜视网膜内皮细胞功能和蛋白质组图谱。
Int J Ophthalmol. 2022 Jun 18;15(6):894-904. doi: 10.18240/ijo.2022.06.06. eCollection 2022.
6
Obstacles against the Marketing of Curcumin as a Drug.姜黄素作为药物推广的障碍。
Int J Mol Sci. 2020 Sep 10;21(18):6619. doi: 10.3390/ijms21186619.
7
Low Dosed Curcumin Combined with Visible Light Exposure Inhibits Renal Cell Carcinoma Metastatic Behavior In Vitro.低剂量姜黄素联合可见光照射可抑制肾细胞癌的体外转移行为。
Cancers (Basel). 2020 Jan 28;12(2):302. doi: 10.3390/cancers12020302.
8
Cortactin: A Major Cellular Target of the Gastric Carcinogen .皮层肌动蛋白:一种胃癌致癌物的主要细胞靶点 。
Cancers (Basel). 2020 Jan 9;12(1):159. doi: 10.3390/cancers12010159.
9
Epigenetics/epigenomics and prevention by curcumin of early stages of inflammatory-driven colon cancer.表观遗传学/表观基因组学和姜黄素对炎症驱动的结肠癌早期阶段的预防作用。
Mol Carcinog. 2020 Feb;59(2):227-236. doi: 10.1002/mc.23146. Epub 2019 Dec 9.
10
A single tyrosine phosphorylation site in cortactin is important for filopodia formation in neuronal growth cones.在神经元生长锥中,胞质斑蛋白的一个单一酪氨酸磷酸化位点对于形成丝状伪足是重要的。
Mol Biol Cell. 2019 Jul 15;30(15):1817-1833. doi: 10.1091/mbc.E18-04-0202. Epub 2019 May 22.
Binding partners for curcumin in human schwannoma cells: biologic implications.
姜黄素在人许旺细胞瘤细胞中的结合伴侣:生物学意义。
Bioorg Med Chem. 2013 Feb 15;21(4):932-9. doi: 10.1016/j.bmc.2012.12.008. Epub 2012 Dec 13.
4
Curcumin in inflammatory diseases.姜黄素在炎症性疾病中的应用。
Biofactors. 2013 Jan-Feb;39(1):69-77. doi: 10.1002/biof.1066. Epub 2012 Dec 22.
5
Curcumin suppresses the TPA-induced invasion through inhibition of PKCα-dependent MMP-expression in MCF-7 human breast cancer cells.姜黄素通过抑制 TPA 诱导的 MCF-7 人乳腺癌细胞中 PKCα 依赖性 MMP 表达来抑制侵袭。
Phytomedicine. 2012 Sep 15;19(12):1085-92. doi: 10.1016/j.phymed.2012.07.002. Epub 2012 Aug 22.
6
Curcumin blocks small cell lung cancer cells migration, invasion, angiogenesis, cell cycle and neoplasia through Janus kinase-STAT3 signalling pathway.姜黄素通过 Janus 激酶-STAT3 信号通路阻断小细胞肺癌细胞迁移、侵袭、血管生成、细胞周期和肿瘤发生。
PLoS One. 2012;7(5):e37960. doi: 10.1371/journal.pone.0037960. Epub 2012 May 25.
7
Curcumin inhibits tongue carcinoma cells migration and invasion through downregulation of matrix metallopeptidase 10.姜黄素通过下调基质金属蛋白酶 10 抑制舌癌细胞的迁移和侵袭。
Cancer Invest. 2012 Aug;30(7):503-12. doi: 10.3109/07357907.2012.691192. Epub 2012 May 24.
8
Cortactin in cell migration and cancer at a glance.肌动蛋白结合蛋白在细胞迁移和癌症中的概述。
J Cell Sci. 2012 Apr 1;125(Pt 7):1621-6. doi: 10.1242/jcs.093781.
9
Discovery of curcumin, a component of golden spice, and its miraculous biological activities.姜黄色素(黄金香料的组成部分)的发现及其奇妙的生物活性。
Clin Exp Pharmacol Physiol. 2012 Mar;39(3):283-99. doi: 10.1111/j.1440-1681.2011.05648.x.
10
Curcumin and its formulations: potential anti-cancer agents.姜黄素及其制剂:潜在的抗癌药物。
Anticancer Agents Med Chem. 2012 Mar;12(3):210-8. doi: 10.2174/187152012800228733.