Suppr超能文献

TFAP2C在乳腺发育和致癌过程中调控管腔上皮表型。

TFAP2C governs the luminal epithelial phenotype in mammary development and carcinogenesis.

作者信息

Cyr A R, Kulak M V, Park J M, Bogachek M V, Spanheimer P M, Woodfield G W, White-Baer L S, O'Malley Y Q, Sugg S L, Olivier A K, Zhang W, Domann F E, Weigel R J

机构信息

1] Department of Surgery, University of Iowa, Iowa City, IA, USA [2] Department of Radiation Oncology, University of Iowa, Iowa City, IA, USA.

Department of Surgery, University of Iowa, Iowa City, IA, USA.

出版信息

Oncogene. 2015 Jan 22;34(4):436-44. doi: 10.1038/onc.2013.569. Epub 2014 Jan 27.

Abstract

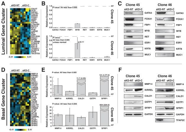
Molecular subtypes of breast cancer are characterized by distinct patterns of gene expression that are predictive of outcome and response to therapy. The luminal breast cancer subtypes are defined by the expression of estrogen receptor-alpha (ERα)-associated genes, many of which are directly responsive to the transcription factor activator protein 2C (TFAP2C). TFAP2C participates in a gene regulatory network controlling cell growth and differentiation during ectodermal development and regulating ESR1/ERα and other luminal cell-associated genes in breast cancer. TFAP2C has been established as a prognostic factor in human breast cancer, however, its role in the establishment and maintenance of the luminal cell phenotype during carcinogenesis and mammary gland development have remained elusive. Herein, we demonstrate a critical role for TFAP2C in maintaining the luminal phenotype in human breast cancer and in influencing the luminal cell phenotype during normal mammary development. Knockdown of TFAP2C in luminal breast carcinoma cells induced epithelial-mesenchymal transition with morphological and phenotypic changes characterized by a loss of luminal-associated gene expression and a concomitant gain of basal-associated gene expression. Conditional knockout of the mouse homolog of TFAP2C, Tcfap2c, in mouse mammary epithelium driven by MMTV-Cre promoted aberrant growth of the mammary tree leading to a reduction in the CD24(hi)/CD49f(mid) luminal cell population and concomitant gain of the CD24(mid)/CD49f(hi) basal cell population at maturity. Our results establish TFAP2C as a key transcriptional regulator for maintaining the luminal phenotype in human breast carcinoma. Furthermore, Tcfap2c influences development of the luminal cell type during mammary development. The data suggest that TFAP2C has an important role in regulated luminal-specific genes and may be a viable therapeutic target in breast cancer.

摘要

乳腺癌的分子亚型具有独特的基因表达模式,这些模式可预测预后和对治疗的反应。管腔型乳腺癌亚型由雌激素受体α(ERα)相关基因的表达所定义,其中许多基因直接响应转录因子激活蛋白2C(TFAP2C)。TFAP2C参与一个基因调控网络,该网络在表皮发育过程中控制细胞生长和分化,并在乳腺癌中调节ESR1/ERα和其他管腔细胞相关基因。TFAP2C已被确立为人类乳腺癌的一个预后因素,然而,其在致癌过程和乳腺发育过程中管腔细胞表型的建立和维持中的作用仍不清楚。在此,我们证明了TFAP2C在维持人类乳腺癌管腔表型以及在正常乳腺发育过程中影响管腔细胞表型方面的关键作用。在管腔型乳腺癌细胞中敲低TFAP2C会诱导上皮-间质转化,其形态和表型变化的特征是管腔相关基因表达丧失,同时基底相关基因表达增加。由MMTV-Cre驱动的小鼠乳腺上皮中TFAP2C的小鼠同源物Tcfap2c的条件性敲除促进了乳腺树的异常生长,导致成熟时CD24(hi)/CD49f(mid)管腔细胞群体减少,同时CD24(mid)/CD49f(hi)基底细胞群体增加。我们的结果确立了TFAP2C作为维持人类乳腺癌管腔表型的关键转录调节因子。此外,Tcfap2c影响乳腺发育过程中管腔细胞类型的发育。数据表明TFAP2C在调节管腔特异性基因方面具有重要作用,可能是乳腺癌中一个可行的治疗靶点。

https://cdn.ncbi.nlm.nih.gov/pmc/blobs/4ea4/4112181/376c480480bd/nihms550246f1.jpg

文献检索

告别复杂PubMed语法,用中文像聊天一样搜索,搜遍4000万医学文献。AI智能推荐,让科研检索更轻松。

立即免费搜索

文件翻译

保留排版,准确专业,支持PDF/Word/PPT等文件格式,支持 12+语言互译。

免费翻译文档

深度研究

AI帮你快速写综述,25分钟生成高质量综述,智能提取关键信息,辅助科研写作。

立即免费体验