Suppr超能文献

密切相关的寄生虫物种对TLR3依赖性固有免疫信号的差异诱导

Differential induction of TLR3-dependent innate immune signaling by closely related parasite species.

作者信息

Beiting Daniel P, Peixoto Lucia, Akopyants Natalia S, Beverley Stephen M, Wherry E John, Christian David A, Hunter Christopher A, Brodsky Igor E, Roos David S

机构信息

Department of Biology, University of Pennsylvania, Philadelphia, Pennsylvania, United States of America.

Department of Molecular Microbiology, Washington University, St. Louis, Missouri, United States of America.

出版信息

PLoS One. 2014 Feb 5;9(2):e88398. doi: 10.1371/journal.pone.0088398. eCollection 2014.

Abstract

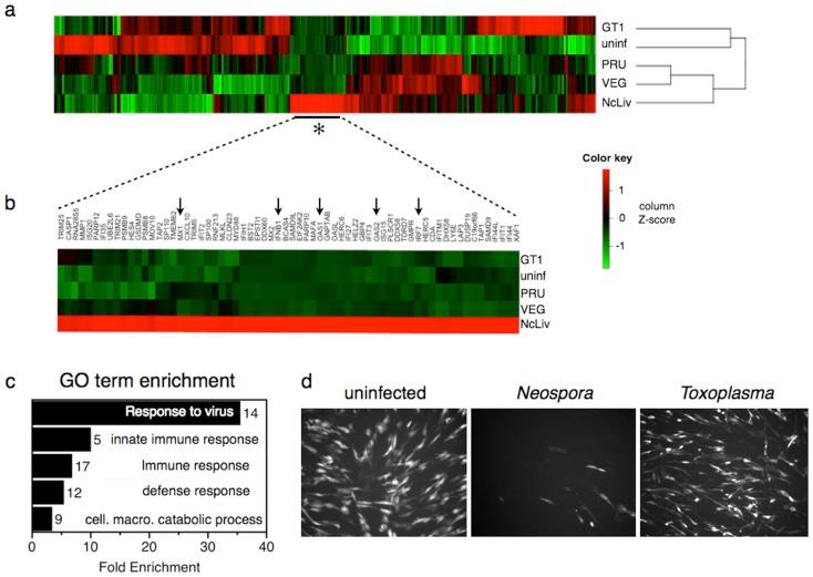
The closely related protozoan parasites Toxoplasma gondii and Neospora caninum display similar life cycles, subcellular ultrastructure, invasion mechanisms, metabolic pathways, and genome organization, but differ in their host range and disease pathogenesis. Type II (γ) interferon has long been known to be the major mediator of innate and adaptive immunity to Toxoplasma infection, but genome-wide expression profiling of infected host cells indicates that Neospora is a potent activator of the type I (α/β) interferon pathways typically associated with antiviral responses. Infection of macrophages from mice with targeted deletions in various innate sensing genes demonstrates that host responses to Neospora are dependent on the toll-like receptor Tlr3 and the adapter protein Trif. Consistent with this observation, RNA from Neospora elicits TLR3-dependent type I interferon responses when targeted to the host endo-lysosomal system. Although live Toxoplasma fail to induce type I interferon, heat-killed parasites do trigger this response, albeit much weaker than Neospora, and co-infection studies reveal that T. gondii actively suppresses the production of type I interferon. These findings reveal that eukaryotic pathogens can be potent inducers of type I interferon and that related parasite species interact with this pathway in distinct ways.

摘要

密切相关的原生动物寄生虫刚地弓形虫和犬新孢子虫具有相似的生命周期、亚细胞超微结构、入侵机制、代谢途径和基因组组织,但在宿主范围和疾病发病机制方面存在差异。长期以来,II型(γ)干扰素一直被认为是对弓形虫感染的先天性和适应性免疫的主要介质,但对受感染宿主细胞的全基因组表达谱分析表明,新孢子虫是通常与抗病毒反应相关的I型(α/β)干扰素途径的有效激活剂。用各种先天性传感基因靶向缺失的小鼠巨噬细胞进行感染实验表明,宿主对新孢子虫的反应依赖于Toll样受体Tlr3和衔接蛋白Trif。与这一观察结果一致,当新孢子虫的RNA靶向宿主内溶酶体系统时,会引发依赖TLR3的I型干扰素反应。虽然活的弓形虫不能诱导I型干扰素,但热灭活的寄生虫确实会引发这种反应,尽管比新孢子虫弱得多,但共感染研究表明,弓形虫会积极抑制I型干扰素的产生。这些发现揭示了真核病原体可以是I型干扰素的有效诱导剂,并且相关的寄生虫物种以不同的方式与这一途径相互作用。

https://cdn.ncbi.nlm.nih.gov/pmc/blobs/8cc4/3914978/e341883e3a41/pone.0088398.g001.jpg

文献AI研究员

20分钟写一篇综述,助力文献阅读效率提升50倍。

立即体验

用中文搜PubMed

大模型驱动的PubMed中文搜索引擎

马上搜索

文档翻译

学术文献翻译模型,支持多种主流文档格式。

立即体验