Department of Pharmacology and Physiology, Georgetown University Medical Center, Washington, 20057, DC.
J Am Heart Assoc. 2014 Feb 26;3(1):e000520. doi: 10.1161/JAHA.113.000520.
Pulmonary arterial hypertension remains a devastating disease without a cure. The major complication of this disease is the abnormal growth of vascular cells, resulting in pulmonary vascular remodeling. Thus, agents, which affect the remodeled vessels by killing unwanted cells, should improve treatment strategies. The present study reports that antitumor drugs selectively kill vascular cells in remodeled pulmonary vessels in rat models of pulmonary hypertension.
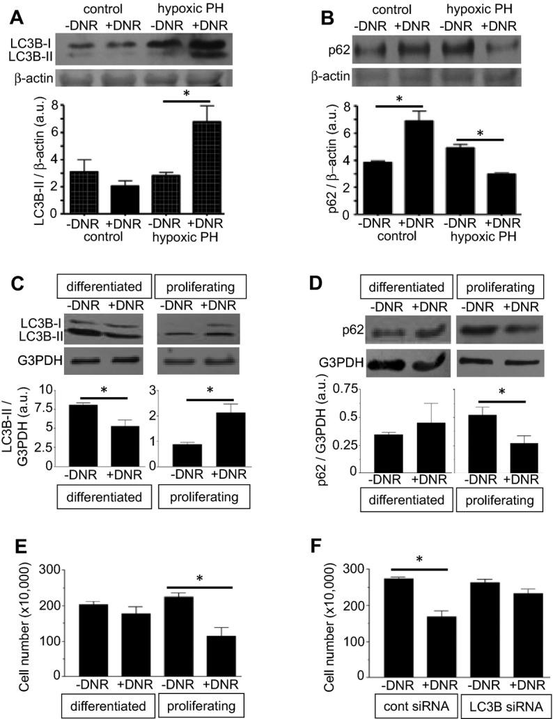
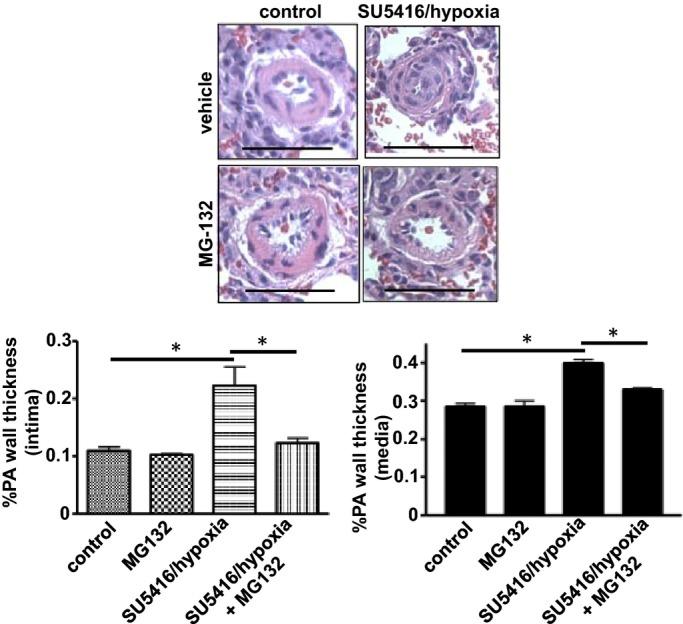
After developing pulmonary vascular remodeling in chronic hypoxia or chronic hypoxia/SU-5416 models, rats were injected with antitumor drugs including proteasome inhibitors (bortezomib and MG-132) and daunorubicin. Within 1 to 3 days, these agents reduced the media and intima thickness of remodeled pulmonary vascular walls, but not the thickness of normal pulmonary vessels. These drugs also promoted apoptotic and autophagic death of vascular cells in the remodeled vessels, but not in normal vessels. We provide evidence that the upregulation of annexin A1, leading to GATA4-dependent downregulation of Bcl-xL, is a mechanism for specific apoptotic killing, and for the role of parkin in defining specificity of autophagic killing of remodeled vascular cells. The reversal of pulmonary vascular remodeling increased the capacity of vasodilators to reduce pulmonary arterial pressure.
These results suggest that antitumor drugs can specifically kill cells in remodeled pulmonary vascular walls and may be useful for improving the efficacy of current therapeutic strategies to treat pulmonary arterial hypertension.
肺动脉高压仍然是一种无法治愈的破坏性疾病。这种疾病的主要并发症是血管细胞的异常生长,导致肺血管重构。因此,通过杀死不需要的细胞来影响重构血管的药物应该可以改善治疗策略。本研究报告称,抗肿瘤药物可选择性杀死肺动脉高压大鼠模型中重构肺血管中的血管细胞。
在慢性低氧或慢性低氧/SU-5416 模型中发生肺血管重构后,给大鼠注射抗肿瘤药物,包括蛋白酶体抑制剂(硼替佐米和 MG-132)和柔红霉素。在 1 至 3 天内,这些药物降低了重构肺血管壁的中膜和内膜厚度,但不影响正常肺血管的厚度。这些药物还促进了重构血管中血管细胞的凋亡和自噬性死亡,但不影响正常血管。我们提供的证据表明,膜联蛋白 A1 的上调导致 GATA4 依赖性 Bcl-xL 下调,是一种特异性凋亡杀伤的机制,而 parkin 在定义重构血管细胞的自噬性杀伤特异性方面起作用。肺血管重构的逆转增加了血管扩张剂降低肺动脉压的能力。
这些结果表明,抗肿瘤药物可以特异性地杀死重构肺血管壁中的细胞,可能有助于提高目前治疗肺动脉高压的治疗策略的疗效。