Workman Aspen M, Jacobs Ashley K, Vogel Alexander J, Condon Shirley, Brown Deborah M
School of Biological Sciences, University of Nebraska-Lincoln, Lincoln, Nebraska, United States of America ; Nebraska Center for Virology, University of Nebraska-Lincoln, Lincoln, Nebraska, United States of America.
Nebraska Center for Virology, University of Nebraska-Lincoln, Lincoln, Nebraska, United States of America.
PLoS One. 2014 Feb 20;9(2):e89010. doi: 10.1371/journal.pone.0089010. eCollection 2014.
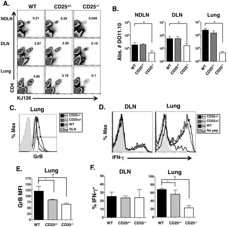
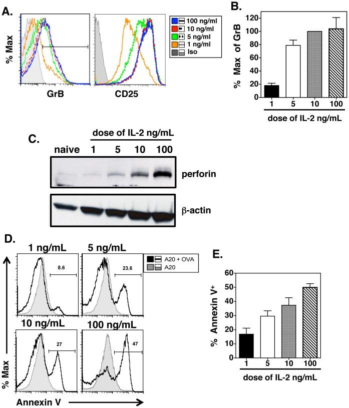
Cytolytic CD4 T cells (CD4 CTL) have been identified in vivo in response to viral infections; however, the factors necessary for driving the cytolytic phenotype have not been fully elucidated. Our previously published work suggests IL-2 may be the master regulator of perforin-mediated cytotoxicity in CD4 effectors. To further dissect the role of IL-2 in CD4 CTL generation, T cell receptor transgenic mice deficient in the ability to produce IL-2 or the high affinity IL-2 receptor (IL-2Rα, CD25) were used. Increasing concentrations of IL-2 were necessary to drive perforin (Prf) expression and maximal cytotoxicity. Granzyme B (GrB) expression and killing correlated with STAT5 activation and CD25 expression in vitro, suggesting that signaling through the high affinity IL-2R is critical for full cytotoxicity. IL-2 signaling was also necessary in vivo for inducing the Th1 phenotype and IFN-γ expression in CD4 T cells during influenza A (IAV) infection. In addition, GrB expression, as measured by mean fluorescent intensity, was decreased in CD25 deficient cells; however, the frequency of CD4 cells expressing GrB was unchanged. Similarly, analysis of cytolytic markers such as CD107a/b and Eomesodermin indicate high IL-2Rα expression is not necessary to drive the CD4 CTL phenotype during IAV infection. Thus, inflammatory signals induced by viral infection may overcome the need for strong IL-2 signals in driving cytotoxicity in CD4 cells.
细胞溶解性CD4 T细胞(CD4 CTL)已在体内被鉴定出可对病毒感染产生应答;然而,驱动细胞溶解性表型所需的因素尚未完全阐明。我们之前发表的研究表明,白细胞介素-2(IL-2)可能是CD4效应细胞中穿孔素介导的细胞毒性的主要调节因子。为了进一步剖析IL-2在CD4 CTL生成中的作用,我们使用了缺乏产生IL-2或高亲和力IL-2受体(IL-2Rα,CD25)能力的T细胞受体转基因小鼠。需要增加IL-2的浓度来驱动穿孔素(Prf)的表达和最大细胞毒性。颗粒酶B(GrB)的表达和杀伤作用与体外的信号转导和转录激活因子5(STAT5)激活以及CD25表达相关,这表明通过高亲和力IL-2R的信号传导对于完全的细胞毒性至关重要。在甲型流感病毒(IAV)感染期间,IL-2信号传导对于在体内诱导CD4 T细胞的Th1表型和IFN-γ表达也是必需的。此外,通过平均荧光强度测量,GrB在CD25缺陷细胞中的表达降低;然而,表达GrB的CD4细胞的频率没有变化。同样,对细胞溶解性标志物如CD107a/b和胚外中胚层决定因子的分析表明,在IAV感染期间,高IL-2Rα表达对于驱动CD4 CTL表型并非必需。因此,病毒感染诱导的炎症信号可能在驱动CD4细胞的细胞毒性方面克服了对强IL-2信号的需求。