Suppr超能文献

泛素连接酶ASB4通过降解ID2促进滋养层细胞分化。

The ubiquitin ligase ASB4 promotes trophoblast differentiation through the degradation of ID2.

作者信息

Townley-Tilson W H Davin, Wu Yaxu, Ferguson James E, Patterson Cam

机构信息

McAllister Heart Institute, University of North Carolina at Chapel Hill, Chapel Hill, North Carolina, United States of America ; Department of Cell Biology and Physiology, University of North Carolina at Chapel Hill, Chapel Hill, North Carolina, United States of America.

McAllister Heart Institute, University of North Carolina at Chapel Hill, Chapel Hill, North Carolina, United States of America.

出版信息

PLoS One. 2014 Feb 21;9(2):e89451. doi: 10.1371/journal.pone.0089451. eCollection 2014.

Abstract

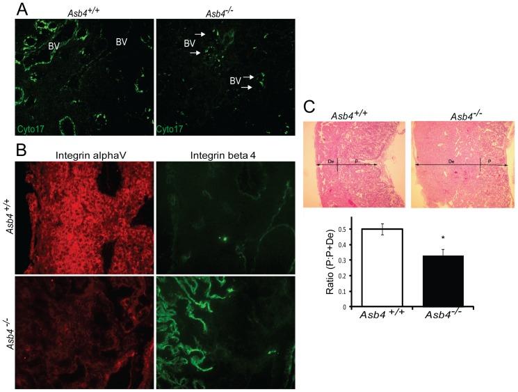
Vascularization of the placenta is a critical developmental process that ensures fetal viability. Although the vascular health of the placenta affects both maternal and fetal well being, relatively little is known about the early stages of placental vascular development. The ubiquitin ligase Ankyrin repeat, SOCS box-containing 4 (ASB4) promotes embryonic stem cell differentiation to vascular lineages and is highly expressed early in placental development. The transcriptional regulator Inhibitor of DNA binding 2 (ID2) negatively regulates vascular differentiation during development and is a target of many ubiquitin ligases. Due to their overlapping spatiotemporal expression pattern in the placenta and contrasting effects on vascular differentiation, we investigated whether ASB4 regulates ID2 through its ligase activity in the placenta and whether this activity mediates vascular differentiation. In mouse placentas, ASB4 expression is restricted to a subset of cells that express both stem cell and endothelial markers. Placentas that lack Asb4 display immature vascular patterning and retain expression of placental progenitor markers, including ID2 expression. Using JAR placental cells, we determined that ASB4 ubiquitinates and represses ID2 expression in a proteasome-dependent fashion. Expression of ASB4 in JAR cells and primary isolated trophoblast stem cells promotes the expression of differentiation markers. In functional endothelial co-culture assays, JAR cells ectopically expressing ASB4 increased endothelial cell turnover and stabilized endothelial tube formation, both of which are hallmarks of vascular differentiation within the placenta. Co-transfection of a degradation-resistant Id2 mutant with Asb4 inhibits both differentiation and functional responses. Lastly, deletion of Asb4 in mice induces a pathology that phenocopies human pre-eclampsia, including hypertension and proteinuria in late-stage pregnant females. These results indicate that ASB4 mediates vascular differentiation in the placenta via its degradation of ID2.

摘要

胎盘血管形成是确保胎儿存活的关键发育过程。尽管胎盘的血管健康会影响母体和胎儿的健康,但人们对胎盘血管发育的早期阶段了解相对较少。泛素连接酶锚蛋白重复序列、含SOCS盒蛋白4(ASB4)促进胚胎干细胞向血管谱系分化,且在胎盘发育早期高表达。转录调节因子DNA结合抑制因子2(ID2)在发育过程中对血管分化起负调节作用,并且是许多泛素连接酶的作用靶点。由于它们在胎盘中具有重叠的时空表达模式,且对血管分化有相反的影响,我们研究了ASB4是否通过其在胎盘中的连接酶活性调节ID2,以及这种活性是否介导血管分化。在小鼠胎盘中,ASB4的表达仅限于同时表达干细胞和内皮标志物的细胞亚群。缺乏Asb4的胎盘显示出不成熟的血管模式,并保留胎盘祖细胞标志物的表达,包括ID2的表达。使用JAR胎盘细胞,我们确定ASB4以蛋白酶体依赖的方式泛素化并抑制ID2的表达。ASB4在JAR细胞和原代分离的滋养层干细胞中的表达促进了分化标志物的表达。在功能性内皮共培养试验中,异位表达ASB4的JAR细胞增加了内皮细胞更新并稳定了内皮管形成,这两者都是胎盘内血管分化的标志。将抗降解的Id2突变体与Asb4共转染可抑制分化和功能反应。最后,小鼠中Asb4的缺失会诱发一种类似于人类先兆子痫的病理状态,包括晚期妊娠雌性小鼠的高血压和蛋白尿。这些结果表明,ASB4通过降解ID2介导胎盘血管分化。

https://cdn.ncbi.nlm.nih.gov/pmc/blobs/cd19/3931756/253708f19c41/pone.0089451.g001.jpg

文献AI研究员

20分钟写一篇综述,助力文献阅读效率提升50倍。

立即体验

用中文搜PubMed

大模型驱动的PubMed中文搜索引擎

马上搜索

文档翻译

学术文献翻译模型,支持多种主流文档格式。

立即体验