Suppr超能文献

抗凋亡BCL-2蛋白在B-RAF(V600E)抑制后决定细胞命运,并且可以作为靶点来降低耐药性。

Anti-apoptotic BCL-2 proteins govern cellular outcome following B-RAF(V600E) inhibition and can be targeted to reduce resistance.

作者信息

Serasinghe M N, Missert D J, Asciolla J J, Podgrabinska S, Wieder S Y, Izadmehr S, Belbin G, Skobe M, Chipuk J E

机构信息

1] Department of Oncological Sciences, Icahn School of Medicine at Mount Sinai, New York, NY, USA [2] Department of Dermatology, New York, NY, USA [3] The Tisch Cancer Institute, New York, NY, USA.

1] Department of Oncological Sciences, Icahn School of Medicine at Mount Sinai, New York, NY, USA [2] Department of Dermatology, New York, NY, USA [3] The Tisch Cancer Institute, New York, NY, USA [4] The Graduate School of Biomedical Sciences, New York, NY, USA.

出版信息

Oncogene. 2015 Feb 12;34(7):857-67. doi: 10.1038/onc.2014.21. Epub 2014 Mar 10.

Abstract

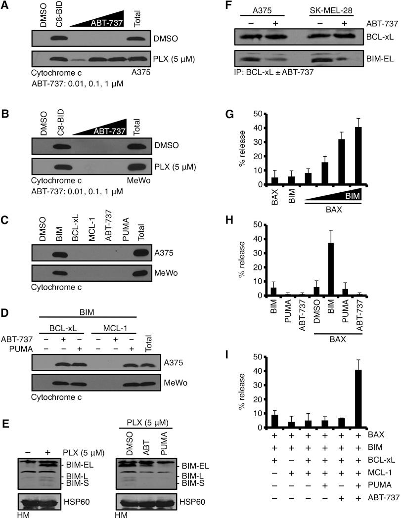
In theory, pharmacological inhibition of oncogenic signaling is an effective strategy to halt cellular proliferation, induce apoptosis and eliminate cancer cells. In practice, drugs (for example, PLX-4032) that inhibit oncogenes like B-RAFV600E provide relatively short-term success in patients, owing to a combination of incomplete cellular responses and the development of resistance. To define the relationship between PLX-4032-induced responses and resistance, we interrogated the contributions of anti-apoptotic BCL-2 proteins in determining the fate of B-RAFV600E-inhibited melanoma cells. Although PLX-4032 eliminated B-RAFV600E signaling leading to marked cell cycle arrest, only a fraction of cells eventually underwent apoptosis. These data proposed two hypotheses regarding B-RAFV600E inhibition: (1) only a few cells generate a pro-apoptotic signal, or (2) all the cells generate a pro-apoptotic signal but the majority silences this pathway to ensure survival. Indeed, the latter hypothesis is supported by our observations as the addition of ABT-737, an inhibitor to anti-apoptotic BCL-2 proteins, revealed massive apoptosis following PLX-4032 exposure. B-RAFV600E inhibition alone sensitized cells to the mitochondrial pathway of apoptosis characterized by the rapid accumulation of BIM on the outer mitochondrial membrane, which could be functionally revealed by ABT-737 to promote apoptosis and loss of clonogenic survival. Furthermore, PLX-4032-resistant cells demonstrated collateral resistance to conventional chemotherapy, yet could be re-sensitized to PLX-4032 by BCL-2 family inhibition in vivo and conventional chemotherapies in vitro. Our data suggest that inhibiting anti-apoptotic BCL-2 proteins will enhance primary responses to PLX-4032, along with reducing the development of resistance to both targeted and conventional therapies.

摘要

理论上,对致癌信号进行药理学抑制是阻止细胞增殖、诱导细胞凋亡并清除癌细胞的有效策略。实际上,抑制诸如B-RAFV600E等致癌基因的药物(例如PLX-4032)在患者中仅能带来相对短期的成功,这是由于不完全的细胞反应和耐药性的产生共同作用的结果。为了明确PLX-4032诱导的反应与耐药性之间的关系,我们探究了抗凋亡BCL-2蛋白在决定B-RAFV600E抑制的黑色素瘤细胞命运中的作用。尽管PLX-4032消除了B-RAFV600E信号,导致显著的细胞周期停滞,但只有一小部分细胞最终发生凋亡。这些数据提出了关于B-RAFV600E抑制的两个假设:(1)只有少数细胞产生促凋亡信号,或者(2)所有细胞都产生促凋亡信号,但大多数细胞使该途径沉默以确保存活。事实上,我们的观察结果支持了后一个假设,因为添加抗凋亡BCL-2蛋白抑制剂ABT-737后,发现PLX-4032处理后出现大量凋亡。单独抑制B-RAFV600E使细胞对以BIM在外线粒体膜上快速积累为特征的线粒体凋亡途径敏感,ABT-737可在功能上揭示这一点以促进凋亡和克隆形成存活能力的丧失。此外,PLX-4032耐药细胞对传统化疗表现出交叉耐药性,但在体内通过抑制BCL-2家族以及在体外通过传统化疗可使其对PLX-4032重新敏感。我们的数据表明,抑制抗凋亡BCL-2蛋白将增强对PLX-4032的初始反应,同时减少对靶向治疗和传统治疗的耐药性产生。

https://cdn.ncbi.nlm.nih.gov/pmc/blobs/4bd7/4160434/f8b31a9042ec/nihms559594f1.jpg

文献AI研究员

20分钟写一篇综述,助力文献阅读效率提升50倍。

立即体验

用中文搜PubMed

大模型驱动的PubMed中文搜索引擎

马上搜索

文档翻译

学术文献翻译模型,支持多种主流文档格式。

立即体验