Suppr超能文献

分组交换移动通信系统中一种改进的基于移动性的位置管理方案的建模与性能分析

Modeling and performance analysis of an improved movement-based location management scheme for packet-switched mobile communication systems.

作者信息

Chung Yun Won, Kwon Jae Kyun, Park Suwon

机构信息

School of Electronic Engineering, Soongsil University, 369 Sangdoro, Dongjak-gu, Seoul 156-743, Republic of Korea.

Department of Electronic Engineering, Yeungnam University, 280 Daehak-ro Gyeongsan, Gyeongbuk 712-749, Republic of Korea.

出版信息

ScientificWorldJournal. 2014 Mar 9;2014:812657. doi: 10.1155/2014/812657. eCollection 2014.

Abstract

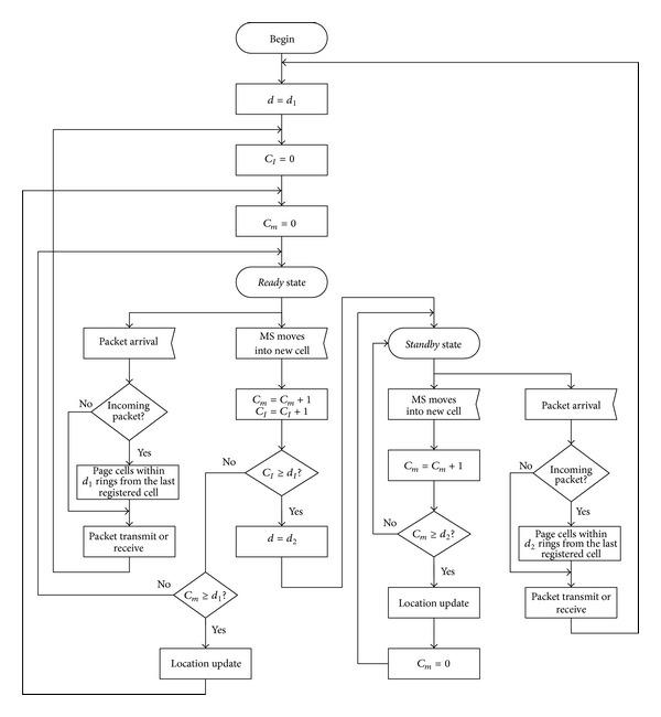
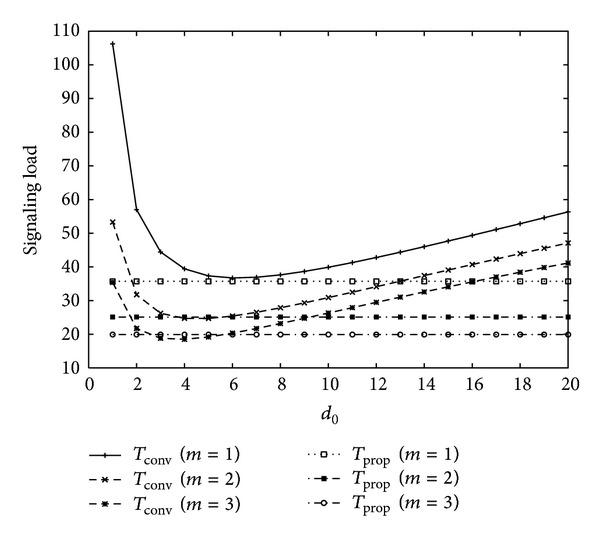
One of the key technologies to support mobility of mobile station (MS) in mobile communication systems is location management which consists of location update and paging. In this paper, an improved movement-based location management scheme with two movement thresholds is proposed, considering bursty data traffic characteristics of packet-switched (PS) services. The analytical modeling for location update and paging signaling loads of the proposed scheme is developed thoroughly and the performance of the proposed scheme is compared with that of the conventional scheme. We show that the proposed scheme outperforms the conventional scheme in terms of total signaling load with an appropriate selection of movement thresholds.

摘要

支持移动通信系统中移动台(MS)移动性的关键技术之一是位置管理,它由位置更新和寻呼组成。本文提出了一种具有两个移动阈值的基于移动性的改进位置管理方案,考虑了分组交换(PS)服务的突发数据流量特性。对该方案的位置更新和寻呼信令负载进行了深入的分析建模,并将该方案的性能与传统方案进行了比较。我们表明,通过适当选择移动阈值,该方案在总信令负载方面优于传统方案。

https://cdn.ncbi.nlm.nih.gov/pmc/blobs/7a75/3967798/a1936d177587/TSWJ2014-812657.001.jpg

相似文献

3
Performance Analysis of Inter-Domain Handoff Scheme Based on Virtual Layer in PMIPv6 Networks for IP-Based Internet of Things.
PLoS One. 2017 Jan 27;12(1):e0170566. doi: 10.1371/journal.pone.0170566. eCollection 2017.
4
Modeling and analysis of an energy-efficient mobility management scheme in IP-based wireless networks.
Sensors (Basel). 2011;11(12):11273-94. doi: 10.3390/s111211273. Epub 2011 Nov 28.
5
Cost-effective handoff scheme based on mobility-aware dual pointer forwarding in proxy mobile IPv6 networks.
Springerplus. 2014 Jan 28;3:57. doi: 10.1186/2193-1801-3-57. eCollection 2014.
6
A double herd krill based algorithm for location area optimization in mobile wireless cellular network.
ScientificWorldJournal. 2015;2015:475806. doi: 10.1155/2015/475806. Epub 2015 Mar 23.
7
Design and analysis of a dynamic mobility management scheme for wireless mesh network.
ScientificWorldJournal. 2013 Nov 7;2013:656259. doi: 10.1155/2013/656259. eCollection 2013.
8
A downlink and uplink alignment scheme for power saving in IEEE 802.16 protocol.
ScientificWorldJournal. 2014 Jan 12;2014:217973. doi: 10.1155/2014/217973. eCollection 2014.

文献AI研究员

20分钟写一篇综述,助力文献阅读效率提升50倍。

立即体验

用中文搜PubMed

大模型驱动的PubMed中文搜索引擎

马上搜索

文档翻译

学术文献翻译模型,支持多种主流文档格式。

立即体验