Suppr超能文献

血管内皮生长因子受体1抑制通过eNOS信号通路加重db/db小鼠的糖尿病肾病。

Vascular endothelial growth factor-receptor 1 inhibition aggravates diabetic nephropathy through eNOS signaling pathway in db/db mice.

作者信息

Yang Keun Suk, Lim Ji Hee, Kim Tae Woo, Kim Min Young, Kim Yaeni, Chung Sungjin, Shin Seok Joon, Choi Beom Soon, Kim Hyung Wook, Kim Yong-Soo, Chang Yoon Sik, Kim Hye Won, Park Cheol Whee

机构信息

Seoul St. Mary's Hospital, Department of Internal Medicine, College of Medicine, the Catholic University of Korea, Seoul, Korea.

Bucheon St. Mary's Hospital, Department of Rehabilitation Medicine, College of Medicine, the Catholic University of Korea, Bucheon City, Korea.

出版信息

PLoS One. 2014 Apr 23;9(4):e94540. doi: 10.1371/journal.pone.0094540. eCollection 2014.

Abstract

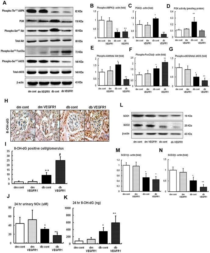
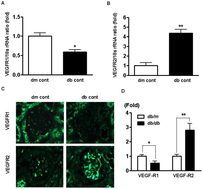
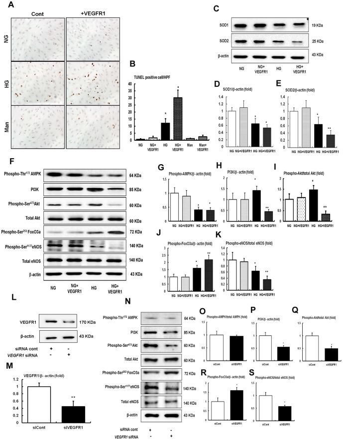
The manipulation of vascular endothelial growth factor (VEGF)-receptors (VEGFRs) in diabetic nephropathy is as controversial as issue as ever. It is known to be VEGF-A and VEGFR2 that regulate most of the cellular actions of VEGF in experimental diabetic nephropathy. On the other hand, such factors as VEGF-A, -B and placenta growth factor bind to VEGFR1 with high affinity. Such notion instigated us to investigate on whether selective VEGFR1 inhibition with GNQWFI hexamer aggravates the progression of diabetic nephropathy in db/db mice. While diabetes suppressed VEGFR1, it did increase VEGFR2 expressions in the glomerulus. Db/db mice with VEGFR1 inhibition showed more prominent features with respect to, albuminuria, mesangial matrix expansion, inflammatory cell infiltration and greater numbers of apoptotic cells in the glomerulus, and oxidative stress than that of control db/db mice. All these changes were related to the suppression of diabetes-induced increases in PI3K activity and Akt phosphorylation as well as the aggravation of endothelial dysfunction associated with the inactivation of FoxO3a and eNOS-NOx. In cultured human glomerular endothelial cells (HGECs), high-glucose media with VEGFR1 inhibition induced more apoptotic cells and oxidative stress than did high-glucose media alone, which were associated with the suppression of PI3K-Akt phosphorylation, independently of the activation of AMP-activated protein kinase, and inactivation of FoxO3a and eNOS-NOx pathway. In addition, transfection with VEGFR1 siRNA in HGECs also suppressed PI3K-Akt-eNOS signaling. In conclusion, the specific blockade of VEGFR1 with GNQWFI caused severe renal injury related to profound suppression of the PI3K-Akt, FoxO3a and eNOS-NOx pathway, giving rise to the oxidative stress-induced apoptosis of glomerular cells in type 2 diabetic nephropathy.

摘要

在糖尿病肾病中,对血管内皮生长因子(VEGF)受体(VEGFRs)的调控依然是个极具争议的问题。在实验性糖尿病肾病中,已知VEGF-A和VEGFR2调节着VEGF的大部分细胞作用。另一方面,VEGF-A、-B和胎盘生长因子等因子与VEGFR1具有高亲和力结合。这种观点促使我们研究用GNQWFI六聚体选择性抑制VEGFR1是否会加重db/db小鼠糖尿病肾病的进展。糖尿病抑制了VEGFR1,但却增加了肾小球中VEGFR2的表达。抑制VEGFR1的db/db小鼠在蛋白尿、系膜基质扩张、炎性细胞浸润以及肾小球中凋亡细胞数量增多和氧化应激方面比对照db/db小鼠表现出更显著的特征。所有这些变化都与糖尿病诱导的PI3K活性增加和Akt磷酸化受抑制有关,也与FoxO3a和eNOS-NOx失活相关的内皮功能障碍加重有关。在培养的人肾小球内皮细胞(HGECs)中,抑制VEGFR1的高糖培养基比单独的高糖培养基诱导更多的凋亡细胞和氧化应激,这与PI3K-Akt磷酸化受抑制有关,与AMP激活的蛋白激酶激活无关,且与FoxO3a和eNOS-NOx途径失活有关。此外,在HGECs中转染VEGFR1 siRNA也抑制了PI3K-Akt-eNOS信号传导。总之,用GNQWFI特异性阻断VEGFR1会导致严重的肾损伤,这与PI3K-Akt、FoxO3a和eNOS-NOx途径的深度抑制有关,从而导致2型糖尿病肾病中肾小球细胞因氧化应激而凋亡。

https://cdn.ncbi.nlm.nih.gov/pmc/blobs/b312/3997361/24b16e2c8721/pone.0094540.g001.jpg

文献AI研究员

20分钟写一篇综述,助力文献阅读效率提升50倍。

立即体验

用中文搜PubMed

大模型驱动的PubMed中文搜索引擎

马上搜索

文档翻译

学术文献翻译模型,支持多种主流文档格式。

立即体验