• 文献检索
  • 文档翻译
  • 深度研究
  • 学术资讯
  • Suppr Zotero 插件Zotero 插件
  • 邀请有礼
  • 套餐&价格
  • 历史记录
应用&插件
Suppr Zotero 插件Zotero 插件浏览器插件Mac 客户端Windows 客户端微信小程序
定价
高级版会员购买积分包购买API积分包
服务
文献检索文档翻译深度研究API 文档MCP 服务
关于我们
关于 Suppr公司介绍联系我们用户协议隐私条款
关注我们

Suppr 超能文献

核心技术专利:CN118964589B侵权必究
粤ICP备2023148730 号-1Suppr @ 2026

文献检索

告别复杂PubMed语法,用中文像聊天一样搜索,搜遍4000万医学文献。AI智能推荐,让科研检索更轻松。

立即免费搜索

文件翻译

保留排版,准确专业,支持PDF/Word/PPT等文件格式,支持 12+语言互译。

免费翻译文档

深度研究

AI帮你快速写综述,25分钟生成高质量综述,智能提取关键信息,辅助科研写作。

立即免费体验

在体外和体内,通过TrxR1的天然抑制剂硒代胱氨酸增强金诺芬诱导的肺癌细胞凋亡。

Enhancement of auranofin-induced lung cancer cell apoptosis by selenocystine, a natural inhibitor of TrxR1 in vitro and in vivo.

作者信息

Fan C, Zheng W, Fu X, Li X, Wong Y-S, Chen T

机构信息

Department of Chemistry, Jinan University, Guangzhou, China.

School of Life Sciences and State Key Laboratory of Agrobiotechnology, Chinese University of Hong Kong, Hong Kong, China.

出版信息

Cell Death Dis. 2014 Apr 24;5(4):e1191. doi: 10.1038/cddis.2014.132.

DOI:10.1038/cddis.2014.132
PMID:24763048
原文链接:https://pmc.ncbi.nlm.nih.gov/articles/PMC4001298/
Abstract

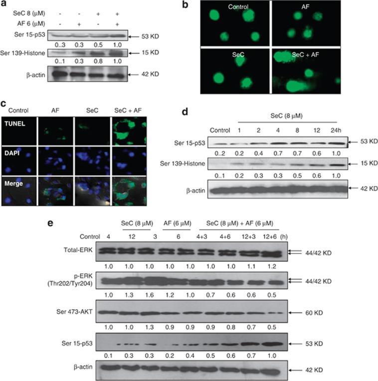
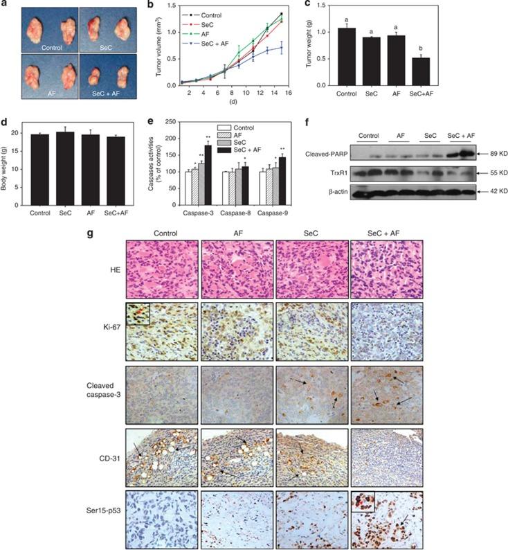
Thioredoxin reductase (TrxR) is overexpressed in many human tumors and has a key role in regulating intracellular redox balance. Recently, thioredoxin system has emerged as a valuable target for anticancer drug development. Herein we demonstrate that selenocystine (SeC) could enhance auranofin (AF)-induced A549 human lung adenocarcinoma cell apoptosis in vitro and in vivo through synergetic inhibition of TrxR1. SeC pretreatment significantly enhanced AF-induced loss of mitochondrial membrane potential (Δψm) by regulating Bcl-2 family proteins. The combined treatment with SeC and AF also resulted in enhanced intracellular reactive oxygen species (ROS) accumulation, DNA damage, and inactivation of ERK and AKT. Inhibitors of ERK and AKT effectively enhanced combined treatment-induced apoptotic cell death. However, inhibition of ROS reversed the apoptosis induced by SeC and AF, and recovered the inactivation of ERK and AKT, which revealed the importance of ROS in cell apoptosis and regulation of ERK and AKT pathways. Moreover, xenograft lung tumor growth in nude mice was more effectively inhibited by combined treatment with SeC and AF by induction of apoptosis through targeting TrxR1 in vivo. Taken together, our results suggest the strategy to use SeC and AF in combination could be a highly efficient way to achieve anticancer synergism by targeting TrxR1.

摘要

硫氧还蛋白还原酶(TrxR)在许多人类肿瘤中过表达,在调节细胞内氧化还原平衡中起关键作用。最近,硫氧还蛋白系统已成为抗癌药物开发的一个有价值的靶点。在此我们证明,硒代胱氨酸(SeC)可通过协同抑制TrxR1在体外和体内增强金诺芬(AF)诱导的A549人肺腺癌细胞凋亡。SeC预处理通过调节Bcl-2家族蛋白显著增强AF诱导的线粒体膜电位(Δψm)丧失。SeC与AF联合处理还导致细胞内活性氧(ROS)积累增加、DNA损伤以及ERK和AKT失活。ERK和AKT抑制剂有效增强联合处理诱导的凋亡细胞死亡。然而,抑制ROS可逆转SeC和AF诱导的凋亡,并恢复ERK和AKT的失活,这揭示了ROS在细胞凋亡以及ERK和AKT信号通路调节中的重要性。此外,在裸鼠体内,通过靶向TrxR1诱导凋亡,SeC与AF联合处理能更有效地抑制异种移植肺肿瘤生长。综上所述,我们的结果表明,联合使用SeC和AF可能是一种通过靶向TrxR1实现抗癌协同作用的高效方法。

https://cdn.ncbi.nlm.nih.gov/pmc/blobs/17c0/4001298/ce1615cec1e2/cddis2014132f8.jpg
https://cdn.ncbi.nlm.nih.gov/pmc/blobs/17c0/4001298/e016bdc29e6e/cddis2014132f1.jpg
https://cdn.ncbi.nlm.nih.gov/pmc/blobs/17c0/4001298/e122a5a07909/cddis2014132f2.jpg
https://cdn.ncbi.nlm.nih.gov/pmc/blobs/17c0/4001298/c347d555f394/cddis2014132f3.jpg
https://cdn.ncbi.nlm.nih.gov/pmc/blobs/17c0/4001298/d18eb2cbca12/cddis2014132f4.jpg
https://cdn.ncbi.nlm.nih.gov/pmc/blobs/17c0/4001298/b7a4ba184c9f/cddis2014132f5.jpg
https://cdn.ncbi.nlm.nih.gov/pmc/blobs/17c0/4001298/78510febcbfc/cddis2014132f6.jpg
https://cdn.ncbi.nlm.nih.gov/pmc/blobs/17c0/4001298/d78af4f332d4/cddis2014132f7.jpg
https://cdn.ncbi.nlm.nih.gov/pmc/blobs/17c0/4001298/ce1615cec1e2/cddis2014132f8.jpg
https://cdn.ncbi.nlm.nih.gov/pmc/blobs/17c0/4001298/e016bdc29e6e/cddis2014132f1.jpg
https://cdn.ncbi.nlm.nih.gov/pmc/blobs/17c0/4001298/e122a5a07909/cddis2014132f2.jpg
https://cdn.ncbi.nlm.nih.gov/pmc/blobs/17c0/4001298/c347d555f394/cddis2014132f3.jpg
https://cdn.ncbi.nlm.nih.gov/pmc/blobs/17c0/4001298/d18eb2cbca12/cddis2014132f4.jpg
https://cdn.ncbi.nlm.nih.gov/pmc/blobs/17c0/4001298/b7a4ba184c9f/cddis2014132f5.jpg
https://cdn.ncbi.nlm.nih.gov/pmc/blobs/17c0/4001298/78510febcbfc/cddis2014132f6.jpg
https://cdn.ncbi.nlm.nih.gov/pmc/blobs/17c0/4001298/d78af4f332d4/cddis2014132f7.jpg
https://cdn.ncbi.nlm.nih.gov/pmc/blobs/17c0/4001298/ce1615cec1e2/cddis2014132f8.jpg

相似文献

1
Enhancement of auranofin-induced lung cancer cell apoptosis by selenocystine, a natural inhibitor of TrxR1 in vitro and in vivo.在体外和体内,通过TrxR1的天然抑制剂硒代胱氨酸增强金诺芬诱导的肺癌细胞凋亡。
Cell Death Dis. 2014 Apr 24;5(4):e1191. doi: 10.1038/cddis.2014.132.
2
Selenocysteine induces apoptosis in human glioma cells: evidence for TrxR1-targeted inhibition and signaling crosstalk.硒代半胱氨酸诱导人神经胶质瘤细胞凋亡:硫氧还蛋白还原酶 1 靶向抑制和信号串扰的证据。
Sci Rep. 2017 Jul 25;7(1):6465. doi: 10.1038/s41598-017-06979-2.
3
Enhancement of auranofin-induced apoptosis in MCF-7 human breast cells by selenocystine, a synergistic inhibitor of thioredoxin reductase.硒代半胱氨酸增强金诺芬诱导 MCF-7 人乳腺癌细胞凋亡作用,硒代半胱氨酸是硫氧还蛋白还原酶的协同抑制剂。
PLoS One. 2013;8(1):e53945. doi: 10.1371/journal.pone.0053945. Epub 2013 Jan 14.
4
Strategy to enhance the therapeutic effect of doxorubicin in human hepatocellular carcinoma by selenocystine, a synergistic agent that regulates the ROS-mediated signaling.通过调节ROS介导信号的协同剂硒代胱氨酸提高阿霉素对人肝细胞癌治疗效果的策略。
Oncotarget. 2014 May 15;5(9):2853-63. doi: 10.18632/oncotarget.1854.
5
Selenocystine potentiates cancer cell apoptosis induced by 5-fluorouracil by triggering reactive oxygen species-mediated DNA damage and inactivation of the ERK pathway.硒代半胱氨酸通过触发活性氧介导的 DNA 损伤和 ERK 通路失活,增强 5-氟尿嘧啶诱导的癌细胞凋亡。
Free Radic Biol Med. 2013 Dec;65:305-316. doi: 10.1016/j.freeradbiomed.2013.07.002. Epub 2013 Jul 6.
6
Selenocystine induces apoptosis of A375 human melanoma cells by activating ROS-mediated mitochondrial pathway and p53 phosphorylation.硒代胱氨酸通过激活ROS介导的线粒体途径和p53磷酸化诱导A375人黑色素瘤细胞凋亡。
Cell Mol Life Sci. 2008 Sep;65(17):2763-75. doi: 10.1007/s00018-008-8329-2.
7
Synergistic targeting of TrxR1 and ATM/AKT pathway in human colon cancer cells.协同靶向 TrxR1 和 ATM/AKT 通路抑制人结肠癌细胞。
Biomed Pharmacother. 2024 May;174:116507. doi: 10.1016/j.biopha.2024.116507. Epub 2024 Apr 1.
8
Ethaselen synergizes with oxaliplatin in tumor growth inhibition by inducing ROS production and inhibiting TrxR1 activity in gastric cancer.依沙硒啉通过诱导 ROS 产生和抑制胃癌中 TrxR1 活性来协同奥沙利铂抑制肿瘤生长。
J Exp Clin Cancer Res. 2021 Aug 19;40(1):260. doi: 10.1186/s13046-021-02052-z.
9
Inducing ubiquitination and degradation of TrxR1 protein by LW-216 promotes apoptosis in non-small cell lung cancer via triggering ROS production.LW-216 通过诱导 TrxR1 蛋白泛素化和降解促进非小细胞肺癌细胞凋亡,其机制与 ROS 产生有关。
Neoplasia. 2024 Jul;53:101004. doi: 10.1016/j.neo.2024.101004. Epub 2024 May 10.
10
Morin enhances auranofin anticancer activity by up-regulation of DR4 and DR5 and modulation of Bcl-2 through reactive oxygen species generation in Hep3B human hepatocellular carcinoma cells.莫林通过生成活性氧,上调 DR4 和 DR5 并调节 Bcl-2,增强金诺芬在 Hep3B 人肝癌细胞中的抗癌活性。
Phytother Res. 2019 May;33(5):1384-1393. doi: 10.1002/ptr.6329. Epub 2019 Mar 19.

引用本文的文献

1
Enhanced Blood-Brain Barrier Penetrability of BACE1 SiRNA-Loaded Prussian Blue Nanocomplexes for Alzheimer's Disease Synergy Therapy.负载BACE1小干扰RNA的普鲁士蓝纳米复合物增强血脑屏障通透性用于阿尔茨海默病协同治疗
Exploration (Beijing). 2025 Mar 7;5(4):e20230178. doi: 10.1002/EXP.20230178. eCollection 2025 Aug.
2
Inhibition of thioredoxin reductase 1 by evernic and vulpinic acids: a promising anticancer strategy on A549 cells.扁枝衣酸和狐衣酸对硫氧还蛋白还原酶1的抑制作用:一种针对A549细胞的有前景的抗癌策略。
Naunyn Schmiedebergs Arch Pharmacol. 2025 Jun 11. doi: 10.1007/s00210-025-04363-w.
3
Auranofin, an antirheumatic drug, shows anticancer stem cell potential via suppression of the Stat3 signal.

本文引用的文献

1
Selenocystine potentiates cancer cell apoptosis induced by 5-fluorouracil by triggering reactive oxygen species-mediated DNA damage and inactivation of the ERK pathway.硒代半胱氨酸通过触发活性氧介导的 DNA 损伤和 ERK 通路失活,增强 5-氟尿嘧啶诱导的癌细胞凋亡。
Free Radic Biol Med. 2013 Dec;65:305-316. doi: 10.1016/j.freeradbiomed.2013.07.002. Epub 2013 Jul 6.
2
Natural borneol, a monoterpenoid compound, potentiates selenocystine-induced apoptosis in human hepatocellular carcinoma cells by enhancement of cellular uptake and activation of ROS-mediated DNA damage.天然龙脑,一种单萜类化合物,通过增强细胞摄取和激活 ROS 介导的 DNA 损伤来增强硒代半胱氨酸诱导的人肝癌细胞凋亡。
PLoS One. 2013 May 20;8(5):e63502. doi: 10.1371/journal.pone.0063502. Print 2013.
3
金诺芬,一种抗风湿药物,通过抑制Stat3信号显示出抗癌干细胞的潜力。
BMB Rep. 2025 Jul;58(7):293-299.
4
Reducing the effective dosage of flutamide on prostate cancer cell lines through combination with selenium nanoparticles: An in-vitro study.通过与硒纳米颗粒联合使用降低氟他胺对前列腺癌细胞系的有效剂量:一项体外研究。
PLoS One. 2025 May 19;20(5):e0318483. doi: 10.1371/journal.pone.0318483. eCollection 2025.
5
Antiproliferative effects, mechanism of action and tumor reduction studies in a lung cancer xenograft mouse model of an organometallic gold(i) alkynyl complex.一种有机金属金(I)炔基配合物在肺癌异种移植小鼠模型中的抗增殖作用、作用机制及肿瘤缩小研究
RSC Med Chem. 2025 Mar 24. doi: 10.1039/d4md00964a.
6
Inhibition of Thioredoxin-Reductase by Auranofin as a Pro-Oxidant Anticancer Strategy for Glioblastoma: In Vitro and In Vivo Studies.金诺芬对硫氧还蛋白还原酶的抑制作用作为胶质母细胞瘤的促氧化抗癌策略:体外和体内研究
Int J Mol Sci. 2025 Feb 27;26(5):2084. doi: 10.3390/ijms26052084.
7
Exploring the Role of Thioredoxin system in Cancer Immunotherapy.探索硫氧还蛋白系统在癌症免疫治疗中的作用。
J Cancer. 2025 Jan 1;16(1):66-80. doi: 10.7150/jca.98306. eCollection 2025.
8
Inducing disulfidptosis in tumors:potential pathways and significance.诱导肿瘤中的二硫键交联性坏死:潜在途径及意义
MedComm (2020). 2024 Oct 15;5(11):e791. doi: 10.1002/mco2.791. eCollection 2024 Nov.
9
Anticancer Activity of Imidazolyl Gold(I/III) Compounds in Non-Small Cell Lung Cancer Cell Lines.咪唑基金(I/III)化合物在非小细胞肺癌细胞系中的抗癌活性
Pharmaceuticals (Basel). 2024 Aug 28;17(9):1133. doi: 10.3390/ph17091133.
10
Carbon-phosphorus stapled Au(I) anticancer agents bisphosphine induced reductive elimination.碳-磷稳定的金(I)抗癌剂 双膦诱导的还原消除反应。
Dalton Trans. 2024 Dec 3;53(47):18974-18982. doi: 10.1039/d4dt01929f.
Lung cancer chemoprevention: difficulties, promise and potential agents?肺癌化学预防:困难、前景和潜在的药物?
Expert Opin Investig Drugs. 2013 Jan;22(1):35-47. doi: 10.1517/13543784.2013.731392. Epub 2012 Nov 21.
4
Selenium nanoparticles as a carrier of 5-fluorouracil to achieve anticancer synergism.硒纳米颗粒作为 5-氟尿嘧啶的载体实现抗癌协同作用。
ACS Nano. 2012 Aug 28;6(8):6578-91. doi: 10.1021/nn202452c. Epub 2012 Jul 26.
5
Enhancement of cell permeabilization apoptosis-inducing activity of selenium nanoparticles by ATP surface decoration.通过在表面修饰 ATP 提高硒纳米颗粒的细胞通透凋亡诱导活性。
Nanomedicine. 2013 Jan;9(1):74-84. doi: 10.1016/j.nano.2012.04.002. Epub 2012 Apr 26.
6
Substrate and inhibitor specificities differ between human cytosolic and mitochondrial thioredoxin reductases: Implications for development of specific inhibitors.人细胞质和线粒体硫氧还蛋白还原酶的底物和抑制剂特异性不同:对特异性抑制剂开发的影响。
Free Radic Biol Med. 2011 Mar 15;50(6):689-99. doi: 10.1016/j.freeradbiomed.2010.12.015. Epub 2010 Dec 21.
7
Selenium: a double-edged sword for defense and offence in cancer.硒:癌症防治的双刃剑
Arch Toxicol. 2010 Dec;84(12):919-38. doi: 10.1007/s00204-010-0595-8. Epub 2010 Sep 25.
8
Treatment of human cancer cells with selenite or tellurite in combination with auranofin enhances cell death due to redox shift.亚硒酸盐或碲酸盐联合金诺芬处理人类癌细胞会因氧化还原转移而增强细胞死亡。
Free Radic Biol Med. 2009 Sep 15;47(6):710-21. doi: 10.1016/j.freeradbiomed.2009.05.027. Epub 2009 May 29.
9
Selenocystine induces apoptosis of A375 human melanoma cells by activating ROS-mediated mitochondrial pathway and p53 phosphorylation.硒代胱氨酸通过激活ROS介导的线粒体途径和p53磷酸化诱导A375人黑色素瘤细胞凋亡。
Cell Mol Life Sci. 2008 Sep;65(17):2763-75. doi: 10.1007/s00018-008-8329-2.
10
Selenocystine induces reactive oxygen species-mediated apoptosis in human cancer cells.硒代胱氨酸诱导人癌细胞中活性氧介导的细胞凋亡。
Biomed Pharmacother. 2009 Feb;63(2):105-13. doi: 10.1016/j.biopha.2008.03.009. Epub 2008 May 2.