Suppr超能文献

利用全内反射荧光显微镜直接观察 DNA 分子机器中的反应转变和信号放大。

Direct visualization of the reaction transformation and signal amplification in a DNA molecular machine with total internal reflection fluorescence microscopy.

机构信息

School of Chemistry and Chemical Engineering, Linyi University , Linyi, China ; College of Chemistry and Molecular Engineering, Qingdao University of Science and Technology , Qingdao, China.

College of Chemistry and Molecular Engineering, Qingdao University of Science and Technology , Qingdao, China.

出版信息

Front Chem. 2013 Oct 31;1:23. doi: 10.3389/fchem.2013.00023. eCollection 2013.

Abstract

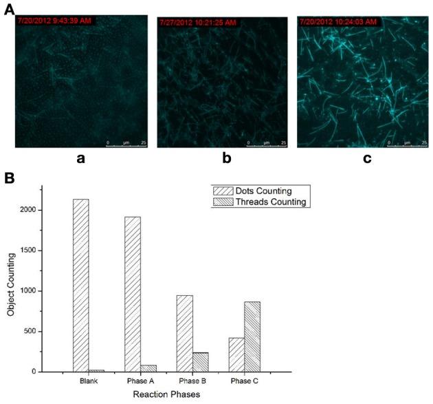
In this study, as a proof of concept, the signal amplification in an artificial DNA molecular machine was directly visualized via total internal reflection fluorescence microscopy (TIRFM). The molecular machine brought about obvious morphology change in DNA nanostructures as well as signal amplifications. On one hand, through a triggered and autonomically repeated RCA, a DNA nano-complex featuring a "locked" circular DNA template (serving as raw feed) was converted into a long periodically repeated strand, i.e., the RCA products. On the other hand, this RCA was repeated in three controllable reaction phases, bring about progressive signal amplification. It was testified that the RCA products (presented as long thread-like fluorescent objects) can be easily distinguished from the inputted DNA probes (presented as fluorescent dots), thus the transformation in reaction can be visualized. Also, by quantitive counting of the aforementioned fluorescence objects, the progress of the reaction through the phases, along with time, and over the lysozyme concentration can be demonstrated through TIRFM visualization. Overall, it was demonstrated that TIRFM is an efficient approach to quantitatively visualize the biochemical processes at single-molecule level.

摘要

在这项研究中,作为概念验证,通过全内反射荧光显微镜(TIRFM)直接可视化人工 DNA 分子机器中的信号放大。该分子机器引起了 DNA 纳米结构的明显形态变化和信号放大。一方面,通过触发和自主重复的 RCA,具有“锁定”圆形 DNA 模板(用作原始进料)的 DNA 纳米复合物被转化为长周期性重复链,即 RCA 产物。另一方面,该 RCA 在三个可控反应阶段中重复,带来了渐进的信号放大。已经证明,RCA 产物(表现为长线状荧光物体)可以很容易地与输入的 DNA 探针(表现为荧光点)区分开来,因此可以可视化反应中的转化。此外,通过对上述荧光物体的定量计数,可以通过 TIRFM 可视化来证明通过各个阶段的反应进展、随时间的变化以及溶菌酶浓度的变化。总的来说,证明了 TIRFM 是一种在单分子水平上定量可视化生化过程的有效方法。

https://cdn.ncbi.nlm.nih.gov/pmc/blobs/736a/3982516/055c909ee308/fchem-01-00023-g0005.jpg

文献AI研究员

20分钟写一篇综述,助力文献阅读效率提升50倍。

立即体验

用中文搜PubMed

大模型驱动的PubMed中文搜索引擎

马上搜索

文档翻译

学术文献翻译模型,支持多种主流文档格式。

立即体验