Reynolds David, Cliffe Laura, Förstner Konrad U, Hon Chung-Chau, Siegel T Nicolai, Sabatini Robert
Department of Biochemistry and Molecular Biology, University of Georgia, Davison Life Sciences Building, 120 Green Street, Athens, GA 30602-7229, USA.
Core Unit Systems Medicine, University of Wuerzburg, Wuerzburg 97080, Germany.
Nucleic Acids Res. 2014 Sep;42(15):9717-29. doi: 10.1093/nar/gku714. Epub 2014 Aug 7.
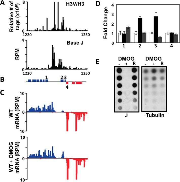
Base J, β-d-glucosyl-hydroxymethyluracil, is an epigenetic modification of thymine in the nuclear DNA of flagellated protozoa of the order Kinetoplastida. J is enriched at sites involved in RNA polymerase (RNAP) II initiation and termination. Reduction of J in Leishmania tarentolae via growth in BrdU resulted in cell death and indicated a role of J in the regulation of RNAP II termination. To further explore J function in RNAP II termination among kinetoplastids and avoid indirect effects associated with BrdU toxicity and genetic deletions, we inhibited J synthesis in Leishmania major and Trypanosoma brucei using DMOG. Reduction of J in L. major resulted in genome-wide defects in transcription termination at the end of polycistronic gene clusters and the generation of antisense RNAs, without cell death. In contrast, loss of J in T. brucei did not lead to genome-wide termination defects; however, the loss of J at specific sites within polycistronic gene clusters led to altered transcription termination and increased expression of downstream genes. Thus, J regulation of RNAP II transcription termination genome-wide is restricted to Leishmania spp., while in T. brucei it regulates termination and gene expression at specific sites within polycistronic gene clusters.
碱基J,即β - d - 葡萄糖基 - 羟甲基尿嘧啶,是动质体目鞭毛虫核DNA中胸腺嘧啶的一种表观遗传修饰。J在参与RNA聚合酶(RNAP)II起始和终止的位点富集。通过在BrdU中生长来降低利什曼原虫中的J会导致细胞死亡,这表明J在RNAP II终止调控中发挥作用。为了进一步探究J在动质体中RNAP II终止方面的功能,并避免与BrdU毒性和基因缺失相关的间接影响,我们使用DMOG抑制了硕大利什曼原虫和布氏锥虫中J的合成。硕大利什曼原虫中J的减少导致多顺反子基因簇末端转录终止出现全基因组范围的缺陷以及反义RNA的产生,但未导致细胞死亡。相比之下,布氏锥虫中J的缺失并未导致全基因组范围的终止缺陷;然而,多顺反子基因簇内特定位点J的缺失导致转录终止改变以及下游基因表达增加。因此,J对RNAP II转录终止的全基因组调控仅限于利什曼原虫属,而在布氏锥虫中它调控多顺反子基因簇内特定位点的终止和基因表达。