Suppr超能文献

多梳蛋白Ezh2调节小鼠胚胎肝脏中肝祖细胞的增殖和分化。

Polycomb group protein Ezh2 regulates hepatic progenitor cell proliferation and differentiation in murine embryonic liver.

作者信息

Koike Hiroyuki, Ouchi Rie, Ueno Yasuharu, Nakata Susumu, Obana Yuta, Sekine Keisuke, Zheng Yun-Wen, Takebe Takanori, Isono Kyoichi, Koseki Haruhiko, Taniguchi Hideki

机构信息

Department of Regenerative Medicine, Yokohama City University Graduate School of Medicine, Kanazawa-ku, Yokohama, Kanagawa, Japan.

Division of Oncological Pathology, Aichi Cancer Center Research Institute, Chikusa-ku, Nagoya, Japan.

出版信息

PLoS One. 2014 Aug 25;9(8):e104776. doi: 10.1371/journal.pone.0104776. eCollection 2014.

Abstract

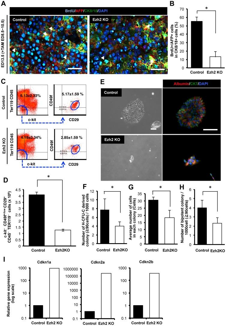
In embryonic liver, hepatic progenitor cells are actively proliferating and generate a fundamental cellular pool for establishing parenchymal components. However, the molecular basis for the expansion of the progenitors maintaining their immature state remains elusive. Polycomb group proteins regulate gene expression throughout the genome by modulating of chromatin structure and play crucial roles in development. Enhancer of zeste homolog 2 (Ezh2), a key component of polycomb group proteins, catalyzes tri-methylation of lysine 27 of histone H3 (H3K27me3), which trigger the gene suppression. In the present study, we investigated a role of Ezh2 in the regulation of the expanding hepatic progenitor population in vivo. We found that Ezh2 is highly expressed in the actively proliferating cells at the early developmental stage. Using a conditional knockout mouse model, we show that the deletion of the SET domain of Ezh2, which is responsible for catalytic induction of H3K27me3, results in significant reduction of the total liver size, absolute number of liver parenchymal cells, and hepatic progenitor cell population in size. A clonal colony assay in the hepatic progenitor cells directly isolated from in vivo fetal livers revealed that the bi-potent clonogenicity was significantly attenuated by the Ezh2 loss of function. Moreover, a marker expression based analysis and a global gene expression analysis showed that the knockout of Ezh2 inhibited differentiation to hepatocyte with reduced expression of a number of liver-function related genes. Taken together, our results indicate that Ezh2 is required for the hepatic progenitor expansion in vivo, which is essential for the functional maturation of embryonic liver, through its activity for catalyzing H3K27me3.

摘要

在胚胎肝脏中,肝祖细胞积极增殖并产生用于建立实质成分的基本细胞库。然而,维持祖细胞未成熟状态并使其扩增的分子基础仍不清楚。多梳蛋白家族通过调节染色质结构来调控全基因组的基因表达,并在发育过程中发挥关键作用。zeste同源物增强子2(Ezh2)是多梳蛋白家族的关键成分,催化组蛋白H3赖氨酸27的三甲基化(H3K27me3),从而引发基因抑制。在本研究中,我们调查了Ezh2在体内调控肝祖细胞群体扩增中的作用。我们发现Ezh2在发育早期的活跃增殖细胞中高度表达。使用条件性敲除小鼠模型,我们发现负责催化诱导H3K27me3的Ezh2的SET结构域缺失会导致肝脏总体积、肝实质细胞绝对数量以及肝祖细胞群体大小显著减少。对直接从体内胎肝分离的肝祖细胞进行的克隆集落分析表明,Ezh2功能丧失会显著减弱双潜能克隆形成能力。此外,基于标志物表达的分析和全基因组表达分析表明,Ezh2敲除会抑制向肝细胞的分化,同时许多肝功能相关基因的表达降低。综上所述,我们的结果表明,Ezh2通过其催化H3K27me3的活性,是体内肝祖细胞扩增所必需的,而肝祖细胞扩增对胚胎肝脏的功能成熟至关重要。

https://cdn.ncbi.nlm.nih.gov/pmc/blobs/28e1/4143191/c73e4c88a26b/pone.0104776.g001.jpg

文献AI研究员

20分钟写一篇综述,助力文献阅读效率提升50倍。

立即体验

用中文搜PubMed

大模型驱动的PubMed中文搜索引擎

马上搜索

文档翻译

学术文献翻译模型,支持多种主流文档格式。

立即体验