Daniels Brian P, Holman David W, Cruz-Orengo Lillian, Jujjavarapu Harsha, Durrant Douglas M, Klein Robyn S
Department of Anatomy and Neurobiology, Washington University School of Medicine, St. Louis, Missouri, USA.
Department of Internal Medicine, Washington University School of Medicine, St. Louis, Missouri, USA.
mBio. 2014 Aug 26;5(5):e01476-14. doi: 10.1128/mBio.01476-14.
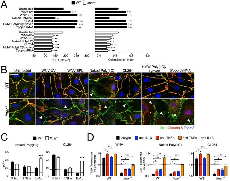
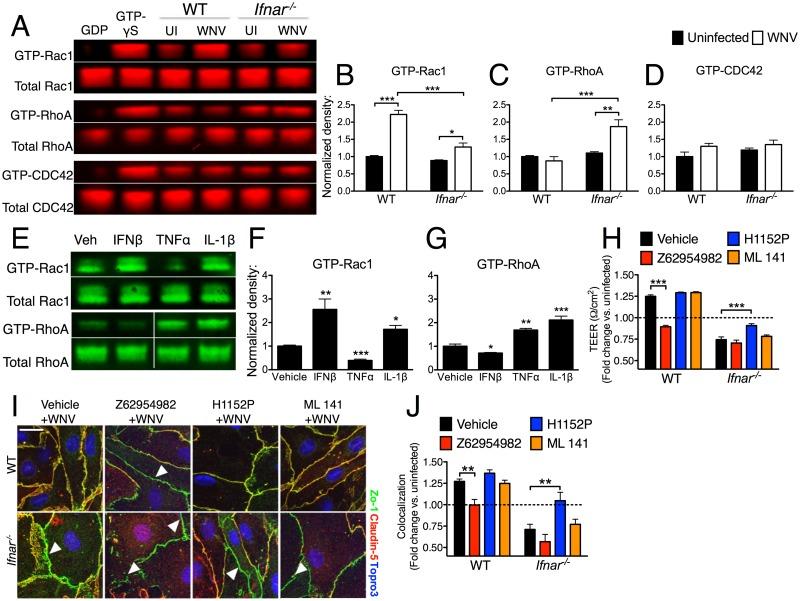
Pattern recognition receptor (PRR) detection of pathogen-associated molecular patterns (PAMPs), such as viral RNA, drives innate immune responses against West Nile virus (WNV), an emerging neurotropic pathogen. Here we demonstrate that WNV PAMPs orchestrate endothelial responses to WNV via competing innate immune cytokine signals at the blood-brain barrier (BBB), a multicellular interface with highly specialized brain endothelial cells that normally prevents pathogen entry. While Th1 cytokines increase the permeability of endothelial barriers, type I interferon (IFN) promoted and stabilized BBB function. Induction of innate cytokines by pattern recognition pathways directly regulated BBB permeability and tight junction formation via balanced activation of the small GTPases Rac1 and RhoA, which in turn regulated the transendothelial trafficking of WNV. In vivo, mice with attenuated type I IFN signaling or IFN induction (Ifnar(-/-) Irf7(-/-)) exhibited enhanced BBB permeability and tight junction dysregulation after WNV infection. Together, these data provide new insight into host-pathogen interactions at the BBB during neurotropic viral infection.
West Nile virus (WNV) is an emerging pathogen capable of infecting the central nervous system (CNS), causing fatal encephalitis. However, the mechanisms that control the ability of WNV to cross the blood-brain barrier (BBB) and access the CNS are unclear. In this study, we show that detection of WNV by host tissues induces innate immune cytokine expression at the BBB, regulating BBB structure and function and impacting transendothelial trafficking of WNV. This regulatory effect is shown to happen rapidly following exposure to virus, to occur independently of viral replication within BBB cells, and to require the signaling of cytoskeletal regulatory Rho GTPases. These results provide new understanding of host-pathogen interactions at the BBB during viral encephalitis.
模式识别受体(PRR)对病原体相关分子模式(PAMP)(如病毒RNA)的检测驱动针对西尼罗河病毒(WNV)的先天免疫反应,WNV是一种新兴的嗜神经病原体。在这里,我们证明WNV PAMP通过血脑屏障(BBB)处相互竞争的先天免疫细胞因子信号来协调内皮细胞对WNV的反应,血脑屏障是一个多细胞界面,具有高度特化的脑内皮细胞,通常可防止病原体进入。虽然Th1细胞因子会增加内皮屏障的通透性,但I型干扰素(IFN)可促进并稳定血脑屏障功能。模式识别途径诱导的先天细胞因子通过小GTP酶Rac1和RhoA的平衡激活直接调节血脑屏障的通透性和紧密连接形成,进而调节WNV的跨内皮运输。在体内,I型干扰素信号减弱或干扰素诱导减弱的小鼠(Ifnar(-/-) Irf7(-/-))在WNV感染后表现出血脑屏障通透性增强和紧密连接失调。总之,这些数据为嗜神经病毒感染期间血脑屏障处的宿主-病原体相互作用提供了新的见解。
西尼罗河病毒(WNV)是一种新兴病原体,能够感染中枢神经系统(CNS),导致致命性脑炎。然而,控制WNV穿越血脑屏障(BBB)并进入中枢神经系统能力的机制尚不清楚。在本研究中,我们表明宿主组织对WNV的检测会诱导血脑屏障处先天免疫细胞因子的表达,调节血脑屏障的结构和功能,并影响WNV的跨内皮运输。这种调节作用在接触病毒后迅速发生,独立于血脑屏障细胞内的病毒复制,并且需要细胞骨架调节性Rho GTP酶的信号传导。这些结果为病毒性脑炎期间血脑屏障处的宿主-病原体相互作用提供了新的认识。