Suppr超能文献

星形孢菌素协同增强脱氧胆酸盐介导的COX - 2表达诱导作用。

Staurosporine synergistically potentiates the deoxycholate-mediated induction of COX-2 expression.

作者信息

Saeki Tohru, Inui Haruka, Fujioka Saya, Fukuda Suguru, Nomura Ayumi, Nakamura Yasushi, Park Eun Young, Sato Kenji, Kanamoto Ryuhei

机构信息

Laboratory of Molecular Nutrition, Kyoto Prefectural University, Kyoto, Japan.

Laboratory of Food Science, Kyoto Prefectural University, Kyoto, Japan.

出版信息

Physiol Rep. 2014 Aug 28;2(8). doi: 10.14814/phy2.12143. Print 2014 Aug 1.

Abstract

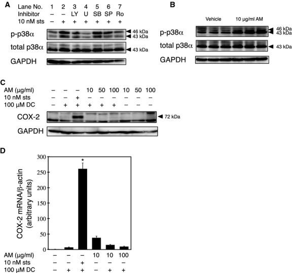
Colorectal cancer is a major cause of cancer-related death in western countries, and thus there is an urgent need to elucidate the mechanism of colorectal tumorigenesis. A diet that is rich in fat increases the risk of colorectal tumorigenesis. Bile acids, which are secreted in response to the ingestion of fat, have been shown to increase the risk of colorectal tumors. The expression of cyclooxygenase (COX)-2, an inducible isozyme of cyclooxygenase, is induced by bile acids and correlates with the incidence and progression of cancers. In this study, we investigated the signal transduction pathways involved in the bile-acid-mediated induction of COX-2 expression. We found that staurosporine (sts), a potent protein kinase C (PKC) inhibitor, synergistically potentiated the deoxycholate-mediated induction of COX-2 expression. Sts did not increase the stabilization of COX-2 mRNA. The sts- and deoxycholate-mediated synergistic induction of COX-2 expression was suppressed by a membrane-permeable Ca(2+) chelator, a phosphoinositide 3-kinase inhibitor, a nuclear factor-κB pathway inhibitor, and inhibitors of canonical and stress-inducible mitogen-activated protein kinase pathways. Inhibition was also observed using PKC inhibitors, suggesting the involvement of certain PKC isozymes (η, θ, ι, ζ, or μ). Our results indicate that sts exerts its potentiating effects via the phosphorylation of p38. However, the effects of anisomycin did not mimic those of sts, indicating that although p38 activation is required, it does not enhance deoxycholate-induced COX-2 expression. We conclude that staurosporine synergistically enhances deoxycholate-induced COX-2 expression in RCM-1 colon cancer cells.

摘要

在西方国家,结直肠癌是癌症相关死亡的主要原因之一,因此迫切需要阐明结直肠肿瘤发生的机制。富含脂肪的饮食会增加结直肠肿瘤发生的风险。胆汁酸是在摄入脂肪后分泌的,已被证明会增加结直肠肿瘤的风险。环氧化酶(COX)-2是环氧化酶的一种诱导型同工酶,其表达受胆汁酸诱导,且与癌症的发生和进展相关。在本研究中,我们调查了胆汁酸介导的COX-2表达诱导所涉及的信号转导途径。我们发现,强效蛋白激酶C(PKC)抑制剂星形孢菌素(sts)可协同增强脱氧胆酸盐介导的COX-2表达诱导。Sts并未增加COX-2 mRNA的稳定性。膜通透性Ca(2+)螯合剂、磷酸肌醇3激酶抑制剂、核因子-κB途径抑制剂以及经典和应激诱导的丝裂原活化蛋白激酶途径的抑制剂均抑制了sts和脱氧胆酸盐介导的COX-2表达协同诱导。使用PKC抑制剂也观察到了抑制作用,这表明某些PKC同工酶(η、θ、ι、ζ或μ)参与其中。我们的结果表明,sts通过p38的磷酸化发挥其增强作用。然而,茴香霉素的作用并未模拟sts的作用,这表明虽然需要p38激活,但它并不能增强脱氧胆酸盐诱导的COX-2表达。我们得出结论,星形孢菌素可协同增强脱氧胆酸盐诱导的RCM-1结肠癌细胞中COX-2的表达。

https://cdn.ncbi.nlm.nih.gov/pmc/blobs/1060/4246598/a4290e854d10/phy2-2-e12143-g1.jpg

文献AI研究员

20分钟写一篇综述,助力文献阅读效率提升50倍。

立即体验

用中文搜PubMed

大模型驱动的PubMed中文搜索引擎

马上搜索

文档翻译

学术文献翻译模型,支持多种主流文档格式。

立即体验