Zagórska Anna, Través Paqui G, Lew Erin D, Dransfield Ian, Lemke Greg
Molecular Neurobiology Laboratory, Salk Institute for Biological Studies, La Jolla, California, USA.
MRC Centre for Inflammation Research, University of Edinburgh, Edinburgh, UK.
Nat Immunol. 2014 Oct;15(10):920-8. doi: 10.1038/ni.2986. Epub 2014 Sep 7.
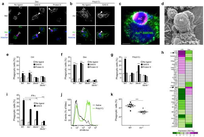
The clearance of apoptotic cells is critical for both tissue homeostasis and the resolution of inflammation. We found that the TAM receptor tyrosine kinases Axl and Mer had distinct roles as phagocytic receptors in these two settings, in which they exhibited divergent expression, regulation and activity. Mer acted as a tolerogenic receptor in resting macrophages and during immunosuppression. In contrast, Axl was an inflammatory response receptor whose expression was induced by proinflammatory stimuli. Axl and Mer differed in their ligand specificities, ligand-receptor complex formation in tissues, and receptor shedding upon activation. These differences notwithstanding, phagocytosis by either protein was strictly dependent on receptor activation triggered by bridging of TAM receptor-ligand complexes to the 'eat-me' signal phosphatidylserine on the surface of apoptotic cells.
凋亡细胞的清除对于组织稳态和炎症消退都至关重要。我们发现,TAM 受体酪氨酸激酶 Axl 和 Mer 在这两种情况下作为吞噬受体具有不同的作用,它们在表达、调控和活性方面表现出差异。Mer 在静息巨噬细胞和免疫抑制过程中作为耐受性受体发挥作用。相比之下,Axl 是一种炎症反应受体,其表达由促炎刺激诱导。Axl 和 Mer 在配体特异性、组织中配体 - 受体复合物的形成以及激活后的受体脱落方面存在差异。尽管存在这些差异,但两种蛋白的吞噬作用都严格依赖于由 TAM 受体 - 配体复合物与凋亡细胞表面的“吃我”信号磷脂酰丝氨酸桥接所触发的受体激活。