Suppr超能文献

相似文献

2
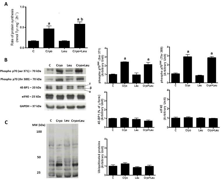
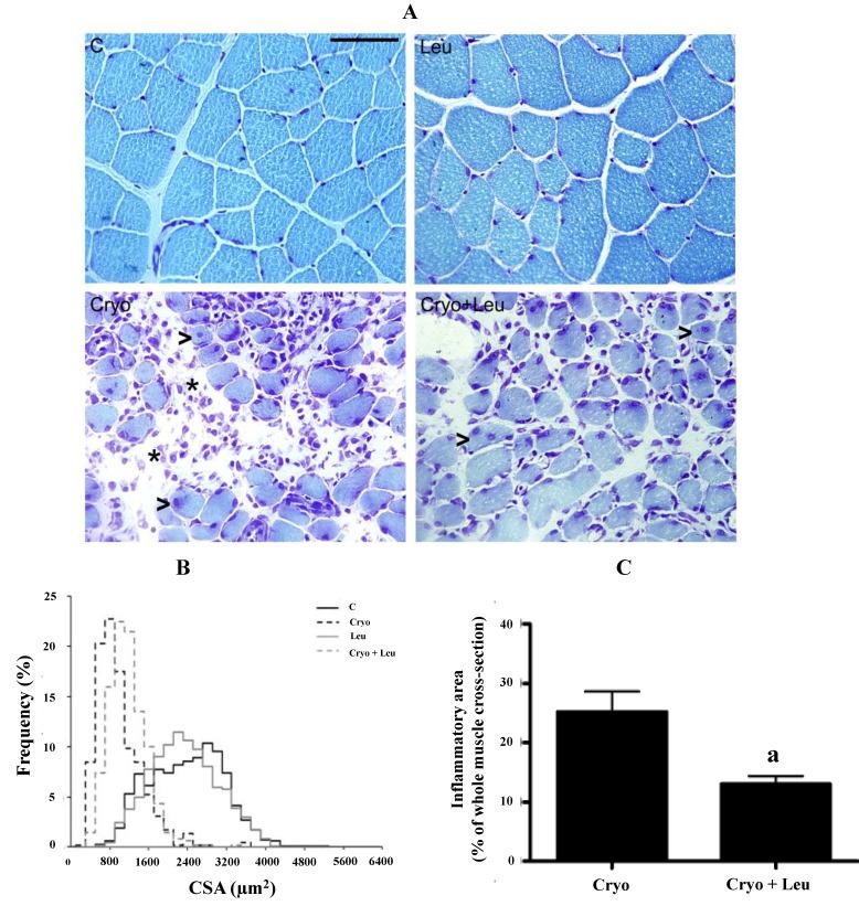
Leucine supplementation improves skeletal muscle regeneration after cryolesion in rats.
PLoS One. 2014 Jan 8;9(1):e85283. doi: 10.1371/journal.pone.0085283. eCollection 2014.
3
Leucine supplementation improves regeneration of skeletal muscles from old rats.
Exp Gerontol. 2015 Dec;72:269-77. doi: 10.1016/j.exger.2015.10.006. Epub 2015 Oct 23.
6
β2-Adrenoceptor is involved in connective tissue remodeling in regenerating muscles by decreasing the activity of MMP-9.
Cell Tissue Res. 2016 Jul;365(1):173-86. doi: 10.1007/s00441-016-2373-2. Epub 2016 Feb 20.
8
Glutamine supplementation improves contractile function of regenerating soleus muscles from rats.
J Muscle Res Cell Motil. 2022 Jun;43(2):87-97. doi: 10.1007/s10974-022-09615-3. Epub 2022 Feb 24.
9
TGF-beta1 and TNF-alpha are involved in the transcription of type I collagen alpha2 gene in soleus muscle atrophied by mechanical unloading.
J Appl Physiol (1985). 2008 Jan;104(1):170-7. doi: 10.1152/japplphysiol.00463.2006. Epub 2007 Oct 4.
10
Inhibitory effect of a TGFbeta receptor type-I inhibitor, Ki26894, on invasiveness of scirrhous gastric cancer cells.
Br J Cancer. 2010 Mar 2;102(5):844-51. doi: 10.1038/sj.bjc.6605561. Epub 2010 Feb 9.

引用本文的文献

3
The Effects of Mesenchymal Stem Cells-Derived Exosomes on Metabolic Reprogramming in Scar Formation and Wound Healing.
Int J Nanomedicine. 2024 Sep 24;19:9871-9887. doi: 10.2147/IJN.S480901. eCollection 2024.
5
Glutamine supplementation improves contractile function of regenerating soleus muscles from rats.
J Muscle Res Cell Motil. 2022 Jun;43(2):87-97. doi: 10.1007/s10974-022-09615-3. Epub 2022 Feb 24.
8
Pyruvate Might Bridge Gut Microbiota and Muscle Health in Aging Mice After Chronic High Dose of Leucine Supplementation.
Front Med (Lausanne). 2021 Nov 22;8:755803. doi: 10.3389/fmed.2021.755803. eCollection 2021.
9
Firearms-related skeletal muscle trauma: pathophysiology and novel approaches for regeneration.
NPJ Regen Med. 2021 Mar 26;6(1):17. doi: 10.1038/s41536-021-00127-1.

本文引用的文献

1
Leucine supplementation improves skeletal muscle regeneration after cryolesion in rats.
PLoS One. 2014 Jan 8;9(1):e85283. doi: 10.1371/journal.pone.0085283. eCollection 2014.
3
The muscular force transmission system: role of the intramuscular connective tissue.
J Bodyw Mov Ther. 2013 Jan;17(1):95-102. doi: 10.1016/j.jbmt.2012.06.001. Epub 2012 Jul 4.
6
Leucine supplementation chronically improves muscle protein synthesis in older adults consuming the RDA for protein.
Clin Nutr. 2012 Aug;31(4):512-9. doi: 10.1016/j.clnu.2012.01.005. Epub 2012 Feb 20.
9
Clenbuterol suppresses proteasomal and lysosomal proteolysis and atrophy-related genes in denervated rat soleus muscles independently of Akt.
Am J Physiol Endocrinol Metab. 2012 Jan 1;302(1):E123-33. doi: 10.1152/ajpendo.00188.2011. Epub 2011 Sep 27.
10
Structure and function of the skeletal muscle extracellular matrix.
Muscle Nerve. 2011 Sep;44(3):318-31. doi: 10.1002/mus.22094.

文献AI研究员

20分钟写一篇综述,助力文献阅读效率提升50倍。

立即体验

用中文搜PubMed

大模型驱动的PubMed中文搜索引擎

马上搜索

文档翻译

学术文献翻译模型,支持多种主流文档格式。

立即体验