Suppr超能文献

溴化塞帕替尼(YM155)在多发性骨髓瘤中的临床前疗效是通过下调Mcl-1实现的。

Preclinical efficacy of sepantronium bromide (YM155) in multiple myeloma is conferred by down regulation of Mcl-1.

作者信息

Wagner Verena, Hose Dirk, Seckinger Anja, Weiz Ludmila, Meißner Tobias, Rème Thiery, Breitkreutz Iris, Podar Klaus, Ho Anthony D, Goldschmidt Hartmut, Krämer Alwin, Klein Bernard, Raab Marc S

机构信息

Max-Eder Group Experimental Therapies for Hematologic Malignancies, German Cancer Research Center (DKFZ) and Dept. of Internal Medicine V, University of Heidelberg, Heidelberg, Germany.

Dept. of Internal Medicine V, University of Heidelberg, Heidelberg, Germany. National Center of Tumor Diseases, University of Heidelberg, Heidelberg, Germany.

出版信息

Oncotarget. 2014 Nov 15;5(21):10237-50. doi: 10.18632/oncotarget.2529.

Abstract

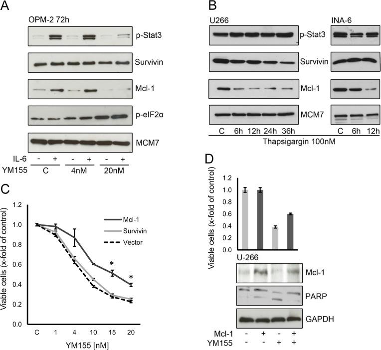
The inhibitor-of-apoptosis family member survivin has been reported to inhibit apoptosis and regulate mitosis and cytokinesis. In multiple myeloma, survivin has been described to be involved in downstream sequelae of various therapeutic agents. We assessed 1093 samples from previously untreated patients, including two independent cohorts of 392 and 701 patients, respectively. Survivin expression was associated with cell proliferation, adverse prognostic markers, and inferior event-free and overall survival, supporting the evaluation of survivin as a therapeutic target in myeloma. The small molecule suppressant of survivin--YM155--is in clinical development for the treatment of solid tumors. YM155 potently inhibited proliferation and induced apoptosis in primary myeloma cells and cell lines. Gene expression and protein profiling revealed the critical roles of IL6/STAT3-signaling and the unfolded protein response in the efficacy of YM155. Both pathways converged to down regulate anti-apoptotic Mcl-1 in myeloma cells. Conversely, growth inhibition and apoptotic cell death by YM155 was rescued by ectopic expression of Mcl-1 but not survivin, identifying Mcl-1 as the pivotal downstream target of YM155 in multiple myeloma. Mcl-1 expression was likewise associated with adverse prognostic markers, and inferior survival. Our results strongly support the clinical evaluation of YM155 in patients with multiple myeloma.

摘要

凋亡抑制蛋白家族成员survivin已被报道可抑制细胞凋亡,并调节有丝分裂和胞质分裂。在多发性骨髓瘤中,survivin已被描述参与各种治疗药物的下游后遗症。我们评估了来自未经治疗患者的1093份样本,分别包括两个独立队列的392例和701例患者。Survivin表达与细胞增殖、不良预后标志物以及较差的无事件生存期和总生存期相关,这支持将survivin评估为骨髓瘤的治疗靶点。Survivin的小分子抑制剂——YM155——正在进行治疗实体瘤的临床开发。YM155能有效抑制原代骨髓瘤细胞和细胞系增殖的增殖并诱导其凋亡。基因表达和蛋白质谱分析揭示了IL6/STAT3信号通路和未折叠蛋白反应在YM155疗效中的关键作用。这两条通路都汇聚于下调骨髓瘤细胞中抗凋亡蛋白Mcl-1。相反,通过异位表达Mcl-1而非survivin可挽救YM155对细胞生长的抑制作用和诱导凋亡的细胞死亡,这表明Mcl-1是YM155在多发性骨髓瘤中关键的下游靶点。Mcl-1表达同样与不良预后标志物及较差的生存率相关。我们的结果有力地支持了对多发性骨髓瘤患者进行YM155的临床评估。

https://cdn.ncbi.nlm.nih.gov/pmc/blobs/3ea3/4279369/b96644ccb5ce/oncotarget-05-10237-g001.jpg

文献AI研究员

20分钟写一篇综述,助力文献阅读效率提升50倍。

立即体验

用中文搜PubMed

大模型驱动的PubMed中文搜索引擎

马上搜索

文档翻译

学术文献翻译模型,支持多种主流文档格式。

立即体验