Suppr超能文献

对横纹肌肉瘤中的微小RNA谱进行深度测序揭示了miR-378家族成员的下调。

Deep Sequencing the microRNA profile in rhabdomyosarcoma reveals down-regulation of miR-378 family members.

作者信息

Megiorni Francesca, Cialfi Samantha, McDowell Heather P, Felsani Armando, Camero Simona, Guffanti Alessandro, Pizer Barry, Clerico Anna, De Grazia Alessandra, Pizzuti Antonio, Moles Anna, Dominici Carlo

机构信息

Department of Paediatrics and Infantile Neuropsychiatry, Sapienza University of Rome, Viale Regina Elena 324, 00161 Rome, Italy.

出版信息

BMC Cancer. 2014 Nov 25;14:880. doi: 10.1186/1471-2407-14-880.

Abstract

BACKGROUND

Rhabdomyosarcoma (RMS) is a highly malignant tumour accounting for nearly half of soft tissue sarcomas in children. MicroRNAs (miRNAs) represent a class of short, non-coding, regulatory RNAs which play a critical role in different cellular processes. Altered miRNA levels have been reported in human cancers, including RMS.

METHODS

Using deep sequencing technology, a total of 685 miRNAs were investigated in a group of alveolar RMSs (ARMSs), embryonal RMSs (ERMSs) as well as in normal skeletal muscle (NSM). Q-PCR, MTT, cytofluorimetry, migration assay, western blot and immunofluorescence experiments were carried out to determine the role of miR-378a-3p in cancer cell growth, apoptosis, migration and differentiation. Bioinformatics pipelines were used for miRNA target prediction and clustering analysis.

RESULTS

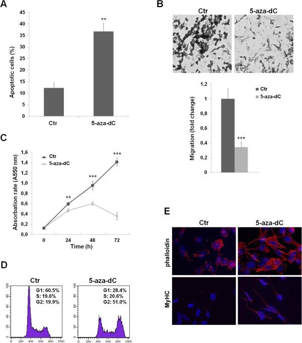
Ninety-seven miRNAs were significantly deregulated in ARMS and ERMS when compared to NSM. MiR-378 family members were dramatically decreased in RMS tumour tissue and cell lines. Interestingly, members of the miR-378 family presented as a possible target the insulin-like growth factor receptor 1 (IGF1R), a key signalling molecule in RMS. MiR-378a-3p over-expression in an RMS-derived cell line suppressed IGF1R expression and affected phosphorylated-Akt protein levels. Ectopic expression of miR-378a-3p caused significant changes in apoptosis, cell migration, cytoskeleton organization as well as a modulation of the muscular markers MyoD1, MyoR, desmin and MyHC. In addition, DNA demethylation by 5-aza-2'-deoxycytidine (5-aza-dC) was able to up-regulate miR-378a-3p levels with a concomitant induction of apoptosis, decrease in cell viability and cell cycle arrest in G2-phase. Cells treated with 5-aza-dC clearly changed their morphology and expressed moderate levels of MyHC.

CONCLUSIONS

MiR-378a-3p may function as a tumour suppressor in RMS and the restoration of its expression would be of therapeutic benefit in RMS. Furthermore, the role of epigenetic modifications in RMS deserves further investigations.

摘要

背景

横纹肌肉瘤(RMS)是一种高度恶性肿瘤,占儿童软组织肉瘤的近一半。微小RNA(miRNA)是一类短的非编码调节RNA,在不同细胞过程中起关键作用。据报道,包括RMS在内的人类癌症中miRNA水平发生改变。

方法

使用深度测序技术,在一组肺泡型RMS(ARMS)、胚胎型RMS(ERMS)以及正常骨骼肌(NSM)中总共研究了685种miRNA。进行了Q-PCR、MTT、细胞荧光分析、迁移试验、蛋白质免疫印迹和免疫荧光实验,以确定miR-378a-3p在癌细胞生长、凋亡、迁移和分化中的作用。生物信息学管道用于miRNA靶标预测和聚类分析。

结果

与NSM相比,97种miRNA在ARMS和ERMS中显著失调。miR-378家族成员在RMS肿瘤组织和细胞系中显著减少。有趣的是,miR-378家族成员将胰岛素样生长因子受体1(IGF1R)作为可能的靶标,IGF1R是RMS中的关键信号分子。在源自RMS的细胞系中过表达miR-378a-3p可抑制IGF1R表达并影响磷酸化Akt蛋白水平。miR-378a-3p的异位表达导致凋亡、细胞迁移、细胞骨架组织发生显著变化,并调节肌肉标志物MyoD1、MyoR、结蛋白和肌球蛋白重链(MyHC)。此外,5-氮杂-2'-脱氧胞苷(5-aza-dC)进行的DNA去甲基化能够上调miR-378a-3p水平,同时诱导凋亡、降低细胞活力并使细胞周期停滞在G2期。用5-aza-dC处理的细胞形态明显改变,并表达中等水平的MyHC。

结论

miR-378a-3p可能在RMS中起肿瘤抑制作用,恢复其表达对RMS具有治疗益处。此外,表观遗传修饰在RMS中的作用值得进一步研究。

https://cdn.ncbi.nlm.nih.gov/pmc/blobs/13fd/4289215/7f48c7e3a531/12885_2014_5127_Fig1_HTML.jpg

文献AI研究员

20分钟写一篇综述,助力文献阅读效率提升50倍。

立即体验

用中文搜PubMed

大模型驱动的PubMed中文搜索引擎

马上搜索

文档翻译

学术文献翻译模型,支持多种主流文档格式。

立即体验