Toropainen Sari, Malinen Marjo, Kaikkonen Sanna, Rytinki Miia, Jääskeläinen Tiina, Sahu Biswajyoti, Jänne Olli A, Palvimo Jorma J
Institute of Biomedicine, University of Eastern Finland, FI-70211 Kuopio, Finland.
Institute of Biomedicine, University of Eastern Finland, FI-70211 Kuopio, Finland Institute of Dentistry, University of Eastern Finland, FI-70211 Kuopio, Finland.
Nucleic Acids Res. 2015 Jan;43(2):848-61. doi: 10.1093/nar/gku1375. Epub 2014 Dec 30.
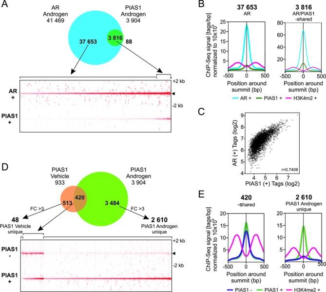
Androgen receptor (AR) is a ligand-activated transcription factor that plays a central role in the development and growth of prostate carcinoma. PIAS1 is an AR- and SUMO-interacting protein and a putative transcriptional coregulator overexpressed in prostate cancer. To study the importance of PIAS1 for the androgen-regulated transcriptome of VCaP prostate cancer cells, we silenced its expression by RNAi. Transcriptome analyses revealed that a subset of the AR-regulated genes is significantly influenced, either activated or repressed, by PIAS1 depletion. Interestingly, PIAS1 depletion also exposed a new set of genes to androgen regulation, suggesting that PIAS1 can mask distinct genomic loci from AR access. In keeping with gene expression data, silencing of PIAS1 attenuated VCaP cell proliferation. ChIP-seq analyses showed that PIAS1 interacts with AR at chromatin sites harboring also SUMO2/3 and surrounded by H3K4me2; androgen exposure increased the number of PIAS1-occupying sites, resulting in nearly complete overlap with AR chromatin binding events. PIAS1 interacted also with the pioneer factor FOXA1. Of note, PIAS1 depletion affected AR chromatin occupancy at binding sites enriched for HOXD13 and GATA motifs. Taken together, PIAS1 is a genuine chromatin-bound AR coregulator that functions in a target gene selective fashion to regulate prostate cancer cell growth.
雄激素受体(AR)是一种配体激活的转录因子,在前列腺癌的发生和发展中起核心作用。PIAS1是一种与AR和SUMO相互作用的蛋白,是一种在前列腺癌中过表达的假定转录共调节因子。为了研究PIAS1对VCaP前列腺癌细胞雄激素调节转录组的重要性,我们通过RNA干扰使其表达沉默。转录组分析显示,AR调节基因的一个子集受到PIAS1缺失的显著影响,要么被激活,要么被抑制。有趣的是,PIAS1缺失还使一组新的基因暴露于雄激素调节之下,这表明PIAS1可以掩盖AR无法接近的不同基因组位点。与基因表达数据一致,PIAS1的沉默减弱了VCaP细胞的增殖。ChIP-seq分析表明,PIAS1在也含有SUMO2/3且被H3K4me2包围的染色质位点与AR相互作用;雄激素暴露增加了PIAS1占据位点的数量,导致与AR染色质结合事件几乎完全重叠。PIAS1还与先驱因子FOXA1相互作用。值得注意的是,PIAS1缺失影响了在富含HOXD13和GATA基序的结合位点处的AR染色质占据情况。综上所述,PIAS1是一种真正的与染色质结合的AR共调节因子,以靶基因选择性的方式发挥作用来调节前列腺癌细胞的生长。