Division of Stem Cell Therapy, Center for Stem Cell Biology and Regenerative Medicine, Institute of Medical Science, University of Tokyo, 4-6-1 Shirokanedai, Minato-ku, Tokyo 108-8639, Japan.
Division of Stem Cell Therapy, Center for Stem Cell Biology and Regenerative Medicine, Institute of Medical Science, University of Tokyo, 4-6-1 Shirokanedai, Minato-ku, Tokyo 108-8639, Japan; Institute for Stem Cell Biology and Regenerative Medicine, Stanford University School of Medicine, 265 Campus Drive, Stanford, CA 94305-5461, USA.
Stem Cell Reports. 2015 Jan 13;4(1):103-113. doi: 10.1016/j.stemcr.2014.12.003. Epub 2014 Dec 31.
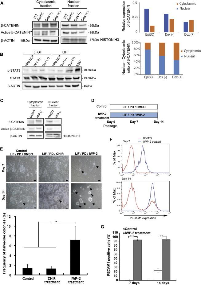
Epiblast stem cells (EpiSCs) in mice and rats are primed pluripotent stem cells (PSCs). They barely contribute to chimeric embryos when injected into blastocysts. Reprogramming of EpiSCs to embryonic stem cell (ESC)-like cells (rESCs) may occur in response to LIF-STAT3 signaling; however, low reprogramming efficiency hampers potential use of rESCs in generating chimeras. Here, we describe dramatic improvement of conversion efficiency from primed to naive-like PSCs through upregulation of E-cadherin in the presence of the cytokine LIF. Analysis revealed that blocking nuclear localization of β-CATENIN with small-molecule inhibitors significantly enhances reprogramming efficiency of mouse EpiSCs. Although activation of Wnt/β-catenin signals has been thought desirable for maintenance of naive PSCs, this study provides the evidence that inhibition of nuclear translocation of β-CATENIN enhances conversion of mouse EpiSCs to naive-like PSCs (rESCs). This affords better understanding of gene regulatory circuits underlying pluripotency and reprogramming of PSCs.
上皮干细胞(EpiSCs)在小鼠和大鼠中是初始多能干细胞(PSCs)。当将其注射到囊胚中时,它们几乎不会对嵌合胚胎做出贡献。上皮干细胞向胚胎干细胞(ESC)样细胞(rESCs)的重编程可能是对 LIF-STAT3 信号的反应;然而,低重编程效率阻碍了 rESCs 在产生嵌合体中的潜在用途。在这里,我们描述了通过在细胞因子 LIF 的存在下上调 E-钙粘蛋白,从初始多能干细胞向原始样 PSCs 的转化效率得到显著提高。分析表明,用小分子抑制剂阻断 β-CATENIN 的核定位可显著提高小鼠 EpiSCs 的重编程效率。虽然 Wnt/β-catenin 信号的激活被认为有利于维持原始 PSCs,但本研究提供了证据,表明抑制 β-CATENIN 的核易位可增强小鼠 EpiSCs 向原始样 PSCs(rESCs)的转化。这为深入了解多能性和 PSCs 重编程的基因调控回路提供了更好的理解。