Suppr超能文献

胶质代谢型谷氨酸受体-4可促进少突胶质细胞的成熟并提高其存活率。

Glial metabotropic glutamate receptor-4 increases maturation and survival of oligodendrocytes.

作者信息

Spampinato Simona Federica, Merlo Sara, Chisari Mariangela, Nicoletti Ferdinando, Sortino Maria Angela

机构信息

Department of Biomedical and Biotechnological Sciences, Section of Pharmacology, University of Catania Catania, Italy.

Department of Physiology and Pharmacology, University of Rome Sapienza Rome, Italy ; IRCSS Neuromed Pozzilli, Italy.

出版信息

Front Cell Neurosci. 2015 Jan 14;8:462. doi: 10.3389/fncel.2014.00462. eCollection 2014.

Abstract

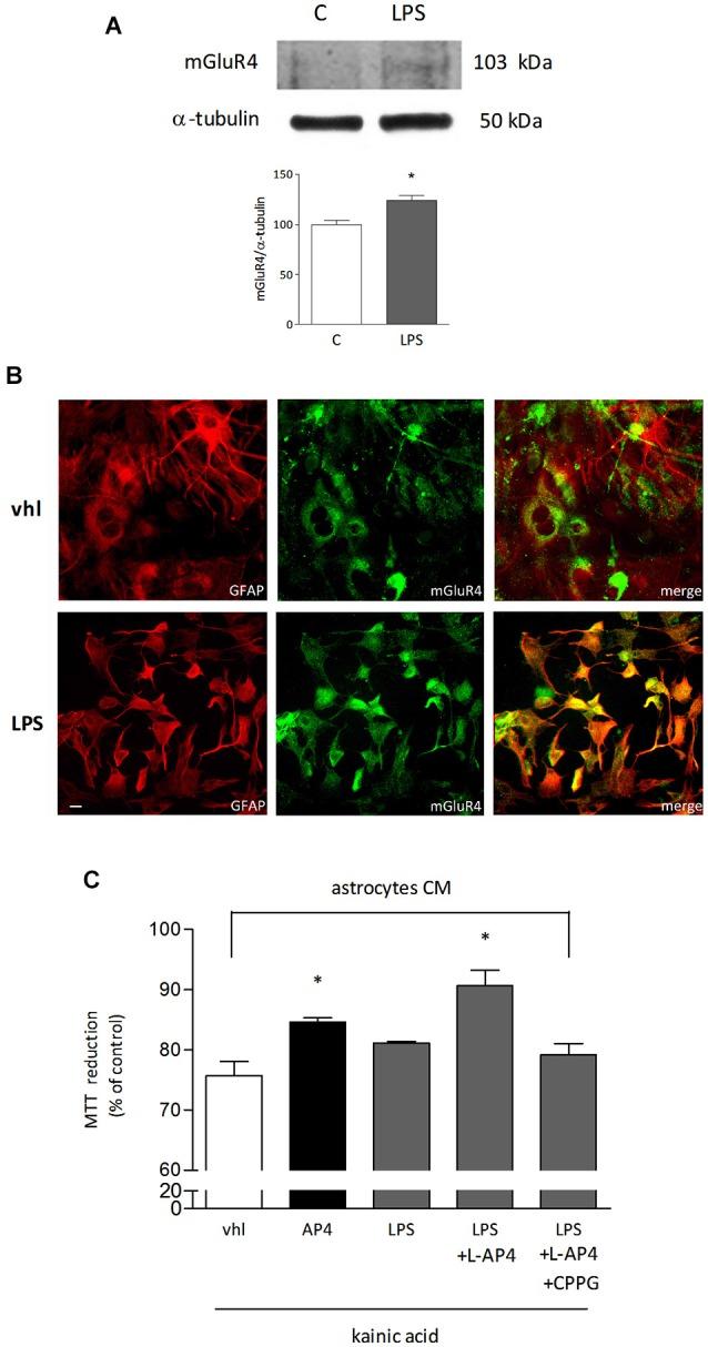
Group III metabotropic glutamate (mGlu) receptors mediate important neuroprotective and anti-inflammatory effects. Stimulation of mGlu4 receptor reduces neuroinflammation in a mouse model of experimental autoimmune encephalomyelitis (EAE) whereas mGlu4 knockout mice display exacerbated EAE clinical scores. We now show that mGlu4 receptors are expressed in oligodendrocytes, astrocytes and microglia in culture. Oligodendrocytes express mGlu4 receptors only at early stages of maturation (O4 positive), but not when more differentiated (myelin basic protein, MBP positive). Treatment of immature oligodendrocytes with the mGlu4 receptor agonist L-2-Amino-4-phosphonobutyrate (L-AP4; 50 μM for 48 h) accelerates differentiation with enhanced branching and earlier appearance of MBP staining. Oligodendrocyte death induced by exposure to 1 mM kainic acid for 24 h is significantly reduced by a 30-min pretreatment with L-AP4 (50 μM), an effect observed only in the presence of astrocytes, mimicked by the specific mGlu4 receptor positive allosteric modulator N-Phenyl-7-(hydroxyimino)cyclopropa[b]chromen-1a-carboxamide (PHCCC) (30 μM) and prevented by pretreatment with the mGlu4 receptor antagonist, cyclopropyl-4-phosphonophenylglycine (CPPG) (100 μM). In astrocytes, mGlu4 receptor is the most expressed among group III mGlu receptors, as by Quantitative real time PCR (QRT-PCR), and its silencing prevents protective effects. Protection is also observed when conditioned medium (CM) from L-AP4-pretreated astrocytes is transferred to oligodendrocytes challenged with kainic acid. Transforming growth factor β (TGF-β) mediates the increased oligodendrocyte survival as the effect of L-AP4 is mimicked by addition of 10 ng/ml TGF-β and prevented by incubation with a neutralizing anti-TGF-β antibody. In contrast, despite the expression of mGlu4 receptor in resting and activated microglia, CM from L-AP4-stimulated microglia does not modify kainate-induced oligodendrocyte toxicity. Our results suggest that mGlu4 receptors expressed in astrocytes mediate enhanced survival of oligodendrocytes under conditions of excitotoxicity.

摘要

III组代谢型谷氨酸(mGlu)受体介导重要的神经保护和抗炎作用。在实验性自身免疫性脑脊髓炎(EAE)小鼠模型中,刺激mGlu4受体可减轻神经炎症,而mGlu4基因敲除小鼠的EAE临床评分则会加剧。我们现在发现,mGlu4受体在培养的少突胶质细胞、星形胶质细胞和小胶质细胞中均有表达。少突胶质细胞仅在成熟早期(O4阳性)表达mGlu4受体,而在分化程度更高时(髓鞘碱性蛋白,MBP阳性)则不表达。用mGlu4受体激动剂L-2-氨基-4-膦酰丁酸(L-AP4;50 μM,处理48小时)处理未成熟的少突胶质细胞,可加速其分化,增加分支并使MBP染色更早出现。用1 mM海藻酸处理24小时诱导的少突胶质细胞死亡,在L-AP4(50 μM)预处理30分钟后显著减少,这种作用仅在星形胶质细胞存在时观察到,可被特异性mGlu4受体正向变构调节剂N-苯基-7-(羟基亚氨基)环丙基[b]色烯-1a-甲酰胺(PHCCC)(30 μM)模拟,并被mGlu4受体拮抗剂环丙基-4-膦酰苯甘氨酸(CPPG)(100 μM)预处理所阻断。在星形胶质细胞中,通过定量实时PCR(QRT-PCR)检测发现,mGlu4受体是III组mGlu受体中表达最多的,其沉默会阻止保护作用。当将L-AP4预处理的星形胶质细胞的条件培养基(CM)转移到用海藻酸攻击的少突胶质细胞时,也观察到了保护作用。转化生长因子β(TGF-β)介导了少突胶质细胞存活率的增加,因为添加10 ng/ml TGF-β可模拟L-AP4的作用,而用中和性抗TGF-β抗体孵育可阻断该作用。相比之下,尽管mGlu4受体在静息和活化的小胶质细胞中均有表达,但L-AP4刺激的小胶质细胞的CM并不会改变海藻酸盐诱导的少突胶质细胞毒性。我们的结果表明,星形胶质细胞中表达的mGlu4受体在兴奋性毒性条件下介导了少突胶质细胞存活率的提高。

https://cdn.ncbi.nlm.nih.gov/pmc/blobs/7ede/4294134/18c33835ee42/fncel-08-00462-g0001.jpg

文献AI研究员

20分钟写一篇综述,助力文献阅读效率提升50倍。

立即体验

用中文搜PubMed

大模型驱动的PubMed中文搜索引擎

马上搜索

文档翻译

学术文献翻译模型,支持多种主流文档格式。

立即体验