Zhang Shuai, Li Xin, Sun Zenghui, Shao Shujun, Hu Lingfei, Ye Meng, Zhou Yanhong, Xia Xiaojian, Yu Jingquan, Shi Kai
Department of Horticulture, Zijingang Campus, Zhejiang University, 866 Yuhangtang Road, Hangzhou, 310058, P.R. China.
Department of Horticulture, Zijingang Campus, Zhejiang University, 866 Yuhangtang Road, Hangzhou, 310058, P.R. China Tea Research Insititute, Chinese Academy of Agricultural Science, Hangzhou, 310008, P.R. China.
J Exp Bot. 2015 Apr;66(7):1951-63. doi: 10.1093/jxb/eru538. Epub 2015 Feb 5.
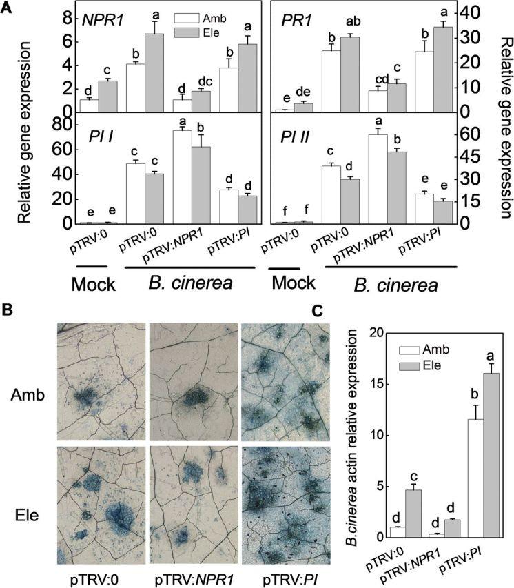
Increasing CO2 concentrations ([CO2]) have the potential to disrupt plant-pathogen interactions in natural and agricultural ecosystems, but the research in this area has often produced conflicting results. Variations in phytohormone salicylic acid (SA) and jasmonic acid (JA) signalling could be associated with variations in the responses of pathogens to plants grown under elevated [CO2]. In this study, interactions between tomato plants and three pathogens with different infection strategies were compared. Elevated [CO2] generally favoured SA biosynthesis and signalling but repressed the JA pathway. The exposure of plants to elevated [CO2] revealed a lower incidence and severity of disease caused by tobacco mosaic virus (TMV) and by Pseudomonas syringae, whereas plant susceptibility to necrotrophic Botrytis cinerea increased. The elevated [CO2]-induced and basal resistance to TMV and P. syringae were completely abolished in plants in which the SA signalling pathway nonexpressor of pathogenesis-related genes 1 (NPR1) had been silenced or in transgenic plants defective in SA biosynthesis. In contrast, under both ambient and elevated [CO2], the susceptibility to B. cinerea highly increased in plants in which the JA signalling pathway proteinase inhibitors (PI) gene had been silenced or in a mutant affected in JA biosynthesis. However, plants affected in SA signalling remained less susceptible to this disease. These findings highlight the modulated antagonistic relationship between SA and JA that contributes to the variation in disease susceptibility under elevated [CO2]. This information will be critical for investigating how elevated CO2 may affect plant defence and the dynamics between plants and pathogens in both agricultural and natural ecosystems.
二氧化碳浓度([CO₂])的增加有可能破坏自然和农业生态系统中的植物 - 病原体相互作用,但该领域的研究结果往往相互矛盾。植物激素水杨酸(SA)和茉莉酸(JA)信号传导的变化可能与病原体对在高[CO₂]条件下生长的植物的反应变化有关。在本研究中,比较了番茄植株与三种具有不同感染策略的病原体之间的相互作用。升高的[CO₂]通常有利于SA的生物合成和信号传导,但抑制JA途径。将植物暴露于升高的[CO₂]下,由烟草花叶病毒(TMV)和丁香假单胞菌引起的疾病发病率和严重程度较低,而植物对坏死性灰葡萄孢的易感性增加。在病程相关基因1(NPR1)的SA信号通路非表达子被沉默的植物或SA生物合成有缺陷的转基因植物中,升高的[CO₂]诱导的和对TMV和丁香假单胞菌的基础抗性完全丧失。相反,在环境和升高的[CO₂]条件下,JA信号通路蛋白酶抑制剂(PI)基因被沉默的植物或JA生物合成受影响的突变体中,对灰葡萄孢的易感性大幅增加。然而,SA信号传导受影响的植物对这种疾病的易感性仍然较低。这些发现突出了SA和JA之间调节的拮抗关系,这有助于在升高的[CO₂]条件下疾病易感性的变化。这些信息对于研究升高的二氧化碳如何影响植物防御以及农业和自然生态系统中植物与病原体之间的动态关系至关重要。