Suppr超能文献

元黏附素的抑制可抑制前列腺癌细胞的生物学行为并增强其对顺铂的敏感性。

Repression of metadherin inhibits biological behavior of prostate cancer cells and enhances their sensitivity to cisplatin.

作者信息

Wei Yong-Bao, Guo Qiong, Gao Yun-Liang, Yan Bin, Wang Zhao, Yang Jin-Rui, Liu Wei

机构信息

Department of Urology, The Second Xiangya Hospital, Central South University, Changsha, Hunan 410011, P.R. China.

Department of Urology, Changsha Central Hospital, Changsha, Hunan 410004, P.R. China.

出版信息

Mol Med Rep. 2015 Jul;12(1):226-32. doi: 10.3892/mmr.2015.3357. Epub 2015 Feb 16.

Abstract

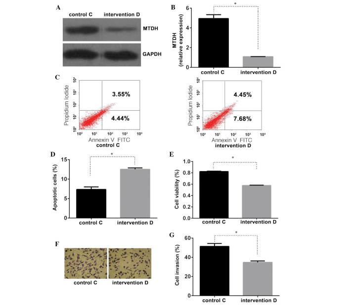
Metadherin (MTDH), also known as astrocyte-elevated gene-1, was first cloned in 2002 and has been confirmed as an oncogene in numerous types of cancer by previous studies. Overexpression of MTDH has been observed in multiple types of cancer, including breast, esophageal, prostate, cervical and non-small-cell lung cancer, as well as neuroblastoma and hepatocellular carcinoma. However, at present, few investigations into MTDH‑associated prostate cancer have been performed. A previous study suggested that MTDH was expressed at higher levels in prostate cancer samples, compared with those of benign prostatic hyperplasia. The present study aimed to elucidate the effects of MTDH as an oncogene associated with the biological behavior of prostate cancer cells and chemotherapy-sensitivity to cisplatin in vitro. It was demonstrated that the inhibition of MTDH expression promoted cell apoptosis, reduced cell viability and weakened the invasive ability of prostate cancer cells. In addition, the suppression of MTDH expression increased cell sensitivity to cisplatin. Furthermore, it was demonstrated that MTDH‑associated phosphoinositide 3-kinase/Akt signaling pathways may be involved in mediating the biological behavior of prostate cancer.

摘要

黏附素(MTDH),也被称为星形胶质细胞上调基因-1,于2002年首次克隆,先前的研究已证实它在多种癌症类型中是一种癌基因。在多种癌症类型中均观察到MTDH的过表达,包括乳腺癌、食管癌、前列腺癌、宫颈癌和非小细胞肺癌,以及神经母细胞瘤和肝细胞癌。然而,目前针对与MTDH相关的前列腺癌的研究较少。一项先前的研究表明,与良性前列腺增生样本相比,MTDH在前列腺癌样本中的表达水平更高。本研究旨在阐明MTDH作为一种癌基因对前列腺癌细胞生物学行为以及体外对顺铂化疗敏感性的影响。结果表明,抑制MTDH表达可促进细胞凋亡、降低细胞活力并减弱前列腺癌细胞的侵袭能力。此外,抑制MTDH表达可增加细胞对顺铂的敏感性。此外,还证明与MTDH相关的磷脂酰肌醇3-激酶/蛋白激酶B信号通路可能参与介导前列腺癌的生物学行为。

https://cdn.ncbi.nlm.nih.gov/pmc/blobs/863b/4438956/8dacac6d39e7/MMR-12-01-0226-g00.jpg

文献AI研究员

20分钟写一篇综述,助力文献阅读效率提升50倍。

立即体验

用中文搜PubMed

大模型驱动的PubMed中文搜索引擎

马上搜索

文档翻译

学术文献翻译模型,支持多种主流文档格式。

立即体验