• 文献检索
  • 文档翻译
  • 深度研究
  • 学术资讯
  • Suppr Zotero 插件Zotero 插件
  • 邀请有礼
  • 套餐&价格
  • 历史记录
应用&插件
Suppr Zotero 插件Zotero 插件浏览器插件Mac 客户端Windows 客户端微信小程序
定价
高级版会员购买积分包购买API积分包
服务
文献检索文档翻译深度研究API 文档MCP 服务
关于我们
关于 Suppr公司介绍联系我们用户协议隐私条款
关注我们

Suppr 超能文献

核心技术专利:CN118964589B侵权必究
粤ICP备2023148730 号-1Suppr @ 2026

文献检索

告别复杂PubMed语法,用中文像聊天一样搜索,搜遍4000万医学文献。AI智能推荐,让科研检索更轻松。

立即免费搜索

文件翻译

保留排版,准确专业,支持PDF/Word/PPT等文件格式,支持 12+语言互译。

免费翻译文档

深度研究

AI帮你快速写综述,25分钟生成高质量综述,智能提取关键信息,辅助科研写作。

立即免费体验

2010年欧洲侵袭性肺炎球菌病死亡的危险因素

Risk factors for death from invasive pneumococcal disease, Europe, 2010.

作者信息

Navarro-Torné Adoración, Dias Joana Gomes, Hruba Frantiska, Lopalco Pier Luigi, Pastore-Celentano Lucia, Gauci Andrew J Amato

出版信息

Emerg Infect Dis. 2015 Mar;21(3):417-25. doi: 10.3201/eid2103.140634.

DOI:10.3201/eid2103.140634
PMID:25693604
原文链接:https://pmc.ncbi.nlm.nih.gov/articles/PMC4344260/
Abstract

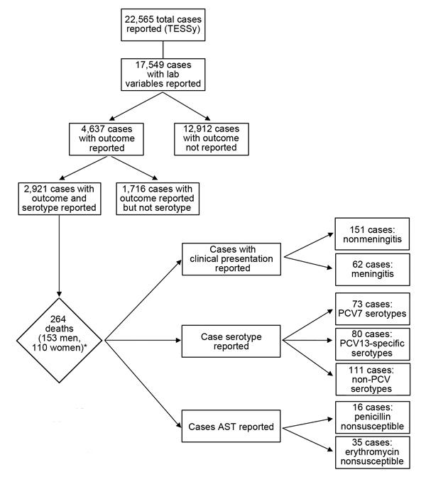
We studied the possible association between patient age and sex, clinical presentation, Streptococcus pneumoniae serotype, antimicrobial resistance, and death in invasive pneumococcal disease cases reported by 17 European countries during 2010. The study sample comprised 2,921 patients, of whom 56.8% were men and 38.2% were >65 years of age. Meningitis occurred in 18.5% of cases. Death was reported in 264 (9.0%) cases. Older age, meningitis, and nonsusceptibility to penicillin were significantly associated with death. Non-pneumococcal conjugate vaccine (PCV) serotypes among children <5 years of age and 7-valent PCV serotypes among persons 5-64 years of age were associated with increased risk for death; among adults >65 years of age, risk did not differ by serotype. These findings highlight differences in case-fatality rates between serotypes and age; thus, continued epidemiologic surveillance across all ages is crucial to monitor the long-term effects of PCVs.

摘要

我们研究了2010年期间17个欧洲国家报告的侵袭性肺炎球菌病病例中患者年龄与性别、临床表现、肺炎链球菌血清型、抗菌药物耐药性及死亡之间的可能关联。研究样本包括2921名患者,其中56.8%为男性,38.2%年龄大于65岁。18.5%的病例发生了脑膜炎。264例(9.0%)报告死亡。年龄较大、患脑膜炎以及对青霉素不敏感与死亡显著相关。5岁以下儿童中的非肺炎球菌结合疫苗(PCV)血清型以及5 - 64岁人群中的7价PCV血清型与死亡风险增加相关;在65岁以上成年人中,死亡风险因血清型而异。这些发现凸显了不同血清型和年龄之间病死率的差异;因此,持续对所有年龄段进行流行病学监测对于监测PCV的长期影响至关重要。

https://cdn.ncbi.nlm.nih.gov/pmc/blobs/ccb5/4344260/07bf51f3c1b8/14-0634-F2.jpg
https://cdn.ncbi.nlm.nih.gov/pmc/blobs/ccb5/4344260/dc054ca1e03a/14-0634-F1.jpg
https://cdn.ncbi.nlm.nih.gov/pmc/blobs/ccb5/4344260/07bf51f3c1b8/14-0634-F2.jpg
https://cdn.ncbi.nlm.nih.gov/pmc/blobs/ccb5/4344260/dc054ca1e03a/14-0634-F1.jpg
https://cdn.ncbi.nlm.nih.gov/pmc/blobs/ccb5/4344260/07bf51f3c1b8/14-0634-F2.jpg

相似文献

1
Risk factors for death from invasive pneumococcal disease, Europe, 2010.2010年欧洲侵袭性肺炎球菌病死亡的危险因素
Emerg Infect Dis. 2015 Mar;21(3):417-25. doi: 10.3201/eid2103.140634.
2
Laboratory surveillance of invasive pneumococcal disease in Australia, 2003 predicting the future impact of the universal childhood conjugate vaccine program.2003年澳大利亚侵袭性肺炎球菌疾病的实验室监测:预测儿童通用结合疫苗计划的未来影响
Commun Dis Intell Q Rep. 2004;28(4):455-64.
3
Changing trends in serotype distribution and antimicrobial susceptibility of Streptococcus pneumoniae causing invasive diseases in Central Thailand, 2009-2012.2009 - 2012年泰国中部侵袭性疾病肺炎链球菌血清型分布及抗菌药物敏感性的变化趋势
Hum Vaccin Immunother. 2014;10(7):1866-73. doi: 10.4161/hv.28675.
4
Invasive pneumococcal disease in Australia, 2009 and 2010.2009年和2010年澳大利亚的侵袭性肺炎球菌疾病
Commun Dis Intell Q Rep. 2015 Jun 30;39(2):E265-79. doi: 10.33321/cdi.2015.39.23.
5
Nearly complete elimination of the 7-valent pneumococcal conjugate vaccine serotypes in Tennessee.田纳西州几乎完全消除了 7 价肺炎球菌结合疫苗血清型。
Pediatr Infect Dis J. 2013 Jun;32(6):604-9. doi: 10.1097/INF.0b013e318287fe0d.
6
Epidemiologic characteristics, serotypes, and antimicrobial susceptibilities of invasive Streptococcus pneumoniae isolates in a nationwide surveillance study in Lebanon.黎巴嫩全国性监测研究中侵袭性肺炎链球菌分离株的流行病学特征、血清型和抗菌药物敏感性。
Vaccine. 2012 Dec 31;30 Suppl 6:G11-7. doi: 10.1016/j.vaccine.2012.07.020.
7
Regional differences in serotype distribution, pneumococcal vaccine coverage, and antimicrobial resistance of invasive pneumococcal disease among German federal states.德国联邦州侵袭性肺炎球菌病血清型分布、肺炎球菌疫苗接种覆盖率和抗菌药物耐药性的地域差异。
Int J Med Microbiol. 2010 Apr;300(4):237-47. doi: 10.1016/j.ijmm.2009.05.005. Epub 2009 Jul 14.
8
Impact of pneumococcal conjugate vaccines on burden of invasive pneumococcal disease and serotype distribution of Streptococcus pneumoniae isolates: an overview from Kuwait.肺炎球菌结合疫苗对侵袭性肺炎球菌病负担和肺炎链球菌分离株血清型分布的影响:科威特的综述。
Vaccine. 2012 Dec 31;30 Suppl 6:G37-40. doi: 10.1016/j.vaccine.2012.10.061.
9
European enhanced surveillance of invasive pneumococcal disease in 2010: data from 26 European countries in the post-heptavalent conjugate vaccine era.2010年欧洲侵袭性肺炎球菌疾病强化监测:来自26个欧洲国家在七价结合疫苗时代后的数据。
Vaccine. 2014 Jun 17;32(29):3644-50. doi: 10.1016/j.vaccine.2014.04.066. Epub 2014 May 2.
10
Invasive pneumococcal disease in Australia, 2011 and 2012.2011年和2012年澳大利亚的侵袭性肺炎球菌疾病
Commun Dis Intell Q Rep. 2016 Jun 30;40(2):E267-84. doi: 10.33321/cdi.2016.40.22.

引用本文的文献

1
Emergence of a piliated and multidrug-resistant serotype 35B-ST156 clone in Japan.日本出现一株有菌毛且耐多药的35B血清型-ST156克隆株。
Microbiol Spectr. 2025 Sep 2;13(9):e0063225. doi: 10.1128/spectrum.00632-25. Epub 2025 Aug 5.
2
Pneumococcal serotypes and their association with death risk in invasive pneumococcal disease: a systematic review and meta-analysis.肺炎球菌血清型及其与侵袭性肺炎球菌病死亡风险的关联:一项系统评价和荟萃分析。
Front Med (Lausanne). 2025 May 14;12:1566502. doi: 10.3389/fmed.2025.1566502. eCollection 2025.
3
Global Case Fatality of Bacterial Meningitis During an 80-Year Period: A Systematic Review and Meta-Analysis.

本文引用的文献

1
Initial effects of the National PCV7 Childhood Immunization Program on adult invasive pneumococcal disease in Israel.以色列国家7价肺炎球菌结合疫苗儿童免疫规划对成人侵袭性肺炎球菌疾病的初步影响。
PLoS One. 2014 Feb 7;9(2):e88406. doi: 10.1371/journal.pone.0088406. eCollection 2014.
2
Seasonal drivers of pneumococcal disease incidence: impact of bacterial carriage and viral activity.肺炎球菌病发病的季节性驱动因素:细菌携带和病毒活动的影响。
Clin Infect Dis. 2014 Jan;58(2):188-94. doi: 10.1093/cid/cit721. Epub 2013 Nov 3.
3
Surface charge of Streptococcus pneumoniae predicts serotype distribution.
全球 80 年间细菌性脑膜炎的病死率:系统评价和荟萃分析。
JAMA Netw Open. 2024 Aug 1;7(8):e2424802. doi: 10.1001/jamanetworkopen.2024.24802.
4
Clinical characteristics and risk factors for poor outcomes of invasive pneumococcal disease in pediatric patients in China.中国儿童侵袭性肺炎球菌病不良结局的临床特征和危险因素。
BMC Infect Dis. 2024 Jun 19;24(1):602. doi: 10.1186/s12879-024-09493-9.
5
Antimicrobial Resistance of Clinical Serotypes between 2017 and 2022 in Crete, Greece.2017年至2022年希腊克里特岛临床血清型的抗菌药物耐药性
Infect Chemother. 2024 Mar;56(1):73-82. doi: 10.3947/ic.2023.0098. Epub 2024 Jan 30.
6
Disease-Associated Streptococcus pneumoniae Genetic Variation.疾病相关肺炎链球菌遗传变异。
Emerg Infect Dis. 2024 Jan;30(1):39-49. doi: 10.3201/eid3001.221927.
7
Addition of daptomycin for the treatment of pneumococcal meningitis: protocol for the AddaMAP study.添加达托霉素治疗肺炎球菌性脑膜炎:AddaMAP 研究方案。
BMJ Open. 2023 Jul 25;13(7):e073032. doi: 10.1136/bmjopen-2023-073032.
8
Pneumococcal Serotype Evolution and Burden in European Adults in the Last Decade: A Systematic Review.过去十年欧洲成年人肺炎球菌血清型演变与疾病负担:一项系统评价
Microorganisms. 2023 May 24;11(6):1376. doi: 10.3390/microorganisms11061376.
9
Invasive pneumococcal disease and long-term outcomes in children: A 20-year population cohort study.儿童侵袭性肺炎球菌疾病及其长期预后:一项为期20年的人群队列研究。
Lancet Reg Health Am. 2022 Aug 8;14:100341. doi: 10.1016/j.lana.2022.100341. eCollection 2022 Oct.
10
Frequent Transmission of Streptococcus pneumoniae Serotype 35B and 35D, Clonal Complex 558 Lineage, across Continents and the Formation of Multiple Clades in Japan.频繁跨越各大洲传播的肺炎链球菌 35B 和 35D 血清型,克隆复合体 558 谱系,以及在日本形成的多个分支。
Antimicrob Agents Chemother. 2023 Feb 16;67(2):e0108322. doi: 10.1128/aac.01083-22. Epub 2023 Jan 18.
肺炎链球菌的表面电荷可预测血清型分布。
Infect Immun. 2013 Dec;81(12):4519-24. doi: 10.1128/IAI.00724-13. Epub 2013 Sep 30.
4
Preventing pneumococcal disease in the elderly: recent advances in vaccines and implications for clinical practice.预防老年人肺炎球菌病:疫苗的最新进展及其对临床实践的意义。
Drugs Aging. 2013 May;30(5):263-76. doi: 10.1007/s40266-013-0060-5.
5
The impact of 7-valent pneumococcal conjugate vaccine on invasive pneumococcal disease: a literature review.7 价肺炎球菌结合疫苗对侵袭性肺炎球菌病的影响:文献综述。
Adv Ther. 2013 Feb;30(2):127-51. doi: 10.1007/s12325-013-0007-6. Epub 2013 Feb 7.
6
Changes in molecular epidemiology of streptococcus pneumoniae causing meningitis following introduction of pneumococcal conjugate vaccination in England and Wales.英格兰和威尔士引入肺炎球菌结合疫苗后引起脑膜炎的肺炎链球菌分子流行病学变化。
J Clin Microbiol. 2013 Mar;51(3):820-7. doi: 10.1128/JCM.01917-12. Epub 2012 Dec 26.
7
Serotype-independent pneumococcal vaccines.血清型无关型肺炎球菌疫苗。
Cell Mol Life Sci. 2013 Sep;70(18):3303-26. doi: 10.1007/s00018-012-1234-8. Epub 2012 Dec 27.
8
Invasive pneumococcal disease after routine pneumococcal conjugate vaccination in children, England and Wales.儿童常规接种肺炎球菌结合疫苗后的侵袭性肺炎球菌病,英格兰和威尔士。
Emerg Infect Dis. 2013 Jan;19(1):61-8. doi: 10.3201/eid1901.120741.
9
Effectiveness of the ten-valent pneumococcal Haemophilus influenzae protein D conjugate vaccine (PHiD-CV10) against invasive pneumococcal disease: a cluster randomised trial.十价肺炎球菌结合疫苗(PHiD-CV10)对侵袭性肺炎球菌病的有效性:一项集群随机试验。
Lancet. 2013 Jan 19;381(9862):214-22. doi: 10.1016/S0140-6736(12)61854-6. Epub 2012 Nov 16.
10
Prevention of pneumococcal diseases in the post-seven valent vaccine era: a European perspective.七价肺炎球菌结合疫苗时代之后的肺炎球菌疾病预防:欧洲视角。
BMC Infect Dis. 2012 Sep 7;12:207. doi: 10.1186/1471-2334-12-207.