Tu Tony C, Brown Nicholas K, Kim Tae-Jin, Wroblewska Joanna, Yang Xuanming, Guo Xiaohuan, Lee Seoyun Hyunji, Kumar Vinay, Lee Kyung-Mi, Fu Yang-Xin
Department of Pathology, The University of Chicago, Chicago, IL 60637.
Department of Pathology, The University of Chicago, Chicago, IL 60637 Global Research Lab, Department of Biochemistry and Molecular Biology, Korea University College of Medicine, Seoul 136-705, South Korea.
J Exp Med. 2015 Mar 9;212(3):415-29. doi: 10.1084/jem.20131601. Epub 2015 Feb 23.
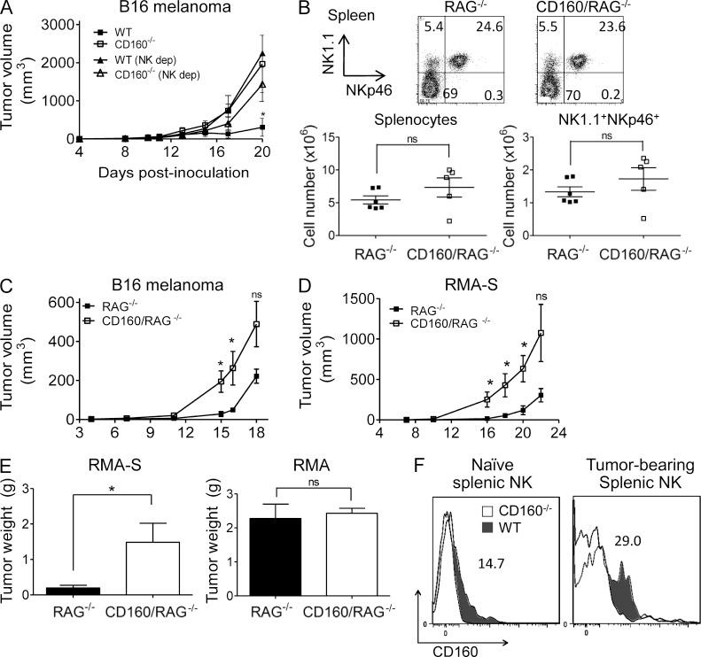
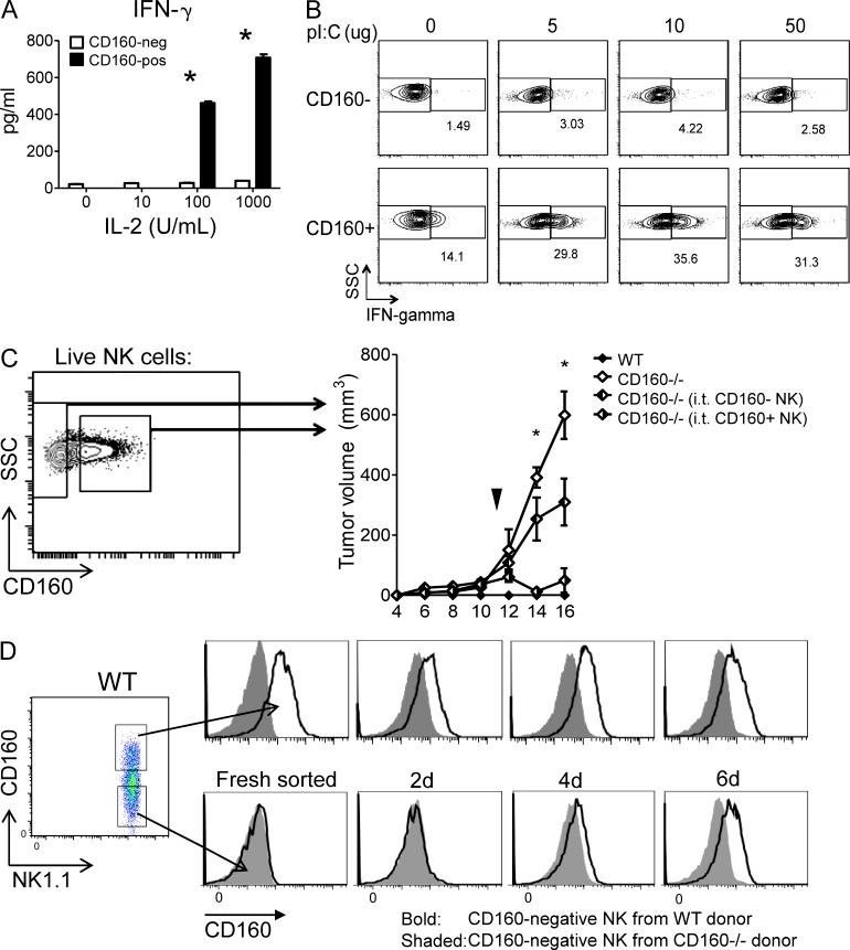
NK-derived cytokines play important roles for natural killer (NK) function, but how the cytokines are regulated is poorly understood. CD160 is expressed on activated NK or T cells in humans but its function is unknown. We generated CD160-deficient mice to probe its function. Although CD160(-/-) mice showed no abnormalities in lymphocyte development, the control of NK-sensitive tumors was severely compromised in CD160(-/-) mice. Surprisingly, the cytotoxicity of NK cells was not impaired, but interferon-γ (IFN-γ) secretion by NK cells was markedly reduced in CD160(-/-) mice. Functionally targeting CD160 signaling with a soluble CD160-Ig also impaired tumor control and IFN-γ production, suggesting an active role of CD160 signaling. Using reciprocal bone marrow transfer and cell culture, we have identified the intrinsic role of CD160 on NK cells, as well as its receptor on non-NK cells, for regulating cytokine production. To demonstrate sufficiency of the CD160(+) NK cell subset in controlling NK-dependent tumor growth, intratumoral transfer of the CD160(+) NK fraction led to tumor regression in CD160(-/-) tumor-bearing mice, indicating demonstrable therapeutic potential for controlling early tumors. Therefore, CD160 is not only an important biomarker but also functionally controls cytokine production by NK cells.
自然杀伤细胞(NK)衍生的细胞因子对自然杀伤(NK)功能起着重要作用,但这些细胞因子是如何被调控的却知之甚少。CD160在人类活化的NK细胞或T细胞上表达,但其功能尚不清楚。我们培育了CD160基因缺陷小鼠以探究其功能。尽管CD160(-/-)小鼠在淋巴细胞发育方面没有异常,但在CD160(-/-)小鼠中,对NK敏感肿瘤的控制严重受损。令人惊讶的是,NK细胞的细胞毒性并未受损,但在CD160(-/-)小鼠中,NK细胞分泌的干扰素-γ(IFN-γ)明显减少。用可溶性CD160-Ig在功能上靶向CD160信号传导也损害了肿瘤控制和IFN-γ的产生,这表明CD160信号传导具有积极作用。通过相互骨髓移植和细胞培养,我们确定了CD160在NK细胞上的内在作用,以及其在非NK细胞上的受体在调节细胞因子产生方面的作用。为了证明CD160(+)NK细胞亚群在控制NK依赖性肿瘤生长方面的充分性,将CD160(+)NK组分瘤内转移导致CD160(-/-)荷瘤小鼠肿瘤消退,这表明在控制早期肿瘤方面具有可证明的治疗潜力。因此,CD160不仅是一种重要的生物标志物,而且在功能上控制NK细胞产生细胞因子。