Suppr超能文献

肌动蛋白灶通过WASP途径促进原代T淋巴细胞中磷脂酶C-γ的激活。

Actin foci facilitate activation of the phospholipase C-γ in primary T lymphocytes via the WASP pathway.

作者信息

Kumari Sudha, Depoil David, Martinelli Roberta, Judokusumo Edward, Carmona Guillaume, Gertler Frank B, Kam Lance C, Carman Christopher V, Burkhardt Janis K, Irvine Darrell J, Dustin Michael L

机构信息

Skirball Institute of Biomolecular Medicine, New York University School of Medicine, New York, United States.

Beth Israel Deaconess Medical Center, Harvard Medical School, Boston, United States.

出版信息

Elife. 2015 Mar 11;4:e04953. doi: 10.7554/eLife.04953.

Abstract

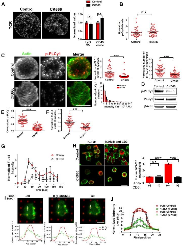
Wiscott Aldrich Syndrome protein (WASP) deficiency results in defects in calcium ion signaling, cytoskeletal regulation, gene transcription and overall T cell activation. The activation of WASP constitutes a key pathway for actin filament nucleation. Yet, when WASP function is eliminated there is negligible effect on actin polymerization at the immunological synapse, leading to gaps in our understanding of the events connecting WASP and calcium ion signaling. Here, we identify a fraction of total synaptic F-actin selectively generated by WASP in the form of distinct F-actin 'foci'. These foci are polymerized de novo as a result of the T cell receptor (TCR) proximal tyrosine kinase cascade, and facilitate distal signaling events including PLCγ1 activation and subsequent cytoplasmic calcium ion elevation. We conclude that WASP generates a dynamic F-actin architecture in the context of the immunological synapse, which then amplifies the downstream signals required for an optimal immune response.

摘要

威斯科特-奥尔德里奇综合征蛋白(WASP)缺陷会导致钙离子信号传导、细胞骨架调节、基因转录以及整体T细胞活化出现缺陷。WASP的激活构成了肌动蛋白丝成核的关键途径。然而,当WASP功能缺失时,对免疫突触处的肌动蛋白聚合影响可忽略不计,这导致我们对连接WASP和钙离子信号传导的事件的理解存在空白。在此,我们鉴定出由WASP以独特的F-肌动蛋白“焦点”形式选择性产生的一部分总突触F-肌动蛋白。这些焦点是由于T细胞受体(TCR)近端酪氨酸激酶级联反应而重新聚合形成的,并促进包括PLCγ1激活及随后的细胞质钙离子升高在内的远端信号事件。我们得出结论,WASP在免疫突触的背景下产生动态的F-肌动蛋白结构,进而放大最佳免疫反应所需的下游信号。

https://cdn.ncbi.nlm.nih.gov/pmc/blobs/c21d/4355629/9608545877c7/elife04953f001.jpg

文献检索

告别复杂PubMed语法,用中文像聊天一样搜索,搜遍4000万医学文献。AI智能推荐,让科研检索更轻松。

立即免费搜索

文件翻译

保留排版,准确专业,支持PDF/Word/PPT等文件格式,支持 12+语言互译。

免费翻译文档

深度研究

AI帮你快速写综述,25分钟生成高质量综述,智能提取关键信息,辅助科研写作。

立即免费体验