Coffelt Seth B, Kersten Kelly, Doornebal Chris W, Weiden Jorieke, Vrijland Kim, Hau Cheei-Sing, Verstegen Niels J M, Ciampricotti Metamia, Hawinkels Lukas J A C, Jonkers Jos, de Visser Karin E
Divisions of Immunology, Netherlands Cancer Institute, Plesmanlaan 121, Amsterdam, 1066 CX, The Netherlands.
Department of Molecular Cell Biology, Cancer Genomics Centre Netherlands and Centre for Biomedical Genetics, Leiden University Medical Center, Leiden, 2300 RC, The Netherlands.
Nature. 2015 Jun 18;522(7556):345-348. doi: 10.1038/nature14282. Epub 2015 Mar 30.
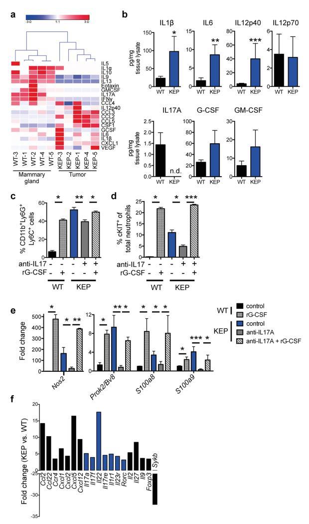
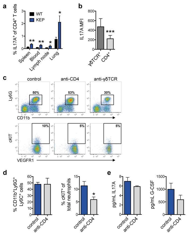
Metastatic disease remains the primary cause of death for patients with breast cancer. The different steps of the metastatic cascade rely on reciprocal interactions between cancer cells and their microenvironment. Within this local microenvironment and in distant organs, immune cells and their mediators are known to facilitate metastasis formation. However, the precise contribution of tumour-induced systemic inflammation to metastasis and the mechanisms regulating systemic inflammation are poorly understood. Here we show that tumours maximize their chance of metastasizing by evoking a systemic inflammatory cascade in mouse models of spontaneous breast cancer metastasis. We mechanistically demonstrate that interleukin (IL)-1β elicits IL-17 expression from gamma delta (γδ) T cells, resulting in systemic, granulocyte colony-stimulating factor (G-CSF)-dependent expansion and polarization of neutrophils in mice bearing mammary tumours. Tumour-induced neutrophils acquire the ability to suppress cytotoxic T lymphocytes carrying the CD8 antigen, which limit the establishment of metastases. Neutralization of IL-17 or G-CSF and absence of γδ T cells prevents neutrophil accumulation and downregulates the T-cell-suppressive phenotype of neutrophils. Moreover, the absence of γδ T cells or neutrophils profoundly reduces pulmonary and lymph node metastases without influencing primary tumour progression. Our data indicate that targeting this novel cancer-cell-initiated domino effect within the immune system--the γδ T cell/IL-17/neutrophil axis--represents a new strategy to inhibit metastatic disease.
转移性疾病仍然是乳腺癌患者的主要死因。转移级联反应的不同步骤依赖于癌细胞与其微环境之间的相互作用。在这种局部微环境和远处器官中,已知免疫细胞及其介质会促进转移灶的形成。然而,肿瘤诱导的全身炎症对转移的精确作用以及调节全身炎症的机制仍知之甚少。在这里,我们表明肿瘤通过在自发性乳腺癌转移的小鼠模型中引发全身炎症级联反应,最大限度地提高了转移的几率。我们从机制上证明,白细胞介素(IL)-1β 可诱导 γδ T 细胞表达 IL-17,导致荷乳腺肿瘤小鼠体内中性粒细胞发生全身依赖性、粒细胞集落刺激因子(G-CSF)依赖性扩增和极化。肿瘤诱导的中性粒细胞获得了抑制携带 CD8 抗原的细胞毒性 T 淋巴细胞的能力,而这种淋巴细胞会限制转移灶的形成。中和 IL-17 或 G-CSF 以及缺乏 γδ T 细胞可防止中性粒细胞积聚,并下调中性粒细胞的 T 细胞抑制表型。此外,缺乏 γδ T 细胞或中性粒细胞可显著减少肺和淋巴结转移,而不影响原发性肿瘤的进展。我们的数据表明,针对免疫系统内这种新的癌细胞引发的多米诺效应——γδ T 细胞/IL-17/中性粒细胞轴——代表了一种抑制转移性疾病的新策略。