Suppr超能文献

脑源性神经营养因子改善由β1-42诱导的阿尔茨海默病大鼠模型中的学习缺陷。

Brain-derived neurotrophic factor ameliorates learning deficits in a rat model of Alzheimer's disease induced by aβ1-42.

作者信息

Zhang Lu, Fang Yu, Lian Yajun, Chen Yuan, Wu Tianwen, Zheng Yake, Zong Huili, Sun Limin, Zhang Ruifang, Wang Zhenhua, Xu Yuming

机构信息

Key-Disciplines Laboratory Clinical-Medicine of Henan, Zhengzhou, Henan, China; Department of Neurology, First Affiliated Hospital of Zhengzhou University, Zhengzhou, Henan, China.

Key-Disciplines Laboratory Clinical-Medicine of Henan, Zhengzhou, Henan, China; Department of Intensive Care Unit, First Affiliated Hospital, Zhengzhou University Zhengzhou, Henan, China.

出版信息

PLoS One. 2015 Apr 7;10(4):e0122415. doi: 10.1371/journal.pone.0122415. eCollection 2015.

Abstract

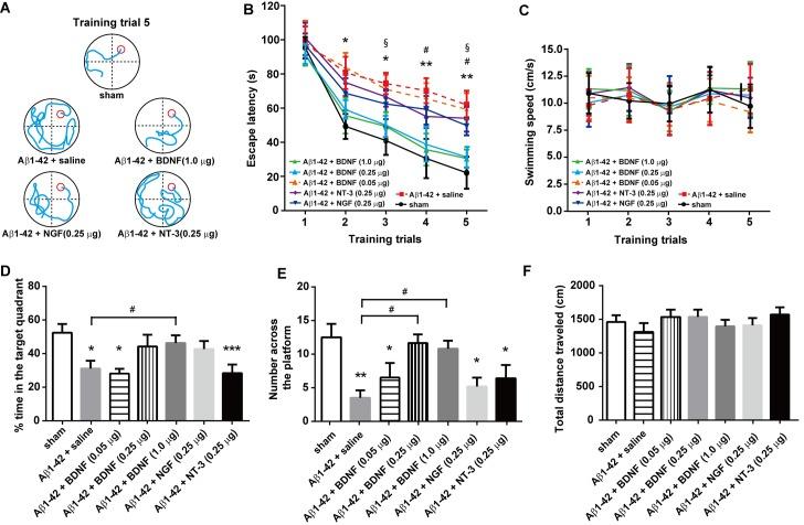
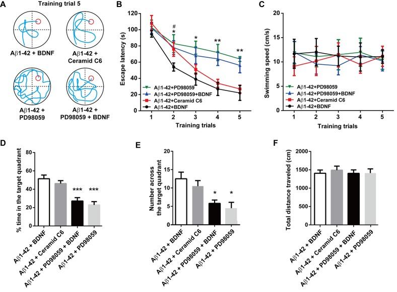
An emerging body of data suggests that the early onset of Alzheimer's disease (AD) is associated with decreased brain-derived neurotrophic factor (BDNF). Because BDNF plays a critical role in the regulation of high-frequency synaptic transmission and long-term potentiation in the hippocampus, the up-regulation of BDNF may rescue cognitive impairments and learning deficits in AD. In the present study, we investigated the effects of hippocampal BDNF in a rat model of AD produced by a ventricle injection of amyloid-β1-42 (Aβ1-42). We found that a ventricle injection of Aβ1-42 caused learning deficits in rats subjected to the Morris water maze and decreased BDNF expression in the hippocampus. Chronic intra-hippocampal BDNF administration rescued learning deficits in the water maze, whereas infusions of NGF and NT-3 did not influence the behavioral performance of rats injected with Aβ1-42. Furthermore, the BDNF-related improvement in learning was ERK-dependent because the inhibition of ERK, but not JNK or p38, blocked the effects of BDNF on cognitive improvement in rats injected with Aβ1-42. Together, our data suggest that the up-regulation of BDNF in the hippocampus via activation of the ERK signaling pathway can ameliorate Aβ1-42-induced learning deficits, thus identifying a novel pathway through which BDNF protects against AD-related cognitive impairments. The results of this research may shed light on a feasible therapeutic approach to control the progression of AD.

摘要

越来越多的数据表明,阿尔茨海默病(AD)的早期发病与脑源性神经营养因子(BDNF)减少有关。由于BDNF在海马体高频突触传递和长时程增强的调节中起关键作用,BDNF的上调可能挽救AD中的认知障碍和学习缺陷。在本研究中,我们研究了海马体BDNF在脑室注射淀粉样β蛋白1-42(Aβ1-42)制备的AD大鼠模型中的作用。我们发现,脑室注射Aβ1-42导致接受莫里斯水迷宫实验的大鼠出现学习缺陷,并降低了海马体中BDNF的表达。慢性海马体内注射BDNF可挽救水迷宫中的学习缺陷,而注射神经生长因子(NGF)和神经营养因子3(NT-3)则不影响注射Aβ1-42大鼠的行为表现。此外,BDNF相关的学习改善依赖于细胞外信号调节激酶(ERK),因为抑制ERK而非应激活化蛋白激酶(JNK)或p38可阻断BDNF对注射Aβ1-42大鼠认知改善的作用。总之,我们的数据表明,通过激活ERK信号通路上调海马体中的BDNF可改善Aβ1-42诱导的学习缺陷,从而确定了一条BDNF预防AD相关认知障碍的新途径。本研究结果可能为控制AD进展提供一种可行的治疗方法。

https://cdn.ncbi.nlm.nih.gov/pmc/blobs/1b7f/4388634/33fe803b7037/pone.0122415.g001.jpg

文献AI研究员

20分钟写一篇综述,助力文献阅读效率提升50倍。

立即体验

用中文搜PubMed

大模型驱动的PubMed中文搜索引擎

马上搜索

文档翻译

学术文献翻译模型,支持多种主流文档格式。

立即体验