Suppr超能文献

蛋白二硫键异构酶在高血压发展过程中在阻力血管中表达增加。对 Nox1 NADPH 氧化酶信号的影响。

Protein disulfide isomerase expression increases in resistance arteries during hypertension development. Effects on Nox1 NADPH oxidase signaling.

机构信息

Department of Pharmacology, Institute of Biomedical Sciences, University of São Paulo São Paulo, Brazil.

Department of Physiology and Biophysics, Institute of Biomedical Sciences, University of São Paulo São Paulo, Brazil.

出版信息

Front Chem. 2015 Mar 27;3:24. doi: 10.3389/fchem.2015.00024. eCollection 2015.

Abstract

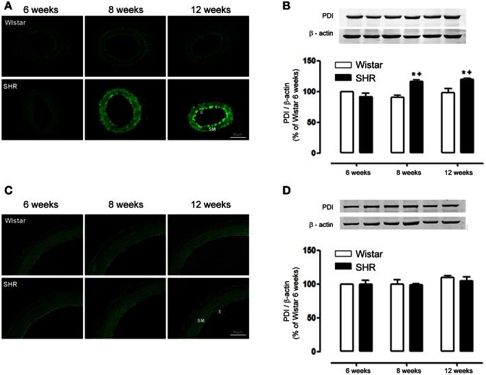
NADPH oxidases derived reactive oxygen species (ROS) play an important role in vascular function and remodeling in hypertension through redox signaling processes. Previous studies demonstrated that protein disulfide isomerase (PDI) regulates Nox1 expression and ROS generation in cultured vascular smooth muscle cells. However, the role of PDI in conductance and resistance arteries during hypertension development remains unknown. The aim of the present study was to investigate PDI expression and NADPH oxidase dependent ROS generation during hypertension development. Mesenteric resistance arteries (MRA) and thoracic aorta were isolated from 6, 8, and 12 week-old spontaneously hypertensive (SHR) and Wistar rats. ROS production (dihydroethidium fluorescence), PDI (WB, imunofluorescence), Nox1 and NOX4 (RT-PCR) expression were evaluated. Results show a progressive increase in ROS generation in MRA and aorta from 8 to 12 week-old SHR. This effect was associated with a concomitant increase in PDI and Nox1 expression only in MRA. Therefore, suggesting a positive correlation between PDI and Nox1 expression during the development of hypertension in MRA. In order to investigate if this effect was due to an increase in arterial blood pressure, pre hypertensive SHR were treated with losartan (20 mg/kg/day for 30 days), an AT1 receptor antagonist. Losartan decreased blood pressure and ROS generation in both vascular beds. However, only in SHR MRA losartan treatment lowered PDI and Nox1 expression to control levels. In MRA PDI inhibition (bacitracin, 0.5 mM) decreased Ang II redox signaling (p-ERK 1/2). Altogether, our results suggest that PDI plays a role in triggering oxidative stress and vascular dysfunction in resistance but not in conductance arteries, increasing Nox1 expression and activity. Therefore, PDI could be a new player in oxidative stress and functional alterations in resistance arteries during the establishment of hypertension.

摘要

NADPH 氧化酶衍生的活性氧(ROS)通过氧化还原信号转导过程在高血压中的血管功能和重塑中发挥重要作用。先前的研究表明,蛋白二硫键异构酶(PDI)调节培养的血管平滑肌细胞中 Nox1 的表达和 ROS 的产生。然而,PDI 在高血压发展过程中对导血管和阻力血管的作用尚不清楚。本研究旨在探讨高血压发展过程中 PDI 表达和 NADPH 氧化酶依赖性 ROS 产生。从 6、8 和 12 周龄自发性高血压(SHR)和 Wistar 大鼠中分离肠系膜阻力血管(MRA)和胸主动脉。评估 ROS 产生(二氢乙啶荧光)、PDI(WB、免疫荧光)、Nox1 和 NOX4(RT-PCR)的表达。结果显示,8 至 12 周龄 SHR 的 MRA 和主动脉中的 ROS 生成呈进行性增加。这种效应与 MRA 中 PDI 和 Nox1 表达的同时增加有关。因此,提示 PDI 和 Nox1 表达在 MRA 高血压发展过程中存在正相关。为了研究这种效应是否是由于动脉血压升高引起的,将预高血压 SHR 用血管紧张素 II 受体拮抗剂氯沙坦(20mg/kg/天,30 天)治疗。氯沙坦降低了两个血管床的血压和 ROS 生成。然而,只有在 SHR 的 MRA 中,氯沙坦治疗将 PDI 和 Nox1 表达降低到对照水平。在 MRA 中,PDI 抑制(杆菌肽,0.5mM)降低了 Ang II 氧化还原信号(p-ERK1/2)。总之,我们的结果表明,PDI 在触发氧化应激和阻力血管功能障碍方面发挥作用,但在导血管中不起作用,增加 Nox1 的表达和活性。因此,PDI 可能是高血压时阻力血管中氧化应激和功能改变的新参与者。

https://cdn.ncbi.nlm.nih.gov/pmc/blobs/16a3/4375999/7267e27e559d/fchem-03-00024-g0001.jpg

文献AI研究员

20分钟写一篇综述,助力文献阅读效率提升50倍。

立即体验

用中文搜PubMed

大模型驱动的PubMed中文搜索引擎

马上搜索

文档翻译

学术文献翻译模型,支持多种主流文档格式。

立即体验