Suppr超能文献

CD11c介导的Flip缺失促进自身反应性和炎性关节炎。

CD11c-mediated deletion of Flip promotes autoreactivity and inflammatory arthritis.

作者信息

Huang Qi-Quan, Perlman Harris, Birkett Robert, Doyle Renee, Fang Deyu, Haines G Kenneth, Robinson William, Datta Syamal, Huang Zan, Li Quan-Zhen, Phee Hyewon, Pope Richard M

机构信息

Division of Rheumatology, Department of Medicine, Northwestern University Feinberg School of Medicine, Chicago, Illinois 60611, USA.

Department of Pathology, Northwestern University Feinberg School of Medicine, Chicago, Illinois 60611, USA.

出版信息

Nat Commun. 2015 May 12;6:7086. doi: 10.1038/ncomms8086.

Abstract

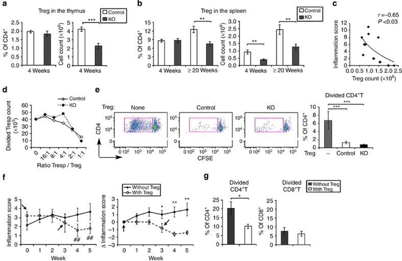
Dendritic cells (DCs) are critical for immune homeostasis. To target DCs, we generated a mouse line with Flip deficiency in cells that express cre under the CD11c promoter (CD11c-Flip-KO). CD11c-Flip-KO mice spontaneously develop erosive, inflammatory arthritis, resembling rheumatoid arthritis, which is dramatically reduced when these mice are crossed with Rag(-/-) mice. The CD8α(+) DC subset is significantly reduced, along with alterations in NK cells and macrophages. Autoreactive CD4(+) T cells and autoantibodies specific for joint tissue are present, and arthritis severity correlates with the number of autoreactive CD4(+) T cells and plasmablasts in the joint-draining lymph nodes. Reduced T regulatory cells (Tregs) inversely correlate with arthritis severity, and the transfer of Tregs ameliorates arthritis. This KO line identifies a model that will permit in depth interrogation of the pathogenesis of rheumatoid arthritis, including the role of CD8α(+) DCs and other cells of the immune system.

摘要

树突状细胞(DCs)对免疫稳态至关重要。为了靶向DCs,我们构建了一种小鼠品系,在CD11c启动子(CD11c-Flip-KO)控制下表达cre的细胞中存在Flip缺陷。CD11c-Flip-KO小鼠会自发发展出侵蚀性炎症性关节炎,类似于类风湿性关节炎,当这些小鼠与Rag(-/-)小鼠杂交时,病情会显著减轻。CD8α(+) DC亚群显著减少,同时NK细胞和巨噬细胞也发生改变。存在针对关节组织的自身反应性CD4(+) T细胞和自身抗体,关节炎严重程度与关节引流淋巴结中自身反应性CD4(+) T细胞和浆母细胞的数量相关。调节性T细胞(Tregs)减少与关节炎严重程度呈负相关,Tregs的转移可改善关节炎。该基因敲除品系确定了一个模型,可用于深入探究类风湿性关节炎的发病机制,包括CD8α(+) DCs和免疫系统其他细胞的作用。

https://cdn.ncbi.nlm.nih.gov/pmc/blobs/7df0/4432641/68ec1bb3f2fc/ncomms8086-f1.jpg

文献AI研究员

20分钟写一篇综述,助力文献阅读效率提升50倍。

立即体验

用中文搜PubMed

大模型驱动的PubMed中文搜索引擎

马上搜索

文档翻译

学术文献翻译模型,支持多种主流文档格式。

立即体验