• 文献检索
  • 文档翻译
  • 深度研究
  • 学术资讯
  • Suppr Zotero 插件Zotero 插件
  • 邀请有礼
  • 套餐&价格
  • 历史记录
应用&插件
Suppr Zotero 插件Zotero 插件浏览器插件Mac 客户端Windows 客户端微信小程序
定价
高级版会员购买积分包购买API积分包
服务
文献检索文档翻译深度研究API 文档MCP 服务
关于我们
关于 Suppr公司介绍联系我们用户协议隐私条款
关注我们

Suppr 超能文献

核心技术专利:CN118964589B侵权必究
粤ICP备2023148730 号-1Suppr @ 2026

文献检索

告别复杂PubMed语法,用中文像聊天一样搜索,搜遍4000万医学文献。AI智能推荐,让科研检索更轻松。

立即免费搜索

文件翻译

保留排版,准确专业,支持PDF/Word/PPT等文件格式,支持 12+语言互译。

免费翻译文档

深度研究

AI帮你快速写综述,25分钟生成高质量综述,智能提取关键信息,辅助科研写作。

立即免费体验

Munc18c介导人胰腺β细胞中双相葡萄糖刺激的胰岛素分泌背后的预对接和新进入的胰岛素颗粒的胞吐作用。

Munc18c mediates exocytosis of pre-docked and newcomer insulin granules underlying biphasic glucose stimulated insulin secretion in human pancreatic beta-cells.

作者信息

Zhu Dan, Xie Li, Karimian Negar, Liang Tao, Kang Youhou, Huang Ya-Chi, Gaisano Herbert Y

机构信息

Department of Medicine, Faculty of Medicine, University of Toronto, Toronto, ON, Canada.

出版信息

Mol Metab. 2015 Feb 16;4(5):418-26. doi: 10.1016/j.molmet.2015.02.004. eCollection 2015 May.

DOI:10.1016/j.molmet.2015.02.004
PMID:25973389
原文链接:https://pmc.ncbi.nlm.nih.gov/articles/PMC4421095/
Abstract

OBJECTIVE

Pancreatic beta-cells express three Munc18 isoforms. Much is known about the roles of Munc18a (pre-docked secretory granules-SGs) and Munc18b (newcomer SGs and SG-SG fusion) in insulin exocytosis. Although shown to influence glucose-stimulated insulin secretion (GSIS) in rodents the precise role of Munc18c in insulin SG exocytosis has not been elucidated. We here examined the role of Munc18c in human pancreatic beta-cells.

METHODS

Munc18c-shRNA/RFP lenti-virus (versus control virus) was used to knock down the expression level of Munc18c in human islets or single beta-cells. Insulin secretion and granule exocytosis were measured by performing islets perifusion, single-cell patch clamp capacitance measurements and total internal reflection fluorescence microscopy (TIRFM).

RESULTS

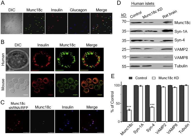
Munc18c is most abundant in the cytosol of human beta-cells. Endogenous function of Munc18c was assessed by knocking down (KD) its islet expression by 70% employing lenti-shRNA virus. Munc18c-KD caused reduction in cognate syntaxin-4 islet expression but not in other exocytotic proteins, resulting in the reduction in GSIS in first- (by 42%) and second phases (by 35%). Single cell analyses of RFP-tagged Munc18c-KD beta-cells by patch clamp capacitance measurements showed inhibition in both readily-releasable pool (by 52%) and mobilization from the reserve pool (by 57%). TIRFM to assess single SG behavior showed that Munc18c-KD inhibition of first phase GSIS was attributed to reduction in exocytosis of pre-docked and newcomer SGs, and second phase inhibition attributed entirely to reduction in newcomer SG fusion (SGs that undergo minimal residence or docking time at the plasma membrane before fusion).

CONCLUSION

Munc18c is involved in the distinct molecular machineries that affect exocytosis of both predocked and newcomer SG pools that underlie Munc18c's role in first and second phases of GSIS, respectively.

摘要

目的

胰腺β细胞表达三种Munc18亚型。关于Munc18a(预对接分泌颗粒-SGs)和Munc18b(新形成的SGs和SG-SG融合)在胰岛素胞吐作用中的作用,我们已了解很多。尽管已证明Munc18c在啮齿动物中会影响葡萄糖刺激的胰岛素分泌(GSIS),但其在胰岛素SG胞吐作用中的精确作用尚未阐明。我们在此研究了Munc18c在人胰腺β细胞中的作用。

方法

使用Munc18c-shRNA/RFP慢病毒(与对照病毒相比)来敲低人胰岛或单个β细胞中Munc18c的表达水平。通过进行胰岛灌流、单细胞膜片钳电容测量和全内反射荧光显微镜(TIRFM)来测量胰岛素分泌和颗粒胞吐作用。

结果

Munc18c在人β细胞的胞质溶胶中含量最为丰富。通过使用慢病毒-shRNA病毒将其在胰岛中的表达敲低70%来评估Munc18c的内源性功能。Munc18c敲低导致同源Syntaxin-4在胰岛中的表达降低,但其他胞吐蛋白的表达未受影响,从而导致第一阶段(降低42%)和第二阶段(降低35%)的GSIS降低。通过膜片钳电容测量对带有RFP标签的Munc18c敲低β细胞进行单细胞分析显示,可快速释放池(降低52%)和储备池的动员(降低57%)均受到抑制。TIRFM用于评估单个SG行为,结果显示Munc18c敲低对第一阶段GSIS的抑制作用归因于预对接和新形成的SGs胞吐作用的降低,而第二阶段的抑制作用完全归因于新形成的SG融合(融合前在质膜停留或对接时间最短的SGs)的降低。

结论

Munc18c参与了不同的分子机制,这些机制分别影响预对接和新形成的SG池的胞吐作用,这也是Munc18c在GSIS第一阶段和第二阶段发挥作用的基础。

https://cdn.ncbi.nlm.nih.gov/pmc/blobs/e34f/4421095/49a14baa3760/gr6.jpg
https://cdn.ncbi.nlm.nih.gov/pmc/blobs/e34f/4421095/3f2d797a4e98/gr1.jpg
https://cdn.ncbi.nlm.nih.gov/pmc/blobs/e34f/4421095/8e4b130d1898/gr2.jpg
https://cdn.ncbi.nlm.nih.gov/pmc/blobs/e34f/4421095/c95b8e55af25/gr3.jpg
https://cdn.ncbi.nlm.nih.gov/pmc/blobs/e34f/4421095/02f180a8a61f/gr4.jpg
https://cdn.ncbi.nlm.nih.gov/pmc/blobs/e34f/4421095/4d0a99e8c741/gr5.jpg
https://cdn.ncbi.nlm.nih.gov/pmc/blobs/e34f/4421095/49a14baa3760/gr6.jpg
https://cdn.ncbi.nlm.nih.gov/pmc/blobs/e34f/4421095/3f2d797a4e98/gr1.jpg
https://cdn.ncbi.nlm.nih.gov/pmc/blobs/e34f/4421095/8e4b130d1898/gr2.jpg
https://cdn.ncbi.nlm.nih.gov/pmc/blobs/e34f/4421095/c95b8e55af25/gr3.jpg
https://cdn.ncbi.nlm.nih.gov/pmc/blobs/e34f/4421095/02f180a8a61f/gr4.jpg
https://cdn.ncbi.nlm.nih.gov/pmc/blobs/e34f/4421095/4d0a99e8c741/gr5.jpg
https://cdn.ncbi.nlm.nih.gov/pmc/blobs/e34f/4421095/49a14baa3760/gr6.jpg

相似文献

1
Munc18c mediates exocytosis of pre-docked and newcomer insulin granules underlying biphasic glucose stimulated insulin secretion in human pancreatic beta-cells.Munc18c介导人胰腺β细胞中双相葡萄糖刺激的胰岛素分泌背后的预对接和新进入的胰岛素颗粒的胞吐作用。
Mol Metab. 2015 Feb 16;4(5):418-26. doi: 10.1016/j.molmet.2015.02.004. eCollection 2015 May.
2
Syntaxin-4 mediates exocytosis of pre-docked and newcomer insulin granules underlying biphasic glucose-stimulated insulin secretion in human pancreatic beta cells.Syntaxin-4介导人胰岛β细胞中双相葡萄糖刺激的胰岛素分泌基础上的预对接和新到达的胰岛素颗粒的胞吐作用。
Diabetologia. 2015 Jun;58(6):1250-9. doi: 10.1007/s00125-015-3545-4. Epub 2015 Mar 13.
3
New Roles of Syntaxin-1A in Insulin Granule Exocytosis and Replenishment.Syntaxin-1A在胰岛素颗粒胞吐和补充中的新作用
J Biol Chem. 2017 Feb 10;292(6):2203-2216. doi: 10.1074/jbc.M116.769885. Epub 2016 Dec 28.
4
Syntaxin-3 regulates newcomer insulin granule exocytosis and compound fusion in pancreatic beta cells.Syntaxin-3 调节胰腺β细胞中新胰岛素颗粒的胞吐作用和化合物融合。
Diabetologia. 2013 Feb;56(2):359-69. doi: 10.1007/s00125-012-2757-0. Epub 2012 Nov 7.
5
Synaptotagmin-7 Functions to Replenish Insulin Granules for Exocytosis in Human Islet β-Cells.突触结合蛋白-7在人胰岛β细胞中发挥作用,补充用于胞吐作用的胰岛素颗粒。
Diabetes. 2016 Jul;65(7):1962-76. doi: 10.2337/db15-1436. Epub 2016 Apr 26.
6
Munc18b Increases Insulin Granule Fusion, Restoring Deficient Insulin Secretion in Type-2 Diabetes Human and Goto-Kakizaki Rat Islets with Improvement in Glucose Homeostasis.Munc18b 增加胰岛素颗粒融合,改善葡萄糖稳态,恢复 2 型糖尿病人和 Goto-Kakizaki 大鼠胰岛中缺陷的胰岛素分泌。
EBioMedicine. 2017 Feb;16:262-274. doi: 10.1016/j.ebiom.2017.01.030. Epub 2017 Jan 22.
7
Syntaxin 2 Acts as Inhibitory SNARE for Insulin Granule Exocytosis.Syntaxin 2作为胰岛素颗粒胞吐作用的抑制性SNARE蛋白。
Diabetes. 2017 Apr;66(4):948-959. doi: 10.2337/db16-0636. Epub 2017 Jan 23.
8
Role of mammalian homologue of Caenorhabditis elegans unc-13-1 (Munc13-1) in the recruitment of newcomer insulin granules in both first and second phases of glucose-stimulated insulin secretion in mouse islets.哺乳动物秀丽隐杆线虫 unc-13-1(Munc13-1)同源物在葡萄糖刺激的胰岛胰岛素分泌的第一和第二阶段中招募新的胰岛素颗粒中的作用。
Diabetologia. 2012 Oct;55(10):2693-2702. doi: 10.1007/s00125-012-2640-z. Epub 2012 Jul 20.
9
Munc18b is a major mediator of insulin exocytosis in rat pancreatic β-cells.Munc18b 是大鼠胰腺β细胞胰岛素胞吐作用的主要介质。
Diabetes. 2013 Jul;62(7):2416-28. doi: 10.2337/db12-1380. Epub 2013 Feb 19.
10
Recent new insights into the role of SNARE and associated proteins in insulin granule exocytosis.近期对 SNARE 及其相关蛋白在胰岛素颗粒胞吐作用中的作用的新认识。
Diabetes Obes Metab. 2017 Sep;19 Suppl 1:115-123. doi: 10.1111/dom.13001.

引用本文的文献

1
KCNH6 channel promotes insulin exocytosis via interaction with Munc18-1 independent of electrophysiological processes.KCNH6通道通过与Munc18-1相互作用促进胰岛素胞吐作用,而不依赖于电生理过程。
Cell Mol Life Sci. 2024 Feb 13;81(1):86. doi: 10.1007/s00018-024-05134-1.
2
Conventional and Unconventional Mechanisms by which Exocytosis Proteins Oversee β-cell Function and Protection.外排蛋白调控β细胞功能和保护的传统和非传统机制。
Int J Mol Sci. 2021 Feb 12;22(4):1833. doi: 10.3390/ijms22041833.
3
Insulin granule biogenesis and exocytosis.

本文引用的文献

1
Doc2b serves as a scaffolding platform for concurrent binding of multiple Munc18 isoforms in pancreatic islet β-cells.Doc2b 作为一个支架平台,可在胰岛β细胞中同时结合多种 Munc18 异构体。
Biochem J. 2014 Dec 1;464(2):251-8. doi: 10.1042/BJ20140845.
2
Munc18c: a controversial regulator of peripheral insulin action.Munc18c:外周胰岛素作用的一个有争议的调节因子。
Trends Endocrinol Metab. 2014 Nov;25(11):601-8. doi: 10.1016/j.tem.2014.06.010. Epub 2014 Jul 12.
3
Here come the newcomer granules, better late than never.新来的颗粒,虽然晚了总比没有好。
胰岛素颗粒的生物发生和胞吐作用。
Cell Mol Life Sci. 2021 Mar;78(5):1957-1970. doi: 10.1007/s00018-020-03688-4. Epub 2020 Nov 4.
4
A genetic screen identifies Crat as a regulator of pancreatic beta-cell insulin secretion.一项遗传筛选发现 Crat 是调节胰腺β细胞胰岛素分泌的一个调控因子。
Mol Metab. 2020 Jul;37:100993. doi: 10.1016/j.molmet.2020.100993. Epub 2020 Apr 13.
5
Recent Insights into Beta-cell Exocytosis in Type 2 Diabetes.2 型糖尿病中β细胞胞吐作用的最新见解。
J Mol Biol. 2020 Mar 6;432(5):1310-1325. doi: 10.1016/j.jmb.2019.12.012. Epub 2019 Dec 19.
6
Munc18-2, but not Munc18-1 or Munc18-3, regulates platelet exocytosis, hemostasis, and thrombosis.Munc18-2 调节血小板胞吐作用、止血和血栓形成,但 Munc18-1 或 Munc18-3 则不然。
J Biol Chem. 2019 Mar 29;294(13):4784-4792. doi: 10.1074/jbc.RA118.006922. Epub 2019 Jan 29.
7
The cell biology of systemic insulin function.系统性胰岛素功能的细胞生物学。
J Cell Biol. 2018 Jul 2;217(7):2273-2289. doi: 10.1083/jcb.201802095. Epub 2018 Apr 5.
8
Depletion of the membrane-fusion regulator Munc18c attenuates caerulein hyperstimulation-induced pancreatitis.膜融合调节剂 Munc18c 的耗竭可减轻蛙皮素诱导的胰腺炎。
J Biol Chem. 2018 Feb 16;293(7):2510-2522. doi: 10.1074/jbc.RA117.000792. Epub 2017 Dec 28.
9
Interaction of Munc18c and syntaxin4 facilitates invadopodium formation and extracellular matrix invasion of tumor cells.Munc18c与Syntaxin4的相互作用促进肿瘤细胞侵袭伪足的形成和细胞外基质侵袭。
J Biol Chem. 2017 Sep 29;292(39):16199-16210. doi: 10.1074/jbc.M117.807438. Epub 2017 Aug 10.
10
Fluorescence Lifetime Imaging Microscopy reveals rerouting of SNARE trafficking driving dendritic cell activation.荧光寿命成像显微镜揭示了驱动树突状细胞活化的SNARE转运重新路由。
Elife. 2017 May 19;6:e23525. doi: 10.7554/eLife.23525.
Trends Endocrinol Metab. 2014 Aug;25(8):381-8. doi: 10.1016/j.tem.2014.03.005. Epub 2014 Apr 16.
4
Syntaxin 4 up-regulation increases efficiency of insulin release in pancreatic islets from humans with and without type 2 diabetes mellitus.突触融合蛋白 4 的上调增加了 2 型糖尿病患者和非糖尿病患者胰岛中胰岛素分泌的效率。
J Clin Endocrinol Metab. 2014 May;99(5):E866-70. doi: 10.1210/jc.2013-2221. Epub 2014 Feb 19.
5
Comparative studies of Munc18c and Munc18-1 reveal conserved and divergent mechanisms of Sec1/Munc18 proteins.Munc18c 和 Munc18-1 的比较研究揭示了 Sec1/Munc18 蛋白的保守和差异机制。
Proc Natl Acad Sci U S A. 2013 Aug 27;110(35):E3271-80. doi: 10.1073/pnas.1311232110. Epub 2013 Aug 5.
6
Exocyst sec5 regulates exocytosis of newcomer insulin granules underlying biphasic insulin secretion.外被体 sec5 调控新生胰岛素颗粒的胞吐作用,从而调节双相胰岛素分泌。
PLoS One. 2013 Jul 2;8(7):e67561. doi: 10.1371/journal.pone.0067561. Print 2013.
7
Munc18b is a major mediator of insulin exocytosis in rat pancreatic β-cells.Munc18b 是大鼠胰腺β细胞胰岛素胞吐作用的主要介质。
Diabetes. 2013 Jul;62(7):2416-28. doi: 10.2337/db12-1380. Epub 2013 Feb 19.
8
Syntaxin-3 regulates newcomer insulin granule exocytosis and compound fusion in pancreatic beta cells.Syntaxin-3 调节胰腺β细胞中新胰岛素颗粒的胞吐作用和化合物融合。
Diabetologia. 2013 Feb;56(2):359-69. doi: 10.1007/s00125-012-2757-0. Epub 2012 Nov 7.
9
Dual role of VAMP8 in regulating insulin exocytosis and islet β cell growth.VAMP8 在调节胰岛素胞吐作用和胰岛 β 细胞生长中的双重作用。
Cell Metab. 2012 Aug 8;16(2):238-49. doi: 10.1016/j.cmet.2012.07.001. Epub 2012 Jul 26.
10
Role of mammalian homologue of Caenorhabditis elegans unc-13-1 (Munc13-1) in the recruitment of newcomer insulin granules in both first and second phases of glucose-stimulated insulin secretion in mouse islets.哺乳动物秀丽隐杆线虫 unc-13-1(Munc13-1)同源物在葡萄糖刺激的胰岛胰岛素分泌的第一和第二阶段中招募新的胰岛素颗粒中的作用。
Diabetologia. 2012 Oct;55(10):2693-2702. doi: 10.1007/s00125-012-2640-z. Epub 2012 Jul 20.