Suppr超能文献

成纤维细胞的可塑性会削弱组织再生并加重肌肉疾病。

Fibrogenic Cell Plasticity Blunts Tissue Regeneration and Aggravates Muscular Dystrophy.

机构信息

Cell Biology Group, Department of Experimental and Health Sciences (DCEXS), Pompeu Fabra University (UPF), CIBER on Neurodegenerative Diseases (CIBERNED), Dr. Aiguader, 88, 08003 Barcelona, Spain.

Laboratory of Molecular and Cellular Physiology, Graduate School of Pharmaceutical Sciences, Osaka University, 1-6 Yamadaoka, Suita, Osaka 565-0871, Japan.

出版信息

Stem Cell Reports. 2015 Jun 9;4(6):1046-60. doi: 10.1016/j.stemcr.2015.04.007. Epub 2015 May 14.

Abstract

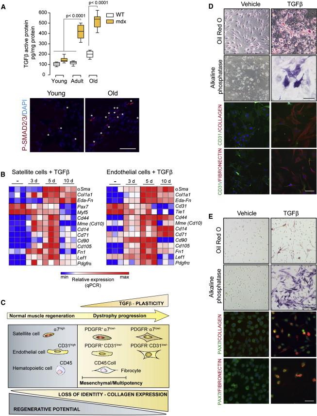
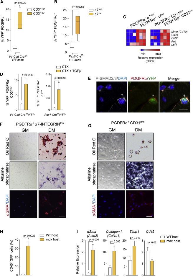
Preservation of cell identity is necessary for homeostasis of most adult tissues. This process is challenged every time a tissue undergoes regeneration after stress or injury. In the lethal Duchenne muscular dystrophy (DMD), skeletal muscle regenerative capacity declines gradually as fibrosis increases. Using genetically engineered tracing mice, we demonstrate that, in dystrophic muscle, specialized cells of muscular, endothelial, and hematopoietic origins gain plasticity toward a fibrogenic fate via a TGFβ-mediated pathway. This results in loss of cellular identity and normal function, with deleterious consequences for regeneration. Furthermore, this fibrogenic process involves acquisition of a mesenchymal progenitor multipotent status, illustrating a link between fibrogenesis and gain of progenitor cell functions. As this plasticity also was observed in DMD patients, we propose that mesenchymal transitions impair regeneration and worsen diseases with a fibrotic component.

摘要

细胞身份的维持对于大多数成人组织的内稳态是必要的。每当组织在受到压力或损伤后进行再生时,这个过程就会受到挑战。在致命的杜氏肌营养不良症 (DMD) 中,随着纤维化的增加,骨骼肌的再生能力逐渐下降。我们利用基因工程示踪小鼠证明,在营养不良的肌肉中,起源于肌肉、内皮和造血的特化细胞通过 TGFβ 介导的途径获得向纤维生成命运的可塑性。这导致细胞身份和正常功能的丧失,对再生产生有害影响。此外,这个纤维生成过程涉及获得间充质祖细胞多能状态,说明了纤维生成和祖细胞功能获得之间的联系。由于这种可塑性也在 DMD 患者中观察到,我们提出间充质转化会损害再生并使纤维化成分的疾病恶化。

https://cdn.ncbi.nlm.nih.gov/pmc/blobs/459f/4472037/d978ec91d777/gr1.jpg

文献AI研究员

20分钟写一篇综述,助力文献阅读效率提升50倍。

立即体验

用中文搜PubMed

大模型驱动的PubMed中文搜索引擎

马上搜索

文档翻译

学术文献翻译模型,支持多种主流文档格式。

立即体验