Karpel-Massler Georg, Shu Chang, Chau Lily, Banu Matei, Halatsch Marc-Eric, Westhoff Mike-Andrew, Ramirez Yulian, Ross Alonzo H, Bruce Jeffrey N, Canoll Peter, Siegelin Markus D
Department of Pathology and Cell Biology, Columbia University Medical Center, New York, USA.
Department of Neurosurgery, Columbia University Medical Center, New York, USA.
Oncotarget. 2015 Jun 10;6(16):14507-21. doi: 10.18632/oncotarget.3993.
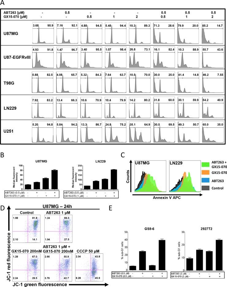
Despite great efforts taken to advance therapeutic measures for patients with glioblastoma, the clinical prognosis remains grim. The antiapoptotic Bcl-2 family protein Mcl-1 is overexpressed in glioblastoma and represents an important resistance factor to the BH-3 mimetic ABT263. In this study, we show that combined treatment with ABT263 and GX15-070 overcomes apoptotic resistance in established glioblastoma cell lines, glioma stem-like cells and primary cultures. Moreover, this treatment regimen also proves to be advantageous in vivo. On the molecular level, GX15-070 enhanced apoptosis by posttranslational down-regulation of the deubiquitinase, Usp9X, and the chaperone Bag3, leading to a sustained depletion of Mcl-1 protein levels. Moreover, knock-down of Usp9X or Bag3 depleted endogenous Mcl-1 protein levels and in turn enhanced apoptosis induced through Bcl-2/Bcl-xL inhibition. In conclusion, combined treatment with ABT263 and GX15-070 results in a significantly enhanced anti-cancer activity in vitro as well as in vivo in the setting of glioblastoma. Both drugs, ABT263 and GX15-070 have been evaluated in clinical studies which facilitates the translational aspect of taking this combinatorial approach to the clinical setting. Furthermore we present a novel mechanism by which GX15-070 counteracts Mcl-1 expression which may lay a foundation for a novel target in cancer therapy.
尽管在推进胶质母细胞瘤患者的治疗措施方面付出了巨大努力,但其临床预后仍然严峻。抗凋亡的Bcl-2家族蛋白Mcl-1在胶质母细胞瘤中过度表达,是BH-3模拟物ABT263的重要耐药因子。在本研究中,我们表明ABT263和GX15-070联合治疗可克服已建立的胶质母细胞瘤细胞系、胶质瘤干细胞样细胞和原代培养物中的凋亡抗性。此外,这种治疗方案在体内也被证明是有利的。在分子水平上,GX15-070通过去泛素化酶Usp9X和伴侣蛋白Bag3的翻译后下调增强凋亡,导致Mcl-1蛋白水平持续降低。此外,敲低Usp9X或Bag3可降低内源性Mcl-1蛋白水平,进而增强通过抑制Bcl-2/Bcl-xL诱导的凋亡。总之,ABT263和GX15-070联合治疗在胶质母细胞瘤的体外和体内均导致显著增强的抗癌活性。ABT263和GX15-070这两种药物均已在临床研究中进行了评估,这有利于将这种联合方法应用于临床的转化方面。此外,我们提出了一种GX15-070抵消Mcl-1表达的新机制,这可能为癌症治疗中的新靶点奠定基础。